北京市关于2021年度北京市科学技术奖励的决定
各区人民政府,市政府各委、办、局,各市属机构:
为深入贯彻落实习近平新时代中国特色社会主义思想,认真学习贯彻党的二十大精神,坚定实施创新驱动发展战略,切实把创新作为引领发展的第一动力,加快建设北京国际科技创新中心,市政府决定,对为科学技术进步、科技创新中心建设、首都经济社会发展作出突出贡献的科技人员和组织给予奖励。
根据《北京市科学技术奖励办法》,经市科学技术奖励评审委员会评审、市科学技术奖励委员会审定,市政府批准:
授予谢晓亮院士北京市突出贡献中关村奖;
授予肖云峰、高扬等9位青年科学家北京市杰出青年中关村奖;
授予阿尔门·谢尔盖耶夫教授等6位外国科学家北京市国际合作中关村奖;
授予“黑洞搜寻与吸积物理研究”等5项成果北京市自然科学奖一等奖,授予“高温超导体中压致超导再进入现象的发现与机理研究”等25项成果北京市自然科学奖二等奖;
授予“非结构光场智能成像关键技术与装备”等3项成果北京市技术发明奖一等奖,授予“多光源可调节的面曝光3D打印关键技术及应用”等9项成果北京市技术发明奖二等奖;
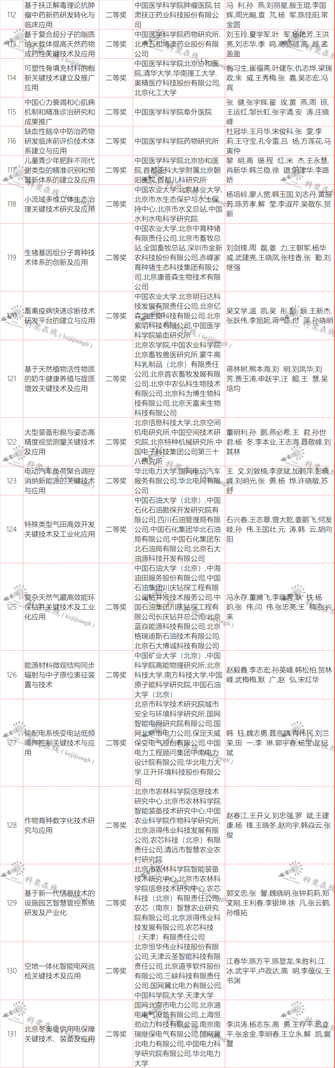
授予“全系统全频北斗厘米级高精度定位芯片研发及产业化”等37项成果北京市科学技术进步奖一等奖,授予“北斗高精度大气探测系统关键技术及应用”等112项成果北京市科学技术进步奖二等奖。
希望获奖者再接再厉,勇攀高峰,勇担重任,再创佳绩。希望首都科技工作者以获奖者为榜样,大力弘扬科学家精神,勇闯科技前沿“无人区”,积极投身各领域科技创新,大胆进行原创性引领性科技攻关,着力实现原始创新重大突破,攻克关键核心技术,推动科技成果转化应用,为北京国际科技创新中心建设和首都高质量发展作出新的更大贡献。
北京市人民政府
2022年11月9日
附:
2021年度北京市科学技术奖评审结果(人物奖)
2021年度北京市科学技术奖评审结果(项目奖)
免责声明:本网站所转载的文字、图片与视频资料版权归原创作者所有,如果涉及侵权,请第一时间联系本网删除。
相关文章
官方微信
《腐蚀与防护网电子期刊》征订启事
- 投稿联系:编辑部
- 电话:010-62316606-806
- 邮箱:fsfhzy666@163.com
- 腐蚀与防护网官方QQ群:140808414
点击排行
PPT新闻
“海洋金属”——钛合金在舰船的
点击数:8221
腐蚀与“海上丝绸之路”
点击数:6540

















