2022年度山东省科学技术奖建议授奖人选和项目公示
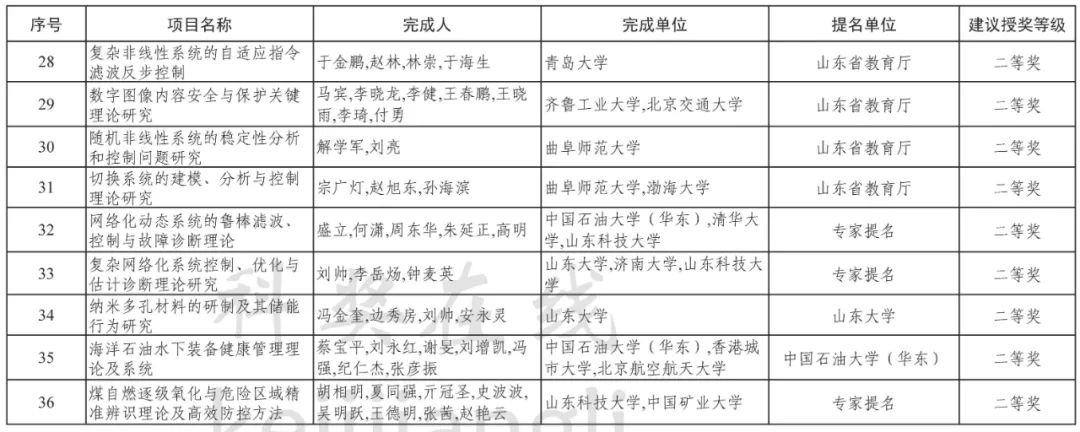
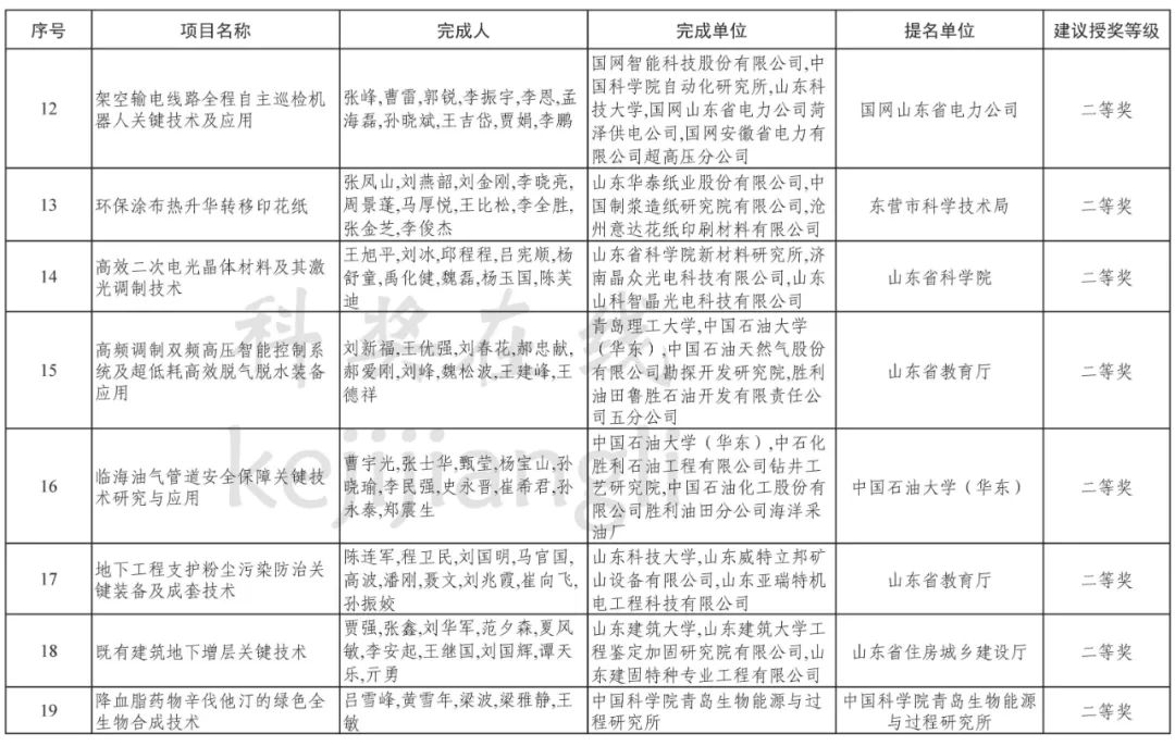
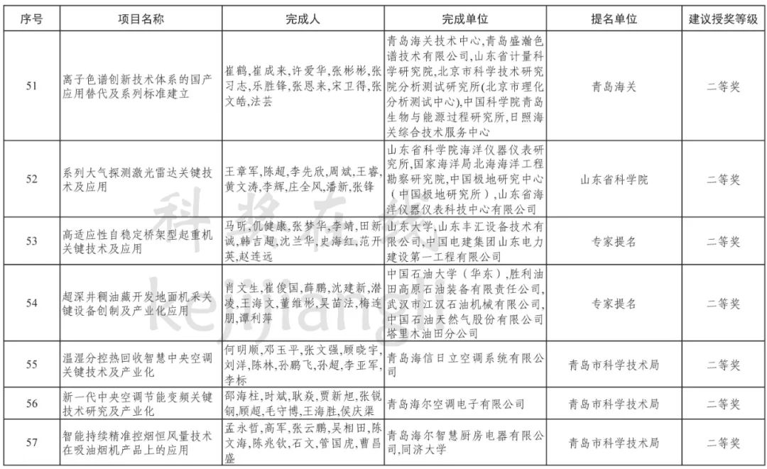
2022年度山东省科学技术奖评审委员会评审已经结束,现将通过的科学技术最高奖2人、科学技术青年奖10人、自然科学奖36项(一等奖1项,二等奖35项)、技术发明奖19项(特等奖2项,一等奖6项,二等奖11项)、科技进步奖137项(特等奖1项,一等奖35项,二等奖101项)、国际科学技术合作奖4人进行公示。专用项目不予公示。
自公布之日起30日内,任何单位或者个人对公布的人选和项目有异议的,应以书面方式向我办提出,并提供必要的证明材料。个人提出异议的,须写明本人真实姓名、工作单位、联系电话和详细地址,并亲笔签名;以单位名义提出异议的,须写明单位名称、联系人、联系电话和详细地址,由单位法定代表人签字并加盖本单位公章。提出异议的单位或个人有义务配合我办对异议情况进行调查核实,必要时提出异议方须参加我办组织的专家论证、资料调查、现场核查等活动。我办原则上不受理对专家评审意见的质疑。
山东省科学技术奖励委员会办公室
2022年9月20日
2022年度山东省科学技术最高奖建议授奖人选名单
2022年度山东省科学技术青年奖建议授奖人选名单
免责声明:本网站所转载的文字、图片与视频资料版权归原创作者所有,如果涉及侵权,请第一时间联系本网删除。
相关文章
官方微信
《腐蚀与防护网电子期刊》征订启事
- 投稿联系:编辑部
- 电话:010-62316606-806
- 邮箱:fsfhzy666@163.com
- 腐蚀与防护网官方QQ群:140808414
点击排行
PPT新闻
“海洋金属”——钛合金在舰船的
点击数:8181
腐蚀与“海上丝绸之路”
点击数:6499
































