1 前言
海洋约占地球表面积的70%,世界贸易中,90%以上的货运靠海洋运输,海洋资源与航海船舶业已经成为世界经济发展中不可或缺的重要支柱。然而,随着海面风浪等对金属构件产生的往复冲击;海水、海洋生物及其代谢产物等对金属材料的腐蚀,海洋环境已成为极为苛刻的腐蚀环境 [1,2] 。无论海水里还是海面上的潜艇、船舶等,都需要采用高强、耐腐蚀材料制造,并涂刷防腐涂层进行保护。因此,寻找最合适的海洋防腐涂料已引起人们的广泛关注。
“十二五”期间,我国正处于集约低碳经济转型期的关键阶段,也是走向海洋战略实施的关键时期,远洋运输、深海新能源开发、沿海港口、船舶等行业的迅速发展,对海洋防腐涂料有了更高的要求,研发绿色无害化、长寿命、经济化的海洋防腐涂料是客观必要的。随着各行业对海洋防腐涂料需求量的迅猛增长,海洋防腐涂料产业必将得到前所未有的黄金发展期,产品的种类、性能和应用范围、规模等方面都将得到长足发展 [3] 。本文介绍了海洋防腐涂料的研发现状,重点介绍几类具有显著防腐性能的海洋防腐涂料。
2 防腐涂料概况
对于海洋金属基底的防护,主要通过使用耐腐蚀材料、添加缓蚀剂、金属表面改性、涂层保护和电化学保护等方法。其中涂层保护是一种传统的海洋防腐技术:使用耐腐蚀涂料涂敷在金属基底表面,经高温或常温固化成膜,对其进行保防护。防腐涂膜的防腐机理包括:屏蔽作用,钝化作用,防锈填料的保护作用,阴极保护作用等。涂层保护具有施工简便、防腐蚀效果明显、经济效益高等优点,在海洋防腐领域得到大规模应用 [4] 。
涂料性能决定涂层的防护效果,在海洋重防腐领域使用的防护涂层,应具备以下优点:机械性能好,耐雨水、海水冲刷碰撞甚至摩擦;稳定性好,耐酸碱盐、耐化学品、耐油、耐老化以及耐紫外线性能;附着力强,与基底具有较强的附着力与粘结性能;易施工、绿色环保。另外,对涂层的屏蔽性、疏水性、耐污性和使用寿命等也有一定的要求。
涂料的各个性能不是独立的,互相影响、密切关联,开发出同时具有上述优点的防腐涂层是当前最重要的工作之一 [5] 。
3 海洋防腐涂料的种类
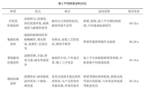
海洋工程中钢结构的腐蚀种类多样:电偶腐蚀、空蚀现象、磨损腐蚀和冲击腐蚀、析氢腐蚀、吸氧腐蚀等 [6] 。应用较多的重防腐涂料主要有:环氧类防腐涂料、氟碳防腐涂料、聚氨酯类防腐涂料 [7] 、橡胶防腐涂料、有机 (无机) 硅类树脂涂料、聚脲弹性体防腐涂料、玻璃鳞片类重防腐涂料和有机 (无机) 富锌涂料 (表1) 。
下面对这几种应用最广泛的防腐涂料进行简要介绍:
3.1 环氧类防腐涂料
环氧类防腐涂料以环氧树脂为主体,与颜料、催干剂、助剂等调制而成。环氧树脂涂料性能优异:高附着力、高强度、耐化学品和耐磨性,是目前海洋重防腐领域应用最早、范围最广的重防腐涂料种类之一。
环氧类防腐涂料种类繁多,主要分为双酚A环氧树脂和酚醛环氧树脂两大类。双酚A环氧树脂(如图1) 分子结构中含羟基、醚键和环氧基团,与基底粘附力强;苯环使树脂具有较强的机械强度和耐磨性;涂膜后耐酸碱性、耐腐蚀性和耐化学品性能优异;常温固化、施工方便,固化收缩率低,无挥发性物质产生,绿色环保。
酚醛环氧树脂,因含较多的环氧基团,耐腐蚀性能和粘附力更强;固化交联度更大,致密性更强,同时具有酚醛树脂的耐高温和耐腐蚀性能。但环氧基团的增多使脆性增大,影响了其应用范围。以双酚A代替苯酚合成双酚A酚醛环氧树脂 (如图2) ,游离酚含量低,分子量分布窄,双酚A的引入使树脂力学性能更强,收缩率更低,环氧基团的增多使粘附力极强,柔韧性、热稳定性、绝缘性、耐水耐腐蚀性等性能更优异。



通过填料等手段改性环氧树脂,可以拓展其应用范围。Ghaffari等 [8] 以双官能团硅烷作改性剂,通过红外光谱和热重分析等分析方法,对环氧复合材料中悬浮纳米填料和涂层性能进行研究,研究表明改性剂使悬浮纳米填料的分散效果更好,加入质量分数0.5%的改性悬浮纳米填料后,涂层在浸泡期内效果明显。Paula等 [9] 对水性环氧树脂的微观结构展开分析,结果表明涂层表面的平均针孔大小与氯化物的渗透性有很好的相关性。刘江涛等 [10] 分析了水性改性胺环氧固化剂与液体环氧树脂配比,填料、助剂的选择等问题,结果表明环氧基团胺氢当量比为1:1,颜料、非离子与阳离子润湿剂配合使用时,制成的漆膜力学性能和耐化学性能优异。Mukesh 等 [11]以腰果酚代替双酚A合成新型环氧树脂并进行红外光谱和核磁共振谱的表征,结果表明:新型环氧树脂腰果酚只需原来环氧树脂中双酚A使用量的40%~60%就能达到相同的性能。
但目前这些改性方法只能改善树脂某一特性,在面对复杂的海洋腐蚀环境时,应用优势并不明显。根据不同的使用领域,通过与各种树脂和填料等混合,再结合物理和化学改性的方法研制水性化或高固体化环氧类防腐涂料是其发展方向,比如我们以双酚AF代替双酚A合成酚醛树脂,再对其进行环氧化,得到的含氟环氧树脂,不但对基底具有优异的吸附性能,而且极大的提高了环氧树脂的防腐性能,在海洋防腐领域优势突出。涂料性能的优劣依赖于树脂的特性,还包括改性剂的研发,涂装工艺的优化等也是以后环氧类防腐涂料的科研方向。
3.2 氟碳防腐涂料
氟碳防腐涂料以含氟树脂为主要成膜物质,氟原子电负性大、半径小,C-F键键长短、键能强、极化率低,这类涂料表现出超强的耐候性、耐热性和耐化学品性,具有优异的自清洁性能、防污性能和超强的耐腐蚀性能。
以1965年美国pennwalt公司推出PVDF (聚偏二氟乙烯) 用作建筑涂料为标志,氟碳树脂开始了在防腐领域的应用。1982 年旭硝子公司开发出FEVE (氟烯烃-乙烯基醚共聚物) ,实现了常温固化,极大拓展了氟碳涂料的应用领域。氟碳涂料从二氟化型到三氟、四氟化型,从高温固化到常温固化,再到水性氟碳乳液树脂 [12] 被应用于氟碳涂料中,逐步形成品种多样、应用广泛的氟碳涂料体系,应用领域得到极大拓展。
近年来,通过对氟碳涂料进行不同方式改性或多种涂料混用手段,来优化含氟涂料的性能,拓展了其应用领域。Lu等 [13] 在氟碳涂料中掺杂不同量的锐钛型TiO 2 纳米粒子,测试涂层性能,结果表明氟碳涂料中加入的TiO 2 纳米粒子,得到的涂膜具有更好的耐热、耐候性以及优异的自清洁性能。Kim等 [14] 采用低温喷雾涂层的方式喷涂水溶性氟碳密封材料,该材料显示出很高的腐蚀电流密度和耐腐蚀性。LL'darkhanova等 [15] 使用碳纳米管和碳纳米纤维对氟碳树脂进行改性,涂层表面形成的纳米结构与氟碳树脂固有的疏水性产生协同作用,使涂层的疏水性得到极大提高。
这些改性只是增强或改善了涂料某一性能,不可能将所有的改性方式完全应用于一种涂料,所以要想改变这种现状,就要在结构上设计、合成新的含氟树脂,使树脂主体具有综合的优良性能,再通过改性手段对其某些性能缺陷进行改善,是氟碳树脂研发的重点。另外,影响氟碳涂料推广的主要因素还有涂料成本过高、涂料需高温烘烤、硬度差、易漏涂等。总之,采用新单体进行共聚、不同类型树脂中引入氟元素、多元聚合等手段是制备新型氟碳涂料的主要途径和今后的研究方向。
3.3 橡胶防腐涂料
橡胶涂料以天然橡胶衍生物或合成橡胶为主要成膜物质。应用范围较广的主要有氯磺化聚乙烯防腐涂料和氯化橡胶防腐涂料。橡胶涂料无毒无味、对皮肤无刺激性,涂膜耐腐蚀性强、与基底粘附力大,同时具有快干、耐水耐磨以及抗老化等优点,橡胶防腐涂料主要用于船舶、水闸、化工等领域。
氯磺化聚乙烯防腐涂料以氯磺化聚乙烯橡胶为主要成膜物质,不亲油、不亲水,阻燃性、耐候性、耐热耐低温等性能优异。缺点是:与基底粘附力不高,需要与其他树脂 (如环氧树脂) 混用或者改性来提高粘附力;溶解度低,所需溶剂量大,造成污染和浪费。
氯化橡胶防腐涂料以四氯化碳为溶剂,通过天然橡胶炼解,通入氯气制得。不存在活性化学基团,耐化学品性、耐水性、耐雾性和耐候性优异。与其他涂料混用,耐腐蚀性更强,使用寿命增长;单独使用与基底粘附力不高,耐老化、耐紫外性能不强。
近年来,一些研究者通过改性或与其他涂料混用等方法,改善了传统橡胶防腐涂料的缺陷。
Hwang等 [16] 将橡胶与环氧树脂联用,用不同量的鳞片状石墨烯微片改性端胺基橡胶,测试结果表明,改性后复合涂料的耐冲击强度、韧性都大大提高。
Bulgakov等 [17] 用氨基化合物改性氯磺化聚乙烯橡胶,使其粘结强度增强2~5倍。李石等 [18] 使用中、长油度醇酸树脂、环氧树脂等对氯化橡胶进行改性,涂装于海上平台、船舶等设备,测定结果显示涂层的附着力、耐老化等得到很大增强。
然而,这些改性方法虽然对涂料性能进行了提高,但仍是采用四氯化碳作为溶剂,其自身有毒并对臭氧层产生破坏,使它的应用受到限制,开发低VOC的氯化橡胶涂料是以后的发展方向。比如采取水相法合成氯化橡胶,研发水性的氯化橡胶涂料等为我们提供了解决思路,但是产品质量的稳定性或实际效果还不能满足海洋恶劣环境的技术要求,开发新溶剂替代四氯化碳生产氯化橡胶仍是橡胶涂料行业的研发热点与难点。
3.4 有机硅树脂涂料
有机硅树脂涂料是以有机硅树脂或者改性有机硅树脂为主要成膜物质的一种元素有机涂料,主要分为纯有机硅树脂涂料和改性有机硅树脂涂料,耐热耐寒性强,绝缘性、附着力、柔韧性、防霉性等性能优异。改性有机硅树脂应用更广泛,包括机械混合型和缩聚型,可以通过添加不同填料或颜料来改性有机硅树脂,增强其耐热性、绝缘性和耐候性等。
国内外的研究者采用不同途径改性有机硅树脂涂料,并取得了显著成果。Lee等 [19] 用自修复剂二甲基硅氧烷和二甲基氢硅氧烷双重乳液静电引入到核壳纳米纤维涂层芯中,结果表明:这种保护涂层透明度高 (90%透光率),自我修复能力和耐腐蚀性能强。Balgude等 [20] 对硅烷改性,研究其对碳钢的腐蚀保护,并对 4 种不同硅烷含量 (5%,10%,15%和20%) 的涂料进行表征和结构解析,结果显示:相比其它制剂,20%的硅烷改性涂料在金属涂层界面形成更多的金属氧硅共价键,其整体性能更强。
虽然有机硅树脂涂料具有优异的耐高低温性和耐候性、耐化学品、耐磨性等突出优点,但是它的强度低,与基底的粘附力低等缺点也限制了其应用范围。以后的工作主要是采取不同方法改性,如无机-有机混接技术,使其兼具有机物与无机物的最佳特性;通过探明有机硅树脂涂料成膜机理,对各种聚合物如丙烯酸树脂、环氧树脂等进行改性,获得性能更为优异的有机硅改性涂料;制备交联型有机硅树脂涂料从而增强其致密性,提高耐水、耐溶剂和耐热等性能;使有机硅树脂涂料向低污染、健康环保的方向发展也是以后的研发重点。
3.5 聚氨酯防腐涂料
聚氨酯涂料是常见的一类涂料,和环氧涂料有相似的性能,分为双组份和单组份聚氨酯涂料 [21] 。
聚氨酯中除存在氨基甲酸酯键外,还有许多—OH、—NCO和不饱和双键等,涂层耐酸碱、耐油、耐腐蚀、耐高低温和耐磨等性能优异。聚氨酯涂料属于高固低VOC涂料,环境污染物排放量很低;聚氨酯涂料与基底附着力强,物理机械性能优异,装饰性能也很强,可在重防腐领域中作为面漆使用 [22] 。
目前,国内外对水性聚氨酯防腐涂料改性方法有很多,主要包括:环氧树脂改性 [23,24] 、有机硅共聚改性 [25] 、纳米改性 [26] 、复合改性 [27] 。改性后水性聚氨酯防腐涂料的性能得到了很大的改善,但仍存在耐水性不强,对施工条件要求苛刻,产品价格较高等问题。
研发新的水性聚氨酯防腐涂料改性方法是水性聚氨酯防腐涂料科研的主要方向,如使用乳化剂或者在主链上引入羧基、羟基等亲水基团制备水性聚氨酯涂料,研究的重点是如何提高其耐水性和缩短固化时间等方向;另外,双组份聚氨酯涂料的研发很不成熟,这也是以后的一个研究热点。总之,开发高性能的水性、高固体含量聚氨酯涂料,通过与环氧树脂、氟碳树脂等不同类型涂料联用的技术是今后的研发方向。
3.6 聚脲弹性体防腐涂料
聚脲弹性体涂料由氨基化合物和异氰酸酯反应生成,多用于海上桥梁防腐。上世纪80年代末由美国研发成功,因优异的性能,在世界范围内得到广泛应用,是继高固体、粉末涂料,水性涂料,光固化涂料等之后,开发的新型、高效、易涂刷的双组份纯聚脲弹性体涂料。这种高厚膜弹性体涂料特点明显:固体含量高、绿色环保,涂膜厚且致密柔韧,与基底附着力强,耐紫外、耐冲击等性能优异,施工简便。
国内外对聚脲弹性体涂料的研究有很多。Feng等 [28] 对在聚脲嵌段聚酰胺共聚物涂料中,添加不同量的聚脲弹性体进行研究,结果表明当聚脲含量摩尔分数达到50%时,氢键引发的自组装效果增大共聚物的结晶度,涂层耐腐蚀性增强,表面能降低。
Huang等 [29] 使用Qtech-412纯聚脲重防腐涂料进行涂装,在人工海洋大气环境中进行曝光老化,以红外光谱、DSC等测试性能,涂层的机械性、耐紫外性良好,结构稳定,耐腐蚀性能优异。
但是这些改性方法对制约聚脲弹性体涂料应用的主要原因并没有触及,或者提高不大,因为聚脲弹性体涂料的主要缺陷是:固化速度过快,层间粘附力差,耐高温和耐腐蚀性不如氟碳涂料等,研究重点应是对其各种性能进行细致研究,通过比较不同扩链剂、填料、偶联剂的使用对涂料性能的影响,从而开发出综合性能更为优异的聚脲弹性体涂料。另外,聚脲弹性体涂料的喷涂是很先进的技术,施工人员的素质、技术也是影响其性能的原因;其次,主要原料和喷涂设备需进口导致成本很高,也是制约我国聚脲弹性体涂料发展的一个重要原因。今后研发价格适中的聚脲弹性体涂料,建立规范的喷涂标准是聚脲弹性体涂料研究的重难点。
3.7 玻璃鳞片重防腐涂料
玻璃鳞片防腐涂料是以树脂为主要成膜物质,添加特殊玻璃鳞片 [30,31] 为骨料,加入合适助剂等制得的一类涂料。特点有:玻璃鳞片纤薄,与涂层重叠,抑制了介质渗透,屏蔽效果极好;涂膜具有很强粘附力和力学性能,耐腐蚀性、坚韧性极强;鳞片使涂层与基底应力降低,防止涂膜产生罅隙、脱落现象;鳞片在涂层中反射大量紫外线,树脂耐紫外性、耐候性、耐老化性能优异。
应用较广泛的主要有以下几种:环氧玻璃鳞片重防腐涂料 [32] 、聚氨酯玻璃鳞片重防腐涂料、环氧煤沥青玻璃鳞片重防腐涂料、高氯化聚乙烯玻璃鳞片重防腐涂料 [33] 。不同类型的涂料具有不同的优异性能,其中环氧玻璃鳞片重防腐涂料的综合性能最突出,在海洋防腐领域应用最为广泛 [34] ,它以环氧树脂为主要成膜物质,与普通环氧防腐涂料相比,其抗介质渗透性和耐磨、耐腐蚀性更强,涂层的粘附力、耐腐蚀、耐化学品、防腐寿命等性能更优异,施工条件简便、固化迅速,适宜做面漆或中层漆应用于涂料体系中 [35] 。
但目前的改性方法较少触及鳞片的差异对涂料性能的影响。如何提高玻璃鳞片自身的耐化学品性能,选择适宜的鳞片厚度,使用前用相关助剂对鳞片进行不同的处理是改善玻璃鳞片涂料性能的重要方法,是今后研究的主要方向。另外,尝试采用玻璃鳞片为骨料,不同类型树脂为成膜物质,制备不同的玻璃鳞片重防腐涂料也是研究的重要内容。
3.8 富锌涂料
富锌涂料是以锌粉为填料的一种环氧类粉末涂料,主要包括有机和无机富锌涂料,在海上桥梁、大型钢结构、船舶等设备上广泛使用 [36] 。富锌涂料的防腐机理包括:屏蔽作用、电化学防护、涂膜自修复作用、钝化作用。
有机富锌涂料多用环氧树脂、聚氨酯树脂为成膜物质;无机富锌涂料以水性硅酸盐树脂、硅酸乙酯等为成膜物质。有机富锌涂料的施工性能好,基底低表面处理性强,但耐热性、导电性、耐溶剂性等性能劣于无机型,有机型与多数涂料可混溶,配套涂层之间有协同效果 [37] 。
很多科研工作者对富锌涂料进行了研究。Yang等 [38] 使用扫描电镜和能量分散光谱法对涂层进行动态观察和分析,评价了分层涂层组成的防腐蚀系统的防腐效果,证明富锌涂料优异的防腐蚀性能。Pandey等 [39] 和Gergely等 [40] 通过不同的纳米粒子对富锌涂料进行改性,借助多种手段进行分析,为新型富锌涂料的开发提供了便利。
这些改性方法在一定程度上改善了涂料的性能,目前也有很多科研工作者将不同类型的树脂与富锌涂料联用,分析其性能差异。如果能够综合这两种方法,先采用不同方法对富锌涂料进行改性,再与不同类型的涂料联用,比如制备含环氧树脂的改性富锌涂料,则同时具有环氧树脂粘附力高的优点,又克服了无机富锌涂料成膜性差、表面处理要求高的缺点,将使会开发出性能优异的保护涂料。我们通过类比不同类型树脂与改性富锌涂料的联用效果,筛选出最为优异的涂料种类,将极大的拓宽富锌涂料的使用范围和提高其防腐效果,这将是今后富锌涂料研究的重要方向。
在海洋重防腐领域中,除以上类型的涂料应用较广泛外,含氯树脂重防腐涂料、聚苯硫醚防腐涂料、聚苯胺防腐涂料 [41] 、酚醛树脂涂料、丙烯酸类防腐涂料等,因各自不同的性质及其性能,也在不同领域得到应用 [36] 。
4 展望
随着海洋经济的迅猛发展,海洋防腐越来越得到人们的重视,海洋防腐涂料的开发应用更得到国内外的强烈关注。海洋防腐涂料的设计开发技术含量高、资金投入大、研发周期长。须从海洋环境的腐蚀特点出发,以腐蚀的某个或多个机理为切入点,开发出不同的防腐涂料或具备协同作用的涂料体系,以适应不同的腐蚀环境。
传统防腐涂料因溶剂污染大、防腐寿命短、耐腐蚀、耐候性不强等原因,在应用中受到限制。随着环保意识的增强,开发更节能绿色的新型海洋防腐涂料也成为时代发展的需求。现有涂料种类繁多,环氧树脂涂料、氟碳树脂涂料、聚氨酯涂料、富锌涂料等在很多领域都得到很大应用,改性方法也是多种多样,但总的来说,现有的研究方法很少从根本上,也就是从结构出发改进树脂的性能,从而导致改性后的涂料性能顾此失彼,很难具有优异的综合性质。针对目前的不足,我们选择氟碳树脂为突破口,其特有的性能优势在海洋防腐领域已经受到人们的重视,如何研发出新类型的氟碳树脂是含氟涂料的工作重点。我们开发出的以双酚AF酚醛环氧树脂为主体,添加不同助剂、添加剂等制备的氟碳涂料,因为聚合物主链含有二酚基丙烷型结构,使其具有很强的机械强度和耐磨性,涂料的固化收缩率更低,韧性远高于普通的酚醛型环氧树脂;含有大量的环氧基团,从而与基底形成极强的粘附力;特别是氟元素的引入使这种氟碳树脂憎水憎油,具有特别优异的耐腐蚀性能和耐紫外、化学品性能,并且涂料柔韧光滑,具有自清洁性能。这种涂料结合了酚醛树脂涂料、环氧树脂涂料和氟碳树脂涂料共同的优点,若再通过合适的改性手段对其进行功能优化、制备成水性氟碳涂料等方式,必将使其在海洋防腐领域得到极大的应用。
今后,海洋防腐涂料的研发主要朝着绿色环保、长寿命、厚膜化、低表面处理、易施工的方向发展。高固型、低VOC、无溶剂粉末型涂料和常温固化涂料是开发重点;水溶性涂料是环境友好防腐涂料的研究方向;纳米粒子应用不同涂料改性从而提高其涂层性能极具研究前景;无机-有机涂料混用的研究也给我们提供了一个科研思路。总之,只有根据不同领域的腐蚀特点,开发不同种类的防腐涂料以及合理利用多种改性手段是今后有效遏制海洋防腐根本研究思路。随着我国“十二五”规划的全面推进,海洋防腐涂料必将得到更广泛长足的发展,为我国的走进海洋战略保驾护航。
更多关于材料方面、材料腐蚀控制、材料科普等方面的国内外最新动态,我们网站会不断更新。希望大家一直关注中国腐蚀与防护网http://www.ecorr.org
责任编辑:王元
《中国腐蚀与防护网电子期刊》征订启事
投稿联系:编辑部
电话:010-62313558-806
邮箱:fsfhzy666@163.com
中国腐蚀与防护网官方 QQ群:140808414
免责声明:本网站所转载的文字、图片与视频资料版权归原创作者所有,如果涉及侵权,请第一时间联系本网删除。
官方微信
《中国腐蚀与防护网电子期刊》征订启事
- 投稿联系:编辑部
- 电话:010-62313558-806
- 邮箱:fsfhzy666@163.com
- 中国腐蚀与防护网官方QQ群:140808414



