(一)、防腐涂料行业政策环境分析
1、产业政策规划
(1)结构调整的重点和方向
鼓励符合标准的环境友好型涂料生产(水性木器涂料、水性工业涂料、水性船舶涂料、辐射固化涂料,以及在生产、使用、施工及后处理过程中对环境不造成污染或对环境质量有所改善的涂料生产);鼓励采用高品位钛原料的氯化法钛白粉生产。限制硫酸法钛白粉生产线(现有企业搬迁、改造除外);3000t/a以下铅铬颜料生产线;10000t/a以下氧化铁系颜料生产线;30000t/a以下溶剂型涂料生产线。
◆ 产品结构调整重点如下:
1)传统的溶剂型醇酸、醇酯产品,作为以可再生资源植物油为原料的醇酸类产品符合可持续发展原则,不是淘汰而是如何调整产品的结构适应市场需求。通过改性和可行的水性化工艺加快水性醇酸的产业化步伐;
2)改变钛白粉目前硫酸法产品占98%以上的局面,采取自主开发和引进合作等方式将氯化法钛白粉的比例调到合理并可行的目标。同时加强表面包膜处理工艺,开发高附加值的深加工产品(医药、汽车、纺织、食品、珠光级等);
3)氧化铁颜料面临产品全面升级,提升深加工能力(如包膜处理),满足国际市场的需求;
4)加快复合磷酸盐、复合钼酸盐防腐颜料的开发应用,取代红丹和铬酸盐防腐颜料。
◆ 产业布局:涂料生产实行基地化、园区化、规模化,大力发展中西部涂料产业。
2、科学发展规划
(1)应用基础和科学原理研究
◆ 涂料成膜动力学过程,流变行为及结构变化;固化反应过程调控的研究;
◆ 涂料配方试验设计的科学化、规模化及自动化,利用好计算机的高速、筛选和客观功能;
◆ 极端腐蚀环境中长效高性能防腐涂料及新防腐原理研究,如高温、高酸性环境;
◆ 紫外光固化涂料厚涂层和颜料化后新固化机理,复杂形状底材的复合固化机理研究;
◆ 纳米材料改性涂料原理和作用机理的研究;
◆ 涂料、无机颜料人才培养体系的研究,拟由行业和高校合作办学,培养高素质的研发人才。
(2)高性能、节能、环保及功能性涂料及无机颜料的研究
◆ 水性汽车涂料、水性防腐涂料、水性木器涂料、水性集装箱涂料等技术性能和涂装工艺性匹配的研究,配套树脂和助剂的研究;
◆ 紫外光固化涂料厚涂层和复杂形状底材的复合固化机理的研究;
◆ 以功能性涂料为饰面的外墙外保温技术的研究;
◆ 高效节能大型硫酸法钛白废酸浓液装置和工艺的研究;
◆ 硫酸法钛白粉清洁生产集成技术的研究;
◆ 氧化铁颜料生物法氨氮废水处理技术的研究和推广;
◆ 达到修复如旧的文物保护涂料及其保护原理的研究;
◆ 大飞机、大船及高铁用涂料的研究。
3、环保发展规划
(1)全面推进涂料水性化,高固体分醇酸涂料份额提高20%;
(2)履行相关国际公约,禁止溶剂法氯化橡胶生产和替代,禁止使用DDT、TBT等有机锡防污涂料;开展环境友好型涂料如高耐候性粉末涂料、UV固化在水性涂料、粉末涂料和汽车涂料涂装中应用;发展涂料与无机颜料的循环经济建设等项目;
(3)全面推动钛白粉、氧化铁颜料清洁生产工艺评价指标体系,促进以高品位(大于80%)钛原料氯化法钛白粉生产工艺;
(4)单位综合能耗下降20%。发展以功能性(反射性隔热、耐候)涂料为饰面的外墙外保温技术。建筑物耗能占总耗能的28%以上,国家新标准要求建筑物要降低能耗35%以上,该项技术开发目标既要达到国家标准要求,又要符合环保安全(阻燃性)、性价比合理,应用市场广阔。
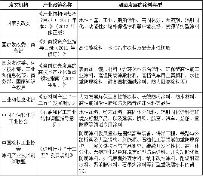
(二)、重防腐涂料行业政策分析
近年来,国家相关部门和行业协会对重防腐涂料生产的主要鼓励政策如下表所示:
重防腐涂料行业相关政策分析

免责声明:本网站所转载的文字、图片与视频资料版权归原创作者所有,如果涉及侵权,请第一时间联系本网删除。
官方微信
《中国腐蚀与防护网电子期刊》征订启事
- 投稿联系:编辑部
- 电话:010-62316606-806
- 邮箱:fsfhzy666@163.com
- 中国腐蚀与防护网官方QQ群:140808414



