编者按:材料是人类赖以生存和发展的物质基础,在人类社会经济发展中作出了巨大贡献。新材料的开发源于人类对自然界知识的认知、实践和总结,而材料技术的进步又对人类社会发展发挥着推动和支撑作用。新材料是世界各国必争的战略性新兴产业,也成为了当前最重要、发展最快的领域之一。加快发展新材料,对推动技术创新,支撑产业升级,建设制造强国具有重要战略意义。本文分析了新材料在社会发展中的战略作用,总结了国内外先进材料的发展现状与趋势,明确了我国在新材料领域的发展需求及面临的挑战,归纳并提出了未来我国在不同新材料领域的重点发展方向。
一、先进材料在人类社会发展中具有战略作用
1. 材料是人类社会发展划时代的里程碑
材料是人类赖以生存和发展的物质基础,是人类文明的基石,是人类物质文明发展划时代的里程碑。材料服务于国民经济、社会发展、国防建设和人民生活的各个领域,成为经济建设、社会进步和国家安全的物质基础和先导,支撑了整个社会经济和国防建设。“一代装备,一代材料”向“一代材料,一代装备”转变,彰显了材料的战略作用。发展材料技术既可促进我国战略性新兴产业的形成与发展,又将带动传统产业和支柱产业的技术提升和产品的更新换代。
2. 新材料是高技术和新兴产业的基础和先导
新材料将与高技术深度融合,是战略性新兴产业的支撑和保障。新材料技术密度高、应用范围广、配套能力强,具有跨学科、跨领域、跨部门的特点,是现代科学技术的组成部分,也是战略性新兴产业的物质保证和技术支撑。然而,其发展中存在的不足之处将成为制约高技术和新兴产业发展的瓶颈。
3. 新材料在新一轮工业革命中将发挥重要作用
从人类工业化进程来看,影响世界至深的三次工业革命均是以材料技术的发展和突破为前提。在新一轮工业革命中,新材料也将起到不可替代的重要作用。现代高技术迅速发展,科学技术转化为直接生产力的速度加快,工业化与信息化的深度融合都将不断发掘新的经济增长点、创建新兴产业,新一代科技革命和工业变革正蓄势待发,新材料将对新一轮科技和工业革命提供重要支撑。
4. 新材料是实现《中国制造2025》目标的有力支撑
《中国制造2025》中,将新材料产业分为有色金属、钢材、石化材料在内的先进基础材料,陶瓷、稀土在内的关键战略材料, 以及3D打印、石墨烯在内的前沿新材料三大板块,从产业和需求角度对新材料产业提出了发展重点和目标,对新材料产业进行了战略布局。同时,对我国新材料产业的发展提出了新的要求,如基础材料要增强供应保障,关键战略材料要打破技术封锁,前沿新材料尽快实现技术突破。此外,《中国制造2025》强调,新材料要有比传统材料更优异的性能,能满足各种需要;突破产业化制备瓶颈;加快基础材料升级换代;关注颠覆性新材料对传统材料的影响。
5. 新材料各分支领域各有所长、热点纷呈
依据《中国制造 2025》《国民经济和社会发展第十三个五年规划纲要》《新材料产业发展指南》《“十三五”材料领域科技创新专项规划》等相关战略规划对我国新材料产业的部署,并结合新材料的主要应用领域,本文将先进材料分为新能源材料、智能材料、生物医用材料、新一代信息材料、低碳建筑材料、高端装备用结构材料、高性能复合材料、稀土材料、先进功能材料、纳米材料、环保材料及材料基因工程。这些先进材料分支领域各具特点,热点纷呈,在社会经济发展和人类生活中发挥着各自的作用。
二、国内外先进材料发展现状与趋势
1. 国际先进材料领域发展态势
当前,新材料已经成为各国必争的战略性产业,是经济发展、社会进步以及国防安全的基础和先导,对于提高一个国家的整体科技、工业化水平、综合国力以及构建未来科技制高点和国际优势竞争力都至关重要。进入21世纪以来,世界各国高度重视新材料。迄今为止,20多个国家已制定了与新材料相关的新兴产业发展战略,启动100余项专门计划规划,在研发、市场、产业环境等不同层面上加强政策扶持力度,推动新材料行业的革新,带动新一轮科技革命与产业变革的快速发展。
表1 国外部分国家材料领域相关规划

目前,国际上新材料领域全面领先的国家仍然是美国,日本在纳米材料、电子信息材料,韩国在显示材料、存储材料,欧盟在结构材料、光学与光电材料、纳米材料,俄罗斯在耐高温材料、航空材料方面有明显优势。我国在纳米材料、半导体照明、稀土材料等方面的研究水平和成果与国际先进水平基本同步,部分处于领先水平,但在高端材料产业化、部分关键材料与专用装备等方面与国外先进水平还存在一定差距。
先进材料技术整体发展态势为:材料制备与应用向低维化、微纳化、人工结构发展,材料结构功能一体化、功能材料智能化、材料与器件集成化、制备及应用过程绿色化成为材料研发的重要方向;材料研发周期缩短、可应用材料品种快速增长;材料与物理、化学、信息、生物等多学科交叉融合加剧,多学科交叉在材料创新中作用越来越重要;材料研发向更加惠及民生发展,并在资源和能源的可持续发展中发挥着越来越重要的作用。
2. 我国先进材料领域发展态势
“十二五”以来,我国新材料产业发展取得了长足进步,创新成果不断涌现,龙头企业和领军人才不断成长,整体实力大幅提升,有力支撑了国民经济发展和国防科技工业建设。我国新材料领域的发展有以下特点。
(1)积极进行战略布局
我国政府高度重视新材料产业的发展,发布实施多项政策规划,积极引导并推动我国新材料产业的发展壮大。进入新时期,为满足国民经济和社会发展对新材料的需求,继“十二五”期间成为七大战略性新兴产业之一后,新材料又被列为《中国制造2025》规划中重点发展的十大高端领域之一。同时,在“十三五”规划中,多个章节都涉及新材料领域的战略布局,国家相继发布了《新材料产业发展指南》和《“十三五”材料领域科技创新专项规划》,新材料已成为我国“十三五”时期的重点布局领域之一。
(2)创新能力稳步增强
近年来,我国新材料领域科技发展十分迅速,创新能力不断提升。以企业为主体、市场为导向、产学研用相结合的新材料创新体系逐渐完善,新材料国家实验室、工程(技术)研究中心、企业技术中心和科研院所实力大幅提升,在重大技术研发及成果转化中的促进作用日益突出。在大飞机专用第三代铝锂合金、百万千瓦级核电用U型管、硅衬底LED(发光二极管)材料、大尺寸石墨烯薄膜等方面积极创新,一批先进产品填补了国内空白。
(3)创新成果不断涌现
2005年,我国(统计不包含台湾省和香港特别行政区)材料领域科技论文数达到世界第一位。2011—2015年,我国材料领域SCI论文114734篇,是美国(52865篇)的2.17倍,日本(22148篇)的5.18倍。同时,我国材料高被引论文达到1517篇,是美国(1246篇)的1.22倍,日本(222篇)的6.83倍。2008年,我国材料领域发明专利申请数达到世界第一位。2011—2015年,我国仅钢铁、有色、石化、轻工、纺织和建材工业的授权专利为75万件,其中发明专利23万件。我国材料领域专业技能人才稳步增长,拥有中科院院士和工程院院士210人,研发科技人员115万人,每年材料类大学本科毕业生4万余人、硕士和博士毕业生1万余人。材料领域初步形成了较完整的研发与产业化体系,拥有国家重点实验室、国家工程(技术)研究中心和产业化基地等近400家。
(4)产业规模持续增长
我国新材料产业总产值已由2010年的0.65万亿元增至2015年的近2万亿元。空间布局日趋合理,产业集聚效应不断增强,环渤海、长三角、珠三角等地区新材料综合性产业集群优势突出,中西部地区一批特色鲜明的新材料产业基地初具规模。
(5)应用水平明显提升
我国新材料应用领域不断拓展,市场潜力巨大,LED等新材料应用示范全球领先,应用数量和规模居于世界前列。先进半导体材料、新型电池材料、稀土功能材料等领域加速发展,高性能钢铁材料、轻合金材料、工程塑料等产品结构不断优化,有效支撑了高速铁路、载人航天、海洋工程、能源装备等工程顺利实施。生物材料、纳米材料应用取得积极进展,新材料在农业、医疗、光通讯等领域的创新应用步入快车道。
3. 我国先进材料领域发展形势与需求
当前,新一轮科技革命与产业变革蓄势待发,全球新材料产业的竞争格局正在发生重大调整。新材料与信息、能源、生物等高技术加速融合,大数据、数字仿真等技术在新材料研发设计中作用不断突出,“互联网+”、材料基因组计划、增材制造等新技术新模式蓬勃兴起,新材料创新步伐持续加快,国际市场竞争将日趋激烈。
我国新材料产业起步晚、底子薄、总体发展慢,仍处于培育发展阶段,新材料行业仍然面临严峻挑战,主要表现在以下方面:
第一,基础原材料整体技术水平不高,物耗能耗排放较高,环境污染严重(材料行业能耗在工业总能耗和全国能源消费总量中的比重分别达到了60%和44%),产业竞争力不强,利润率低,部分行业产能严重过剩。
第二,核心技术与专用装备水平相对落后,关键材料保障能力不足,核心技术、工艺及装备仍然部分依赖进口;新兴材料产业市场巨大,需求强劲,国际竞争激烈,我国高端材料制造业的竞争力和市场份额急需提高。
第三,创新能力薄弱,新材料行业研发以跟踪国外较多,原始性创新较少;国家重大工程和国防建设对新材料需求强烈,但新材料配套与工程化能力较弱,高端产品产业化程度偏低;产学研用合作不紧密,人才团队缺乏,标准、检测、评价、计量和管理等支撑体系缺失;人才队伍中基础研究队伍不稳,工程应用技术队伍流动性不够,新兴产业人才流动性过大。
第四,产业布局乱,低水平重复建设多,低端品种产能过剩,产品性能稳定性亟待提高,推广应用难等问题没有根本解决,仍然是制约制造强国建设的瓶颈。
三、未来我国先进材料的重点发展方向布局
未来几年,是我国实施《中国制造2025》、调整产业结构、推动制造业转型升级的关键时期。新一代信息技术、航空航天装备、海洋工程和高技术船舶、节能环保、新能源等领域的发展,为新材料产业提供了广阔的市场空间,也对新材料质量性能、保障能力等提出了更高的要求。我们必须紧紧把握历史机遇,集中力量、加紧部署,进一步健全新材料产业体系,下大力气突破一批关键材料,提升新材料产业保障能力,支撑中国制造实现由大变强的历史跨越。
1. 国家相关规划先进材料领域重点布局
当前,先进材料已成为我国布局的重点领域之一,国家层面发布了一系列政策措施进行布局,目前相关规划的有关先进材料重点领域如下。
表2 中国先进材料领域近期部分相关发展规划

此外,我国各个区域也都结合当地的特点及优势,在“十三五”规划中对新材料产业进行布局。目前,我国在环渤海、长三角、珠三角地区初步形成了三大新材料产业集聚区,三大产业集聚区分别在稀土功能材料、磁性材料、特种纤维材料、航空航天材料、新能源材料、电子信息材料、新型化工材料等进行了布局。
2. 先进材料各细分领域重点发展方向
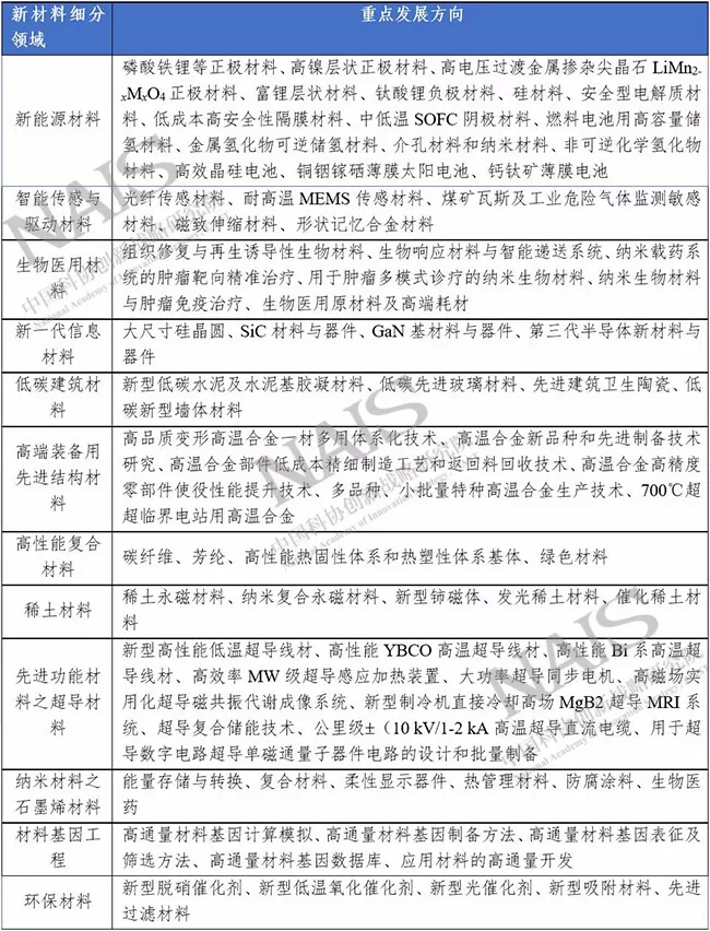
依据《新材料产业发展指南》、《“十三五”材料领域科技创新专项规划》等相关战略规划对我国新材料产业的部署,结合新材料的主要应用领域,我国新材料细分领域的重点方向如下表所示:
表3 我国先进材料细分领域重点发展方向

免责声明:本网站所转载的文字、图片与视频资料版权归原创作者所有,如果涉及侵权,请第一时间联系本网删除。
官方微信
《中国腐蚀与防护网电子期刊》征订启事
- 投稿联系:编辑部
- 电话:010-62316606-806
- 邮箱:fsfhzy666@163.com
- 中国腐蚀与防护网官方QQ群:140808414



