7.1宏观形貌分析
7.1.1钢板度达克罗划叉试样
划叉试样在9 个大气试验站进行2a 曝露试验后,其外观如下图
表7-1表钢板镀达克罗试样在大气曝露2a 后划叉试样宏观形貌评价



图7-1表钢板镀达克罗划叉试样在大气曝露2a 后划叉试样宏观形貌图
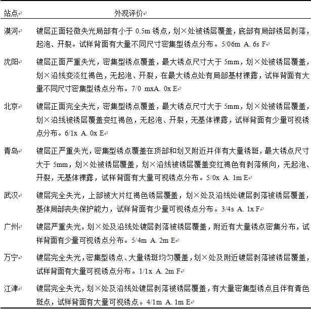
7.1.2钢板度达克罗试样
试样在9 个大气试验站进行2a 曝露试验后,其外观如下图
表7-2钢板镀达克罗试样在大气曝露2a 后宏观形貌评价

表7-3 钢板镀达克罗试样在大气曝露2a 后外观评价

图7-2表钢板镀达克罗试样在大气曝露2a后宏观形貌
7.2电化学腐蚀行为
图7-3为钢板镀达克罗在各站点暴晒2年后试样在3.5%氯化钠溶液中塔菲尔极化曲线,表7-4极化曲线拟合结果,由拟合结果可知北京、沈阳站点试样自腐蚀电流密度在10-6A.cm2级别,广州、青岛、武汉、尉犁、万宁五个站点暴晒后试样自腐蚀电流密度在10-5A.cm2,其中江津站带锈试样自腐蚀电流密度达到5.929×10-4 A.cm2,江津站试样腐蚀最严重和宏观腐蚀形貌分析一致,北京自腐蚀电流密度最小,镀层具有一定保护能力,其它各站点试样镀层表面达克罗保护层已经失去保护能力。

图7-3钢板镀达克罗试样在大气曝露2a后在3.5%氯化钠溶液中极化曲线
7-4钢板度达克罗暴晒2年后Tafel极化曲线拟合结果

免责声明:本网站所转载的文字、图片与视频资料版权归原创作者所有,如果涉及侵权,请第一时间联系本网删除。
相关文章
无相关信息
官方微信
《中国腐蚀与防护网电子期刊》征订启事
- 投稿联系:编辑部
- 电话:010-62316606-806
- 邮箱:fsfhzy666@163.com
- 中国腐蚀与防护网官方QQ群:140808414
点击排行
PPT新闻
“海洋金属”——钛合金在舰船的
点击数:7130
腐蚀与“海上丝绸之路”
点击数:5741





