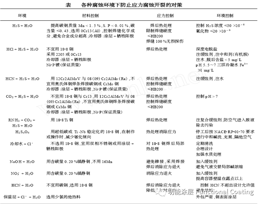
材料在和周围介质接触过程中,发生物理、化学或电化学反应等而使材料遭受破坏或性能恶化的过程称作腐蚀。由此而诞生的腐蚀科学是一门高度交叉性的综合学科,涉及化学、电化学、物理学、材料学、表面科学、工程力学、冶金学、生物学等多个学科,它也将随着这些学科的发展而不断发展前进。 近年来,腐蚀科学的基础理论研究和应用研究都取得了长足的发展,创造出了巨大的经济效益和社会效益。下面对多种腐蚀状态的机理与影响因素进行阐述和分析:
免责声明:本网站所转载的文字、图片与视频资料版权归原创作者所有,如果涉及侵权,请第一时间联系本网删除。
相关文章
无相关信息
官方微信
《腐蚀与防护网电子期刊》征订启事
- 投稿联系:编辑部
- 电话:010-62316606
- 邮箱:fsfhzy666@163.com
- 腐蚀与防护网官方QQ群:140808414
点击排行
PPT新闻
“海洋金属”——钛合金在舰船的
点击数:8931
腐蚀与“海上丝绸之路”
点击数:7160
















































































