腐蚀是一种自然现象,是材料从高能量状态向低能量状态的回归,因此是不可能完全停止的。我们只能通过合理的选材和采取有效的防腐手段来控制腐蚀速度,使之在允许和可控范围内。
1. 控制腐蚀通常的方法包括:
1.1 合理的选材及结构设计;
1.2 改变环境(腐蚀介质的控制和处理,也称工艺防腐蚀措施);
1.3 电化学保护。
但是并不是在任何条件下我们都有三种方法可选择。在更多的情况下,我们没有办法来改变腐蚀环境,也不具备电化学保护的条件,结构上的选择也无法根本解决问题,这时合理的选材往往是最有效和最便利的方法。
防腐材料的选择有时又受到材料的特性影响,例如:制造设备时往往要求使用强度高、耐温性能好、机械加工性能好的金属材料。但是金属材料往往耐腐蚀性能并不能满足要求,或者综合性能好的材料价格又太高。这时人们想到了一种更有效的方法,将一种更耐腐蚀的材料覆盖在需要保护的材料表面,形成一层防腐层,利用它的耐腐蚀性能和阻隔作用解决了腐蚀问题,也不用花更高的成本来选择综合性能更好的材料就可以达到有效控制腐蚀的目的。
2. 防腐层对基材的保护作用主要体现在以下三个方面:
2.1 隔离作用:将基材与腐蚀介质隔离,达到防腐蚀的目的;
2.2 缓蚀作用:借助涂料的内部组分与金属反应,形成一层钝化或保护膜,提高防腐层的保护作用;
2.3 电化学保护作用:在涂料中添加活性金属材料,起到牺牲阳极保护作用,减缓腐蚀。
3. 利用防腐层技术进行防腐的方法有以下几类:
3.1 涂料防腐;
3.2 玻璃钢衬里和胶带防腐;
3.3 衬橡胶或塑料;
3.4 耐蚀金属衬里;
3.5 金属喷涂层、镀层;
3.6 搪瓷或搪玻璃。
4. 防腐层应具备以下性能:
4.1 稳定的耐化学介质性能(包括良好的耐水性);
4.2 有足够的抗冲击、抗弯曲、耐磨等机械性能;
4.3 用于一般腐蚀条件下防腐时,要求有足够的电绝缘性;
4.4 与基材有良好的粘接性和结合力;
4.5 有良好的抗阴极剥离性和较好的抗老化性、耐温性;
4.6 涂层不应对基层材料和所接触的介质产生不良影响,施工中对人体和环境不造成危害;
4.7 有良好的储存、施工稳定性;
4.8 易于修复。
由于涂料防腐具有防腐具有施工简便、适应性广(适用于大气、水体、一般性液体、土壤等环境下的防腐)、易于现场施工、适用于大面积和造型繁杂的设备设备、防腐综合成本相对较低、涂装期短并可取得较好的防腐效果等优点,因而成为各类防腐措施中使用最广的防腐技术。
但涂料防腐也存在一些不足:厚度较薄,抗机械冲击性能不强,有一定寿命限制,耐温性能有限制,不适用于强腐蚀环境。
因此我们今天着重介绍这方面的相关知识。
5.常用防腐涂料的分类及特点
5.1 涂料的定义和释义
定义:涂于物体表面能形成具有保护、装饰或者特殊性能(如:绝缘、防腐、标志)的固态涂膜的一列液体或固体材料。
其中液体涂料占绝大多数,固体涂料是近些年来快速发展的一类新型涂料,具有环保、施工周期短、性能优良等特点,正不断扩大使用范围。液体涂料中因有机涂料具有性能优异、使用性能好等特点在涂料领域中占绝对优势。
由于最早使用的涂料多数是以植物油和天然漆为主要原料,故也称为油漆。但是随着科技的进步,越来越多的涂料都是直接使用化工原料合成,已经和“油”毫不沾边,而且不少涂料已经是水溶性涂料或固体涂料,因此“油漆”一词已不能代表涂料的全部。
5.2 涂料的基本组成
不论涂料的品种如何、性能怎样,它都是由三种或四种基本成分组成,起作用见下表:

5.3 防腐涂料的要求
5.3.1 要有良好的附着力
涂料的的附着力特别是湿附着力可取代界面上的水和氧,提高涂层的防护性能。因此,附着力好的涂料一般防腐能力都比较好。对用作底漆的防腐涂料往往要求有更强的附着力。因此环氧类、醇酸类涂料往往被单独用作底漆。
5.3.2 有较强的抗渗透能力
抗渗透能力强可以有效阻止腐蚀介质的渗透。抗渗透能力除了与涂料树脂本身先天特性有关,为了提高抗渗透能力,往往加入云母、氧化铁等填料来改善其性能。
5.3.3 对腐蚀介质的稳定性
不但要求涂料的成膜物质有良好的稳定性,而且加入的助剂、填料等也应稳定,不与介质发生化学反应或发生物理变化。
5.4 涂料的分类方法
各类涂料产品达数千种,分类方法也很多,常见的分类有:
5.4.1 按是否有颜料分:清漆和色漆两类。
5.4.2 按形态分:水性涂料、溶剂型涂料、固体粉末涂料、高固体含量涂料。
5.4.3 按用途分:建筑漆、木器漆、船用漆、饮水仓漆等。
5.4.4 按施工工序分:底漆、腻子、中间漆、面漆、罩光漆。
5.4.5 按使用效果分:绝缘漆、防锈漆、防污漆、防腐漆、防火漆。
5.4.6 按照涂料主要成膜物质分:天然树脂漆、沥青漆、酚醛漆、环氧漆、聚氨酯漆。
5.5 常用防腐涂料的性能特点、用途及选用原则
5.5.1 防腐涂料因主要成膜物质不同其防腐性能、适用条件、施工特性、使用寿命、价格水平也不相同。因此在选用涂料之前应对各种涂料的特性有一定的了解。下表就是常用的合成树脂涂料特性及主要用途:

5.5.2 每一种涂料以性能特点不同其适用环境也不相同。下表使一些石化行业常见腐蚀环境下涂料选用的推荐表。

5.5.3 防腐涂料的选用必须要考虑使用环境和施工条件。例如:在埋地管道防腐时应优先选用耐水性能优异的沥青类涂料;在重腐蚀环境下应选用高粘度、一次性成膜厚度大的防腐涂料;过氯乙烯、硝基漆等挥发性快干涂料不适于喷涂施工;氯磺化聚乙烯不适用于来回滚涂方法施工。
5.5.4 防腐涂料的选用还要考虑到涂料的配套性,底漆和基材之间要有良好的相容性,底漆和面漆之间不能发生互溶、咬底现象。例如:在混凝土表面氯磺化聚乙烯既可作底漆、也可作面漆,但是在钢铁表面就不适合做底漆;环氧树涂料在大多数情况下都可以作底漆,但却不适于在露天环境下做面漆,因为环氧涂料抗紫外线能力较差;耐蚀性好但附着力差的涂料(例如:过氯乙烯)一般只能做面漆,底漆必须选择附着力优良的涂料(环氧类、醇酸类)。
5.5.5涂料的品种选用还应考虑经济综合因素考虑。有时涂料价格低但寿命短反而并不经济,因为某些场合下重新防腐的施工费用可能要远高于涂料成本的差异。一般而言,对桥梁、铁塔、大型构筑物等设计防腐层时要确保10到20年以上,一般化工设备5年以上。重腐蚀环境下一般防腐涂料使用周期很难做到长期,主要是技术上可靠性不足,经济上也不划算。
5.6 涂料施工控制要点
在涂料品种确定后,涂层质量好坏是决定涂料防腐效果和寿命的关键因素。而影响涂层质量的各种因素中基材的表面的处理和涂刷施工过程中的条件控制(包括配比、厚度、针孔、温度、湿度)对涂层质量的影响占到80%。
因此控制涂料防腐质量和寿命必须重点抓好以下几个关键环节:
5.6.1 涂刷施工前的表面处理
表面处理的目的是确保基体表面达到必要的清洁度、有一定的孔隙度和粗糙度。
达到必要的清洁度就是要将基材表面的铁锈、氧化皮、油污、灰尘、水等去除,以确保涂料与基材之间的基本粘合力,避免杂质混入形成气孔和针眼。具有一定的孔隙度和粗糙度可以提高涂层附着力。但是过度粗糙反而会造成局部厚度不足,易出现针孔,而且涂料耗量也增加。

表面处理的方法包括机械清理(包括喷砂、高压水射流、电动工具、手动工具等)、化学清理(酸洗、碱洗)、溶剂清洗、电化学处理、火焰清理等。应根据不同情况加以选择。
在日常施工中机械清理是使用最广泛的一种,以喷砂效果最好。目前国内表面处理标准中已对机械清理进行了分级,包括工具除锈的St0、St1、St2、St3四个级别以及喷射除锈的Sa0、Sa1、Sa2、Sa2.5、Sa3五个级别。
一般钢结构防腐至少应达到St3级,有时要达到Sa2.5级。储罐内部防腐和贴衬橡胶、玻璃钢、金属喷涂、渗铝等应达到Sa2.5、Sa3级。
已处理完成的基体表面必须经施工单位和使用单位双方验收合格才能进行下一步施工。一般验收合格后8小时内须涂刷底漆。
处理合格的表面必须有一定的粗糙度,而且必须无水、无油、无附着不牢的旧涂层。
5.6.2 选择合理的涂装方法
常用的防腐涂料涂装方法包括:刷涂、滚涂、浸涂、淋涂、空气喷涂、无空气喷涂等。每种方法各有特点和适用范围,应结合现场环境(包括温度、适度、风速)、涂料品种来确定。一般而言刷涂、滚涂适用于大多数条件下的防腐施工。刷涂相对灵活,适用于各类复杂部位,滚涂施工速度较快。浸涂、淋涂主要适用于工房内工件和小型设备的防腐。喷涂适用于大面积施工,但损耗较大,立面施工时厚度不匀,易流淌。
5.6.3 防腐涂料施工的环境要求
大部分涂料施工要求在5℃以上。温度过低难以干燥和固化,漆膜附着力也不佳。在刮风、雨、雪以及湿度大于70%条件下不能进行施工。
此外处理合格的基材表面必须及时涂刷底漆,否则被污染或受潮后将大大影响防腐效果。
5.6.4 底漆附着力的要求
在关键重点防腐项目中,往往要求对底漆的附着力进行测试。一般有实验室画圈法和现场划格法。现场划格法更能够代表真实的防腐质量。方法是用一组专用的划格器刀片沿垂直方向划两次,确保把漆膜完全划穿,再用软毛刷轻轻刷去画出的小方格上被划下的漆膜碎片。保留的小方格越多、附着力就越好。
5.6.5 涂刷层数
在施工过程中涂料不可避免的会产生针孔和缺陷。因此当总厚度相同时,通过多层涂刷获得的涂层往往更致密。用于重要环境下的防腐涂层一般涂刷层数不少于5道。
在进行施工管理时,往往遇到施工单位涂刷了两遍才通知甲方人员去检查。这时很难确认是否所有部位都刷够了两遍。比较简单的控制方法就是要求施工单位每一遍的颜色都有所不同,这样很容易就发现哪里没有刷够遍数。另外一种方法是要求施工单位每次只刷一遍,并在隐蔽处和容易漏刷的部位事先做一些小记号,如果记号仍能看到,结果自然是应处罚施工单位。
5.6.6 涂层的厚度
一般而言,防腐涂层必须达到一定的厚度要求才能起到防腐效果。其基本要求是漆膜总厚度达到粗糙度的2倍以上。此外,在强腐蚀环境下要求更厚一些。一般而言,大气环境腐蚀条件下漆膜总厚度应大于150μm,液相环境下一般达到250~300μm。
但是涂层厚度还与涂料品种有关,环氧类涂料110μm厚度的防渗透能力比沥青类1mm的效果还好。
防腐施工完成后必须通过仪器进行厚度测试。人类的感官是无法确认涂层厚度是否达标。施工单位往往用一个湿膜测厚片来准确地控制最终的厚度。
进行最终厚度测试时有一定的数量要求。测试比例为:均匀随机地抽取测点,管道每20米测一处,且每条管道测试不得少于3处;设备每10平方米测一处,且每台设备测点不少于3处。防腐涂层厚度合格标准为:90%以上的测点达到规定厚度(规定厚度由设计图纸确定或参照本细则附录要求执行,应去除残存旧涂层厚度),剩余达不到规定厚度测点的最小厚度不得小于规定值的80%。达不到合格标准的,须加倍抽测,并对不足处补刷。超过20%测点达不到规定厚度时,必须全部补刷并复检。
5.6.7 针孔的检测
对一些关键防腐涂层还要求进行针孔测试,以确保防腐层可靠。例如换热器涂料防腐就必须进行针孔检测。方法有盐水导电法和高压电火花测试法两种。必须根据涂层厚度确定好检测电压。
5.6.8 涂刷间隔
防腐涂层施工时每层之间必须有一定的间隔。一般是底层涂料表干后就可以涂刷下一层。对氯磺化聚乙烯、特种氰凝等涂料则要求完全干燥后再刷下一层。
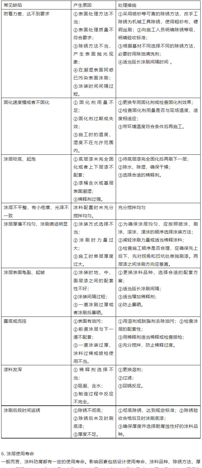
5.7 防腐涂装常见缺陷及处理措施

6. 涂层使用寿命
一般而言,涂料防腐都有一定的使用寿命。影响因素包括设计使用寿命、涂料品种、除锈方法、厚度、使用环境等。一般对使用寿命影响较大的因素包括涂料类型和品质、施工过程控制(主要是除锈情况良好、配比正确、无油、无水、无灰尘、厚度合格)以及后期使用中温度、湿度、环境腐蚀性、紫外线等。
通常一般室外钢结构防腐蚀周期至少应满足三年以上,大多数再在年以上。对电力铁塔等投入使用后难以再施工的结构,一般设计防腐周期至少应达到10年至15年。罐内防腐层一般要求达到6年以上。埋地管道防腐层寿命一般要求30年以上。

免责声明:本网站所转载的文字、图片与视频资料版权归原创作者所有,如果涉及侵权,请第一时间联系本网删除。
官方微信
《中国腐蚀与防护网电子期刊》征订启事
- 投稿联系:编辑部
- 电话:010-62316606-806
- 邮箱:fsfhzy666@163.com
- 中国腐蚀与防护网官方QQ群:140808414



