官方微信
《中国腐蚀与防护网电子期刊》征订启事
- 投稿联系:编辑部
- 电话:010-62316606-806
- 邮箱:fsfhzy666@163.com
- 中国腐蚀与防护网官方QQ群:140808414
点击排行
PPT新闻
“海洋金属”——钛合金在舰船的
点击数:7707
腐蚀与“海上丝绸之路”
点击数:6174


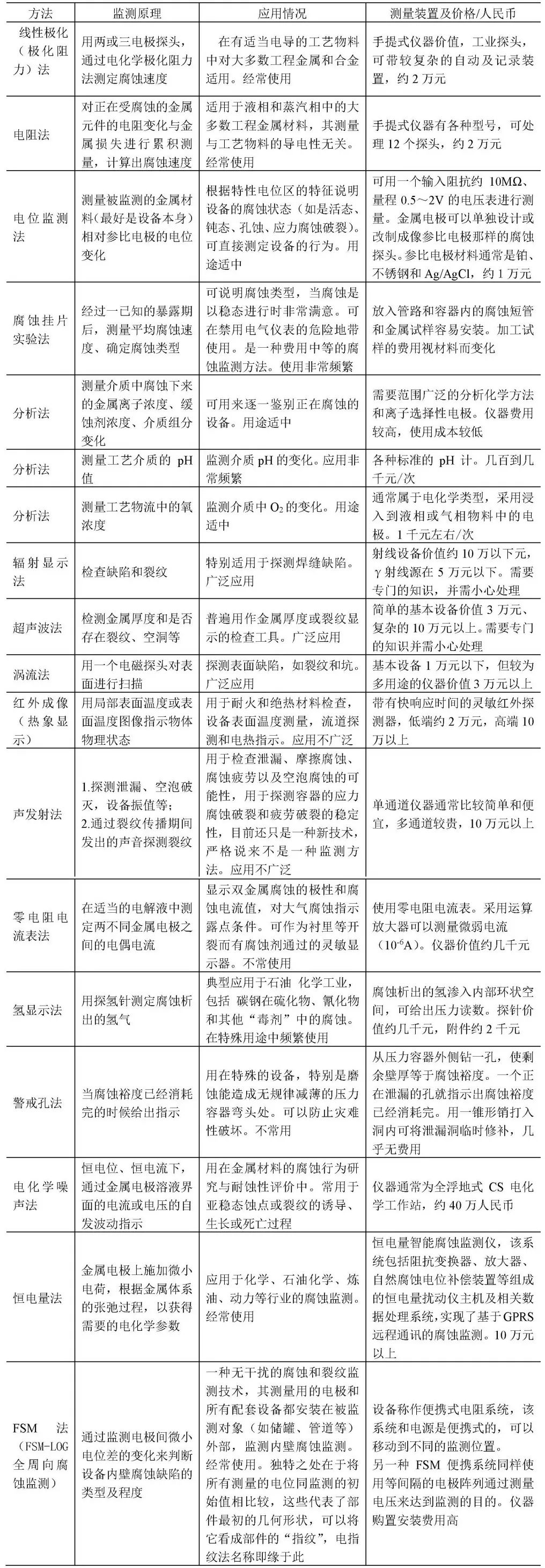
压力容器腐蚀监测主要技术方法有挂片法、电阻法和极化阻力法、其他电化学技术测量方法、化学方法、警戒孔和监测孔方法等。随着压力容器腐蚀监测技术的发展,一些新技术,例如:电化学噪声技术(ECN)、恒电量技术和FSM法也脱颖而出。各种技术所用的仪器装置见下表,腐蚀监测技术的特点下期更新。
腐蚀监测所用的仪器装置

官方微信