下面以应用为导向来介绍几种钢种,首先为舰艇钢,之所以以舰艇钢打头,先进材料的发展历来是从军用到民用,舰艇用高强度钢材也不例外;另外舰艇结构对所用钢材提出了较高的要求,如要求大厚度,高强、高韧及良好的焊接抗裂倾向等综合性能。在大量的高强度钢焊接结构应用中,曾经发生过很多破断事故,特别是第二次世界大战期间美国全焊接舰船和500艘油轮的断裂事故,促使美国海军技术研究所针对高强钢及焊接展开了系列研究,推进了高强钢的发展。
1 舰艇材料发展历史
2 舰艇材料及厚度
3 实例
01 舰艇材料发展历史

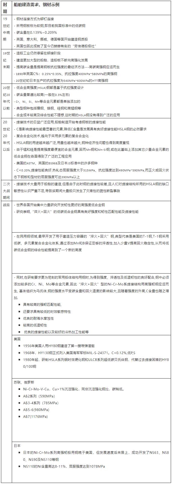
各国调质型高强度船体用钢钢号用强度级别如下表所示。

02 舰艇材料及厚度
现代战舰使用的钢板没有第二次世界大战时的战舰那么厚,主要是因为现代战舰依靠的是“防空导弹+近防速射炮+干扰弹”而不是装甲硬抗。此外,随着电子技术的发展,各种电子设备不得不安装在船舶内部。因此,今天的舰船通常都是薄皮的。
驱逐舰使用的钢板厚度约为30毫米,而吨位较大的航母使用的钢板厚度约为50毫米-330毫米,这主要是根据部件结构位置,及具体使用钢板的等级而定。
由于第二次世界大战,海战的主要武器是大口径海军炮,作战距离相对较近。舰上没有有效的近距离防御武器来防御大口径炮弹,所以只能依靠自己的装甲板很难承受炮弹的伤害。

图 1 二战期间大和号战列舰(日文:やまと,英文:Battleship Yamato )
第二次世界大战期间为了考虑到舰船的保护水平,所用钢板的厚度相对较厚,尤其是炮塔的装甲。以德国的“俾斯麦”号战舰为例。
“俾斯麦”号舰体钢板的厚度在10毫米至360毫米之间,但装甲钢板厚度是145毫米至320毫米。建造船体所用的钢板厚度并不低,约180毫米,主要用于船舶的乘客舱体。内舱壁的厚度相对较薄,与今天舰艇约30毫米的厚度相比,还是高得多。

图 2 二战时德国“俾斯麦”号舰艇
现在,只有舰载防空系统才能拦截所有未来的反舰导弹,因此,今天的舰船对自身装甲的厚度并没有太多的要求,而是要求防空导弹的拦截成功率足够高。然而,像弹药库一样,燃料库仍然需要采用装甲钢板。最后,今天的船所用的钢板厚度只有30mm,并不会有额外的装甲。另外需要知道的是驱逐舰所用钢板的强度不是很高,一般屈服强度在450MPa左右。

图 3 现代舰体横截面图
除了舰艇,还有更大排水量的航空母舰。与驱逐舰和护卫舰相比,航空母舰所用钢板的厚度相对较大。例如,飞行甲板使用的钢板厚度约为50毫米,外壳使用的钢板厚度约为32毫米;较厚的位置是指挥室和动力室。这两个位置的钢板厚度最高可达330毫米。毕竟,动力系统和指挥系统关系到航母的生存,有必要提高保护能力。
航母甲板钢
由于飞行甲板是航母飞机唯一起降的场所,因此飞行甲板所用钢材必须具备“超高强度、耐高温、耐腐蚀、高韧性”等诸多性能。舰载机起飞重量10吨以上,最大的20吨以上,较大的30吨以上。着陆时,最大空重超过20吨。以F-15舰载机为例,其最大着陆重量约为24.5吨。并不是说飞行甲板的性能不能承受舰载飞机着陆时的冲击,而是拦阻索所能承受的瞬间拉力是一定的。如果超过这个限度,就有被拉掉的风险。可以计算出F-15在着陆时刻的动能为69X69X24500/2=58322250焦耳,即58.3兆焦耳。只是舰载机在飞行甲板上的能量不会那么大。毕竟,轮胎是有弹性的,会吸收一些能量。即便如此,飞行甲板承载的能量还是巨大的。这对所用材料的屈服强度提出了更高的要求。福特级航母甲板采用屈服强度为795 MPa的HSLA-115钢,但厚度仅为55毫米左右。

图 4 “肯尼迪”号 (CVN 79)用钢
航母船体
福特号船体采用HSLA-65钢制造,屈服强度为440 MPa,钢的厚度约为32 mm。只是水下部分的钢的强度和厚度要大一些,毕竟水下部分要面对重型鱼雷的直接攻击。从第四艘尼米兹级航母开始,对水下部件的防御得到了加强,主要是通过增加外壳钢板的厚度和安装装甲板来提高抵抗鱼雷和水雷攻击的能力。然后,福特号航空母舰水下部分的厚度也将得到加强。毕竟,反潜要比防空困难得多。在演习中,潜艇突破了美国航空母舰打击群的反潜网,将航空母舰带进了鱼雷的射程。因此,在实战中,一旦潜艇突破航母打击群的反潜网络,航母就会面临灭顶之灾,这是航母必须加强水下防护的根本原因。里根号建造时,水下部分的钢厚约152毫米,介于飞行甲板钢和动力舱钢的厚度之间。
随着激光炮、电磁炮的出现,对舰船的防御能力提出了新的要求。也许有一天会有一个像保护罩一样的防御系统来抵抗激光炮和电磁炮的攻击。仅靠增加舰艇钢板厚度来增强防御能力的情况将不再出现。这也是军舰与货船相撞后损失巨大的一个重要原因,也是很容易被蛙人用炸弹攻击的一个重要原因。就像伯克级驱逐舰与一艘民用船相撞一样,敌人用一艘小船安装炸药炸出一个大洞。然而,现代冶金技术在第二次世界大战期间是不可比拟的。即使船的钢板厚度不如第二次世界大战时的船厚,防御能力也不一定弱。
03 实例

图 5 福特级航母关键技术
免责声明:本网站所转载的文字、图片与视频资料版权归原创作者所有,如果涉及侵权,请第一时间联系本网删除。
官方微信
《中国腐蚀与防护网电子期刊》征订启事
- 投稿联系:编辑部
- 电话:010-62316606-806
- 邮箱:fsfhzy666@163.com
- 中国腐蚀与防护网官方QQ群:140808414



