石油、化工、化肥、海洋、食品、国防等行业应用或多或少存在着腐蚀性,而其中的许多容器、管道、阀门、泵等一般都因与各种腐蚀性介质接触遭受腐蚀而报废。据统计,全世界每年因腐蚀而报废的钢材约占钢材年产量的1/4。合理选择合适材料是设计制造的基础。

不锈钢是指具有抗腐蚀性能的一类钢种。通常所说的不锈钢是不锈钢与耐酸钢的总称。不锈钢不一定耐酸,但耐酸钢同时又是不锈钢。
所谓不锈钢是指能抵抗大气及弱腐蚀介质腐蚀的钢种。腐蚀速度<0.01mm/年者为完全耐腐蚀钢,速度<0.1mm/年者为耐蚀钢。所谓的耐酸钢是指在各种强腐蚀介质中能耐酸的钢,腐蚀速度<0.1mm/年者为完全耐蚀,腐蚀速度<1mm/年者为耐蚀。因此,不锈钢并不是不腐蚀、只不过腐蚀速度较慢而已、绝对不被腐蚀的钢是不存在的。
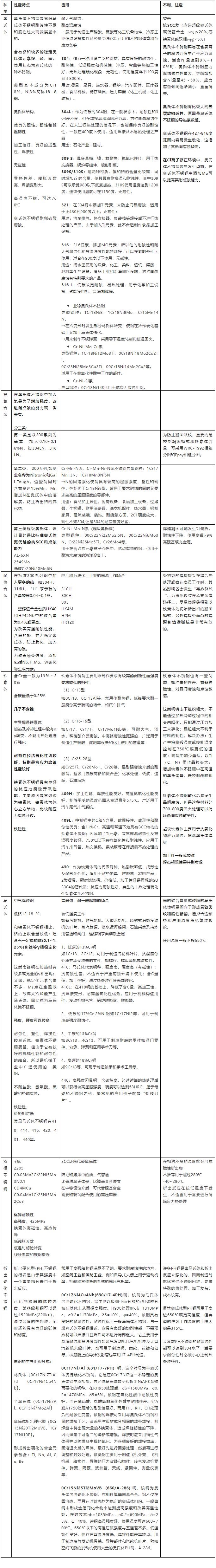
不锈钢按主导组织分为:铁素体(F)型不锈钢;马氏体〔M)型不锈钢;奥氏体(A)型不锈钢;奥氏体-铁素体(A-F)双相型不锈钢;沉淀硬化型不锈钢。每种不锈钢的性能各有特色,决定了其适应于不同的应用,具体见下表

免责声明:本网站所转载的文字、图片与视频资料版权归原创作者所有,如果涉及侵权,请第一时间联系本网删除。
相关文章
官方微信
《中国腐蚀与防护网电子期刊》征订启事
- 投稿联系:编辑部
- 电话:010-62316606-806
- 邮箱:fsfhzy666@163.com
- 中国腐蚀与防护网官方QQ群:140808414
点击排行
PPT新闻
“海洋金属”——钛合金在舰船的
点击数:7311
腐蚀与“海上丝绸之路”
点击数:5887



