镁合金是目前已知最轻的金属结构材料,具有比强度和比刚度高、切削性优良等特点 。近年来,镁合金引起了世界各国的广泛关注,都将其作为最有潜力的轻质材料进行重点研究,并开发了一系列技术推动镁合金在交通工具、航空航天和国防军工等领域的应用 。随着我国镁合金研究的不断深入,在镁合金合金化设计、塑性变形等技术研究方面取得了长足的进步,开发了一系列高强、导热、耐热等镁合金,在航空航天、国防军工领域高强镁合金已部分替代了中强铝合金 。虽然镁合金有着广阔的应用前景,但镁在金属结构材料中具有最低的标准电极电位,而且其氧化膜疏松多孔,氧化膜的PBR 比为0. 81,不能形成有效的稳定保护膜,在大多数腐蚀性环境下容易出现电偶腐蚀、环境腐蚀等腐蚀问题,不能持续使用,限制了镁合金的广泛应用。因此,如何提高镁合金的耐蚀性已成为镁合金广泛应用必须解决的瓶颈问题。
镁合金主要腐蚀类型
全面腐蚀
镁合金的全面腐蚀反应可用式(1)来描述,通常与水发生电化学反应而导致镁的溶解,同时形成了六方结构的氢氧化物膜,并产生氢气,镁离子和氢氧根离子在晶体结构中呈交替排列,造成膜的基底层易开裂,因此,膜层对基体没有保护作用。镁合金全面腐蚀产物随着腐蚀环境与镁合金化学成分的不同而发生变化。
局部腐蚀
局部腐蚀的形式主要有丝状腐蚀、缝隙腐蚀和点蚀。氧浓度差电池驱动是丝状腐蚀的主要因素,其头部和尾部的电势差在0. 1 ~0. 2 V 之间。对AZ91镁合金的研究表明,点蚀和丝状腐蚀是其早期腐蚀的主要特征,而且最初的点蚀会导致丝状腐蚀。镁合金的点蚀主要在表面的活性点上发生,而且电蚀一旦发生,会有向合金内部发展的趋势。镁合金的点蚀在含氯离子的溶液中表现最明显,主要是因为氯离子的半径较小,渗透性较强,可以透过表面的钝化膜,且吸附到钝化膜上的氯离子与镁离子结合生成可溶性的氯化镁,破坏了钝化膜的结构,钝化膜破坏处的地方与未破坏的地方形成钝化鄄活化电池,因而加速了镁合金的电偶腐蚀。
电偶腐蚀
镁具有较低的电极电位,当与阴极接触时极易发生电偶腐蚀,通常情况下,阴极是与镁合金接触的其他金属材料,或者镁合金内部的第二相和杂质元素,分别称为外部电偶腐蚀和内部电偶腐蚀(图2)。Fe、Ni、Cu 等元素具有低氢过电位,通常充当高效阴极,在镁合金中会导致严重的电偶腐蚀,而Al、Zn、Cd等金属具有较高的氢过电位,对镁合金的耐腐蚀性没有多大的损害作用。高导电的电解液、高的点位差、阴极与阳极低的极化率、大的阴阳极面积比都会增加电偶腐蚀速率。

应力腐蚀
在含铬酸盐、硫酸盐等腐蚀环境中,镁合金同时受到内部与外部的应力作用时,铸造镁合金,特别是Mg鄄Al 系铸造镁合金,在低于屈服强度的应力作用下表现出极强的应力腐蚀敏感性,而且应力腐蚀的存在又会大幅降低构件的服役性能。采用合理的零件形状,利用热处理减轻残余应力,创建具有压应力作用的表面层等都是防止应力腐蚀的有效途径。
影响镁合金耐蚀性的因素
影响镁合金耐蚀性的主要因素有合金成分、显微组织、腐蚀介质。通过测试不同含量Fe、Ni、Cu 等杂质元素的镁合金的腐蚀速率表明,随着杂质元素含量的增加,镁合金的腐蚀速率急剧下降,如图3 所示。这些杂质元素在镁中具有低的固溶度,常常形成金属间化合物,并与镁合金基体构成原电池,加速镁合金的腐蚀。元素Mn 在镁中的固溶度较低,但其可以去除Fe 或其他重金属元素,从而避免生成有害的金属间化合物,对于提高腐蚀性能具有积极作用。随着Ag、Ca 含量的增加,镁合金的耐蚀性能逐渐降低,但其他合金元素对镁耐蚀性的影响不明显。

显微组织对镁合金腐蚀行为有很大影响,如快速凝固的镁合金,由于凝固速度较快,在基体中的合金元素分布相对均匀,提高了耐蚀性能。不同热处理工艺下的晶粒尺寸差异也会对腐蚀速率产生影响,对不同晶粒尺寸AZ91 合金的研究表明,合金的腐蚀速率随晶粒尺寸的减小而减小。
镁合金在不同的腐蚀介质中表现出不同的腐蚀特征,在干燥的环境中,表面易生成灰色的保护膜而不易腐蚀;而盐,尤其是氯化物,可污染并破坏表面膜,造成严重的局部侵蚀;在农村及工业大气中发生中等侵蚀,而在大多有机介质中则不受腐蚀。不同介质中的具体腐蚀情况见表1 所示。

基于上述对影响镁合金腐蚀行为三大因素的分析,可以从以下两个方面对提高镁合金防腐性能进行研究:一是改善镁合金的本征耐蚀性,即通过优化合金成分、改善镁合金的微观组织等方式提高基体材料的耐蚀性;二是采用表面防护处理技术,通过表面防护层对基体进行保护,隔离腐蚀介质与基体的接触,从而提高镁合金的耐蚀性能,这是目前镁合金耐蚀防护最常用的技术。
镁合金防护技术研究现状
提高镁合金本征耐蚀性研究现状
摇对于干燥无盐分的服役环境,采用提高镁合金的本征耐蚀性的方法就可满足使用要求,而这方面的研究主要包括两个方面,一是净化合金成分或开发新型耐蚀镁合金,二是改善镁合金的表层微观组织。
净化合金成分或开发耐蚀新合金
目前,开发高纯度镁合金已成为欧美汽车工业增加镁用量的主要途径,主要采用纯净化处理工艺,降低有害杂质元素含量,使之控制在允许极限以下,例如据此开发的高纯度AZ91HP 镁合金。针对传统镁合金耐蚀性差的问题,开发新型耐蚀镁合金也是另一重要途径,如向镁合金中添加稀土元素,可大幅提高镁合金在含氯离子溶液中的耐蚀性能。
改善镁合金的微观组织
镁合金微观组织与耐蚀性关系的研究表明,单相、化学成分均一的镁合金具有较好耐蚀性能,非晶态合金是其典型的代表。但常用的镁合金都为晶态,存在组织和化学上的不均匀,这种不均匀会在不同相之间、晶界与基体之间发生电偶腐蚀,这是静态镁合金耐蚀性较差的主要原因。当镁合金选定时,显微组织主要受加工方式的影响,进而表现出不同的耐蚀性能,例如对于AZ91D 镁合金来说,压铸工艺制备的合金晶粒比传统铸造合金的要细,茁相分布也更均匀,压铸合金的耐蚀性要优于传统铸造合金。相比于压铸合金,半固态工艺制备的琢镁基体与茁相的面积比压铸合金中的要小,因而半固态工艺制备的合金的耐蚀性要优于压铸合金的。快速凝固合金的成分和组织均匀、大的固溶度,使局部腐蚀和电偶腐蚀被抑制,可以获得较为优异的耐蚀性能。
镁合金表面处理技术研究现状
表面改性技术
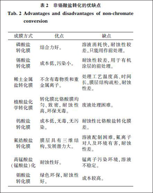
1) 化学转化。镁合金与转化液发生化学反应生成一层保护性钝化膜的处理技术称为化学转化法,其主要特点是设备简单、成本低,适应于结构复杂件及大件的处理。化学转化膜层与基体结合良好,拥有特定的孔隙,可以与有机层形成良好的结合,适用于环境温度和表面质量精度要求不高的构件,如笔记本、手机外壳等。化学转化膜层薄,对镁基体保护有限,现多用于零件制备过程中的防护,特别是对大型复杂镁合金构件机加工表面的短期防护。六价铬转化膜对镁合金有较好的腐蚀保护作用,且工艺成熟,但六价铬高度致癌,国际上已开始禁止使用。无铬转化膜技术受到广泛关注,如磷酸盐、高锰酸盐、钒基盐、稀土金属盐以及锡酸盐处理等。非铬酸盐转化方式及其优缺点如表2 所示。

2) 阳极氧化。利用电解作用在金属表面成膜的过程称为阳极氧化 ,阳极氧化膜为多孔双层结构,较厚的多孔层为外层,较薄的致密层为内层,膜层的成分由合金元素的氧化物和沉积的氧化物共同组成。阳极氧化膜空隙大、无规则、分布不均匀,如果不进行封闭,耐蚀性非常差,因此,需进行后续的封孔处理,使其既美观又耐蚀。早期的阳极氧化工艺主要有DOW17、Cr22 及HAE 工艺等 ,如表3 所示,处理液中含有铬化合物,污染严重,因此逐渐开发了磷酸盐等环保型阳极氧化工艺。

3) 微弧氧化。微弧氧化是在金属表面原位生长陶瓷层的技术,最早是由Gnterschulze 和Betz 在20 世纪30 年代初提出,后经过各国科学家不断完善。与化学转化、阳极氧化技术相比,微弧氧化制备的膜层厚度可控,耐蚀性和耐磨性也更优异,在航天、航空、机械及电子等领域有广泛的应用前景。微弧氧化膜层的生长是一个“成膜—击穿—熔化—烧结—再成膜冶的多次循环过程,最终形成的膜层主要分为过渡层、致密层、疏松层。疏松层是由很硬的、孔隙较大的物质组成,表面疏松且粗糙,易打磨掉。致密层是微弧氧化层的主体,约占氧化层总厚度的60% ~ 70%,该层致密、孔隙小,每个孔隙的直径约为几微米,孔隙率在5% 以下,主要是金属氧化物,硬度高且耐磨。过渡层为界面层,是微弧氧化膜层与基体的交界处。过渡层凹凸不平,与基体相互渗透,使微弧氧化膜层与基体结合牢固,属典型的冶金结合。当微弧氧化基体材料选定时,微弧氧化膜层的厚度与形貌主要受到电解液体系、电源类型、工作模式、电参数等的影响。镁合金的微弧氧化已被证明是提高镁合金的耐蚀和耐磨性能的有效途径 。但微弧氧化膜层表面的微孔隙是限制耐蚀性提高的主要因素,需采用有效的封孔技术才能大幅度提高镁合金的耐蚀性能。
4) 离子注入及表面合金化。离子注入是将表面暴露在一束离子化的颗粒中,离子被嵌入并在基体的间隙位置被中和形成固溶体,从而改变基体的表面性能。离子注入也是提高镁合金耐蚀表面改性的有效技术 ,采用一定剂量的离子可以抑制镁合金的腐蚀,注入的元素主要有N、O、Ti、Al 和Zn 等。但离子注入改性层的厚度一般较薄,耐蚀性能有可能不如厚陶瓷涂层。此外,表面合金化也是镁合金改善镁合金耐蚀性能的一种表面改性技术。通过激光等高能束流使基体表面预先涂覆的膜层和部分基体熔化,或者在表面熔化的同时注入某些粉末,膜层或表面在熔池中液态混合后发生快速凝固,从而在表面形成耐蚀性较好的合金薄层。近些年来,铝合金表面激光合金化研究比较活跃,而对于镁及镁合金的激光表面合金化的研究并不多。
表面涂层处理
表面涂覆耐蚀涂层将镁合金与腐蚀介质隔绝是提高镁合金耐蚀性能的另一类有效途径。目前耐蚀涂层主要有有机涂层、耐蚀金属涂层以及化合物涂层等。有机涂层采用的主要工艺有涂漆、静电喷涂、电泳等 ,金属和化合物涂层采用的主要技术为电/ 化学镀、冷喷涂、物理/ 化学气象沉积、高能束流表面熔覆等技术 。
1) 有机/ 聚合物涂层。涂覆有机/ 聚合物涂层可直接用于镁合金表面耐蚀防护,还可用于镁合金最外层防护涂层及封孔层,进一步提高耐蚀性。环氧树脂、乙烯树脂、聚氨酯等为常用的有机/ 聚合物涂层材料,其中环氧树脂具有粘附力高、强度高、不浸润水等特点,使用较广。此外,粉末涂层因加热固化成膜的温度较高,会影响基体性能。
2) 金属/ 化合物涂层。金属涂层主要是采用化学镀和电镀的方法在镁合金基体表面涂覆一层金属涂层。因镁合金具有高的反应活性,属于难电镀基材,目前还未开发出耐蚀性较好的镁合金电镀方法。化学镀镍是通过自催化还原反应沉积Ni-P(或Ni-B)合金镀层的工艺,镀层为规则、均匀、致密的球形结点结构,且胞体具有明显的界限,镀层厚度均匀,具有较高的硬度和耐磨性,耐蚀性能优良。对AZ91 的研究表明,经Ni-P与Ni-P-SiC 化学镀后,自腐蚀电位与AZ91 基体相比明显正移(表4),腐蚀电流明显降低,说明化学镀层可以提高AZ91D 镁合金的耐蚀性,而添加SiC 颗粒对耐蚀性的影响不大。与电镀类似,有时也常常在镀液中添加纳米颗粒以提高耐磨等性能,或者通过化学镀与电镀的复合镀层来提高镁合金的耐蚀性。

化合物涂层在中性或者酸性腐蚀介质中呈现出比镁合金基体高得多的化学惰性。在镁及镁合金基体表面制备出一层致密的化合物涂层将大大提高基体的腐蚀电位, 提高耐蚀性。目前已通过PVD 等技术在镁合金表面制备出TiN、AlN、CrN 以及Al2O3 等化合物膜 。化合物层与基体附着力和耐磨性好,但因现有工艺制备的化合物涂层中存在孔隙,因此化合物涂层的耐蚀性并未充分体现出来。
冷喷涂是相对较新的一种喷涂技术,它是利用高速压缩气体将金属或者陶瓷粉末加速后喷涂到基材表面,通过金属粉末塑性变形形成致密的涂层。与传统的热喷涂相比,冷喷涂工艺过程温度低,非常适合镁合金等易氧化或对热较敏感的基材,冷喷涂铝合金等在镁合金耐蚀防护领域展现出良好的应用前景。
结论
当前,镁合金耐蚀性方面的研究已取得了可喜的成果。但随着镁合金应用深度及广度的不断扩大,将会遇到更为复杂的服役工况,镁合金表面涂层在满足防腐的同时,还要满足耐磨等多种条件下的使用环境,对镁合金表面处理技术提出了更高的要求。此外,还必须考虑镁合金耐蚀技术的先进性、有效性,工艺的可操作性,涂层的性价比,以及环保问题等因素。这些因素直接决定了镁合金的服役能力。因此,在未来相当长的一段时间里,提高镁合金耐蚀性仍需做大量的研究才能满足汽车、3C、国防军工、航空航天等行业对轻质镁合金材料的需求。
免责声明:本网站所转载的文字、图片与视频资料版权归原创作者所有,如果涉及侵权,请第一时间联系本网删除。
官方微信
《中国腐蚀与防护网电子期刊》征订启事
- 投稿联系:编辑部
- 电话:010-62316606-806
- 邮箱:fsfhzy666@163.com
- 中国腐蚀与防护网官方QQ群:140808414



