近期,中国工程院官网报道,中央纪委国家监委驻科技部纪检监察组与中国工程院党组召开2025年第1次全面从严治党专题会商会议,会上再度提及备受关注的院士增选工作。
根据中国科学院和中国工程院《院士增选工作实施办法》,承担国家重大科研任务、重大科技基础设施建设和重大工程并作出突出贡献的科研人员,或为重要工程科技领域的奠基者和开拓者,可被推荐为院士候选人。
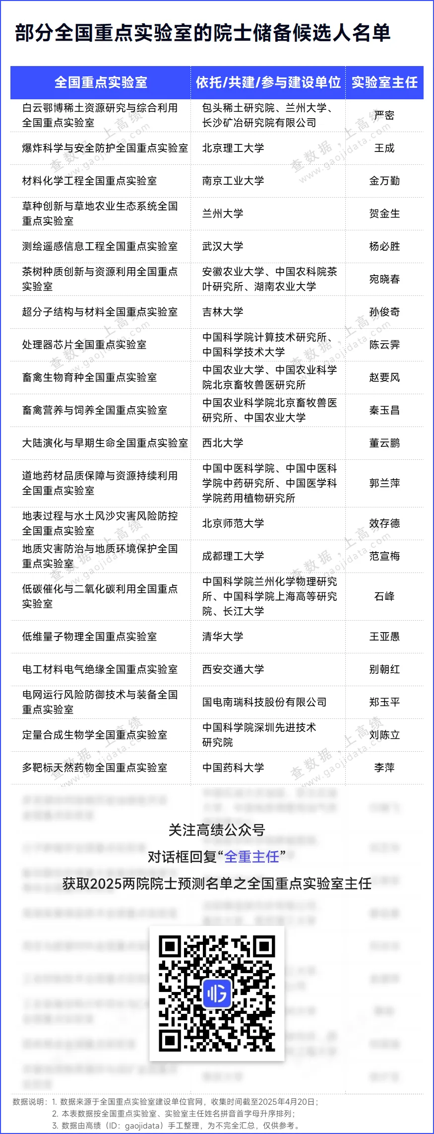
全国重点实验室(下文简称:全重实验室)作为国家战略科技力量肩负着国家重大科研任务攻关、高端人才培养等多重使命。而实验室主任作为实验室的核心领导者,负责实验室的全面管理和战略规划,其人选均为所在领域内的顶尖学术与学科带头人。
近150位学者,极具潜力
据高绩(ID:gaojidata)收集的全重实验室数据,截至目前,超百位实验室主任已当选两院院士,其中约63%为中国工程院院士;另有近150位实验室主任极具潜力,有望在未来院士评选中脱颖而出。
根据两院2023年发布的《院士增选工作实施办法》,筛选原则如下: 已当选两院院士者不纳入名单; 年龄超过65周岁(按2025年增选年计算)的全重实验室主任不纳入名单; 2019、2021、2023年连续3次被提名的两院院士有效候选人,不纳入名单。
全国重点实验室主任均为领域的领军者,他们带领团队在攻克“卡脖子” 技术难题中发挥了关键作用,部分学者更以第一完成人身份斩获国家科学技术奖,如北京科技大学绿色低碳钢铁冶金全国重点实验室主任朱荣教授,他分别于2019年和2023年以第一完成人的身份两次荣获国家科学技术进步奖二等奖。
图源:北京科技大学官网
朱荣教授长期从事炼钢节能减排技术及工程化研究工作,是该领域主要学术带头人。他不仅以第一完成人身份荣获国家科学技术奖,还牵头承担并圆满完成多项国家重点研发项目。其科研实力备受认可,2017年获首届全国创新争先奖状,2020年获何梁何利科学与技术进步奖。此外,他在2023年已入选中国工程院院士增选有效候选人名单,是2025年冲击院士席位的强有力竞争者。
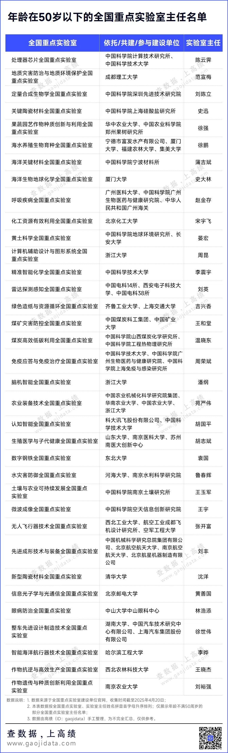
院士队伍,年轻化
根据两院2023年发布的《院士增选工作实施办法》,将着重推荐一线科研人员及中青年专家。
在上述名单中,依托中国科学技术大学建设的免疫应答与免疫治疗全国重点实验室主任周荣斌教授,是中国工程院2023年院士增选有效候选人中最年轻的候选人,入选年龄为43岁。据高绩(ID:gaojidata)统计上述名单,这些学者平均年龄约55岁,其中年龄不满50岁的全重实验室主任超30位。
免责声明:本网站所转载的文字、图片与视频资料版权归原创作者所有,如果涉及侵权,请第一时间联系本网删除。
官方微信
《腐蚀与防护网电子期刊》征订启事
- 投稿联系:编辑部
- 电话:010-62316606
- 邮箱:fsfhzy666@163.com
- 腐蚀与防护网官方QQ群:140808414






