中共中央、国务院:推进高校薪酬制度改革
2025-02-24 14:16:54 作者:社科学术圈 来源:社科学术圈 分享至:

 

据淮南师范学院近日消息,该校明确表示提高教师的薪资水平,落实绩效工资分配制度,2024年,在前一年的基础上合理提高绩效工资基本盘,提升教师的幸福感、获得感。及时发放省委综合考核一次性奖励,调整提高教职工住房公积金基数。


近两年,高校薪酬改革受到多方关注,多个文件也提到了相关内容。今年1月,中共中央、国务院印发《教育强国建设规划纲要(2024-2035年)》也再次明确,要完善职业学校教师绩效工资保障制度,推进高校薪酬制度改革。

高校薪酬相关改革,正在进行时

近年,不少地区在推进高校薪酬改革。上海明确要推进高校薪酬制度改革,科学核定地方公办高校绩效工资总量,深入实施高校动态调整绩效工资水平申报制,建立保障激励兼顾的薪酬制度内蒙古推进高校薪酬制度改革,健全内部收入分配激励机制,向扎根教学一线、作出突出贡献教师倾斜浙江省教育厅去年回复网友提问时提到已着手开展改革完善省属高校绩效工资政策的研究,将在适当调节高校工资收入的基础上,给予高校更大的收入分配自主权。

此外,各高校也正在对相关改革进行积极探索与实践。以暨南大学为例,去年该校原副校长张荣华作了“薪酬制度改革启航,擎引治校体系提升”主题报告。张荣华提到,要实行科学合理的分类评价,加大对教学岗位绩效工资激励力度;建立学校绩效工资水平动态调整模型,构建配置合理、灵活多样的薪酬制度,革新学校现有薪酬制度,完善内部分配体系,全面推动学校人事制度和治理体系的改革……

此外,华东理工大学推进薪酬福利改革,实施人事薪酬制度改革专项行动,修订绩效奖励实施办法,不断优化薪酬结构,强化校院两级管理,支持和吸引优秀教师长期从教。青岛酒店管理职业技术学院制定了《岗位绩效工资实施办法》,完善学校绩效分配改革制度,建立起以目标管理和绩效考核评价为基础、以业绩贡献和能力水平为核心的薪酬体系;建立奖励性绩效二级分配制度,各二级学院按照实际制定了绩效工资分配方案,按照产出成果、工作量、业绩贡献进行分配,实现奖励绩效向教学科研、服务社会成效显著教师倾斜

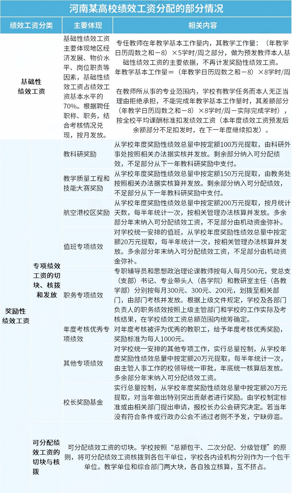
也有高校公开发布绩效工资分配方案。据河南某高校去年发布的岗位聘任与绩效工资分配制度改革方案,该校以岗位为主线,设置以岗位聘任及职责任务完成情况为基础的岗位履职绩效工资;设置奖励性绩效,鼓励有能力者多做贡献;建立重实绩、重贡献,向优秀人才和重点岗位倾斜的分配激励机制,在兼顾公平的前提下实现业绩和报酬相统一……

 

高校薪酬体系如何改革?

高校薪酬改革是一项复杂且系统的工程,关系到教师队伍的稳定性和高等教育的长远发展。合理的薪酬体系是吸引和留住优秀人才的关键,同时也是推动高校教学与科研质量提升的重要动力。

在当下,我国高校教师薪酬体系主要涵盖基本工资、绩效工资、福利待遇等板块。其中,基本工资与福利待遇相对稳定,而绩效工资自主性和灵活度最强,已然成为高校薪酬分配制度改革的关键所在。

然而,当前高校教师绩效工资存在着考核指标单一、各项考评和激励偏向科研、考核机制不够灵活、缺少个性化激励等问题。针对这些问题,高校应积极完善和改革相关绩效制度。

从各地区及各高校的改革方向来看,可从多个方面着手。如制定科学合理的绩效评估体系,推进多元化评价指标,涵盖教学、科研、社会服务等多个维度。合理设计薪酬结构,适当提高绩效工资中奖励性部分的占比,使其能够更好地体现教职工的工作绩效和贡献。针对重大科研突破、卓越教学成果等设立专项奖励,激发教师追求更高水平的成就。实施个性化激励,针对不同岗位、不同层次教师,制定差异化的绩效工资分配方案……

《学习时报》中《从四个方面推进高校薪酬体系改革》针对薪酬体系改革也提出,要科学合理地进行岗位设置,明确每个岗位的工作职责和任职条件,实施全员聘任,竞争上岗,激发教职员工的工作积极性;对高层次人才的薪酬体系进行科学设计,在考虑对关键岗位、关键人才倾斜激励的同时,还应统筹兼顾不同岗位、不同学科、不同类型教职员工的薪酬平衡;积极探索年薪制、协议工资、项目工资等灵活多样的分配形式和分配办法,同时不断健全完善内部绩效工资分配办法,向高层次人才、工作业绩突出的人员倾斜。

还需注意的是,改革不是一蹴而就,高校需注意根据改革中面临的实际情况对方案进行调整和完善,使改革能够更好地适应学校发展和教师需求。

高校的发展离不开高校教师这一中坚力量。通过优化薪酬结构、完善激励机制,高校能够更好地激发教师的积极性和创造力,为学术创新和教育质量的提升提供坚实保障。而如何保障薪酬制度的合理性和科学性,对高校教师薪酬制度进行有效改革,值得高校深思和探索。

免责声明:本网站所转载的文字、图片与视频资料版权归原创作者所有,如果涉及侵权,请第一时间联系本网删除。

    标签:
相关文章
无相关信息