切换导航
首页
资讯中心
行业聚焦
网站动态
会展动态
热点资讯
数据共享
数据服务
权威专题数据
自然环境腐蚀数据
业界视点
高端访谈
深度解析
专题专栏
行业专题
会议专题
科普专题
产经专栏
企业理事会
供需平台
业界动态
会员风采
科普专栏
科普动态
科普活动
科普PPT
科普视频
科普讲堂
试验资源
试验台站
检测分析
环试服务
检测服务
防护技术
技术应用
技术成果
信息资源
科普期刊
专家库
企业库
招聘信息
其他信息
培训信息
成果鉴定
关于我们
网站简介
网站机构
联系我们
搜索
首页
>
腐蚀新闻
>
行业资讯
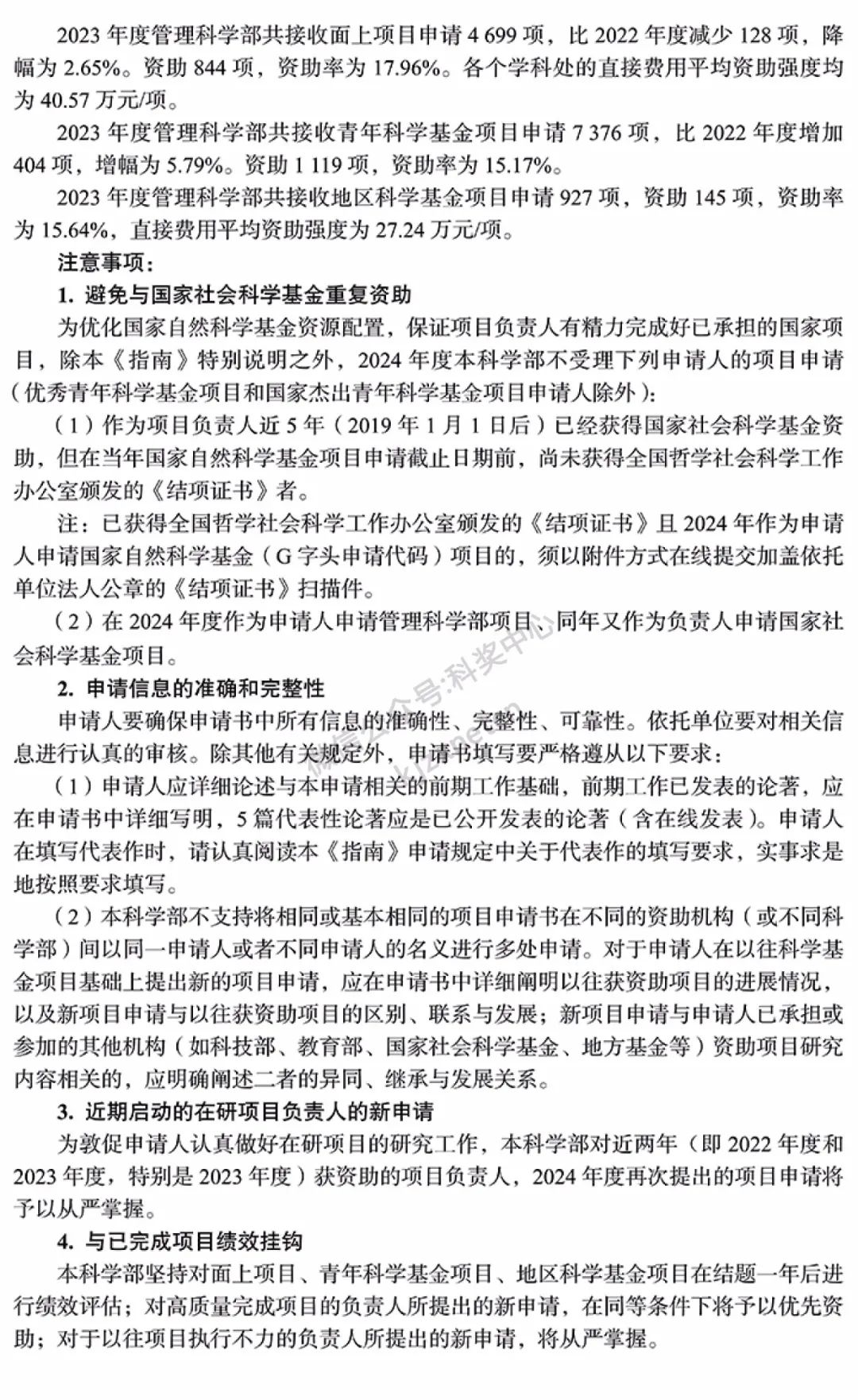
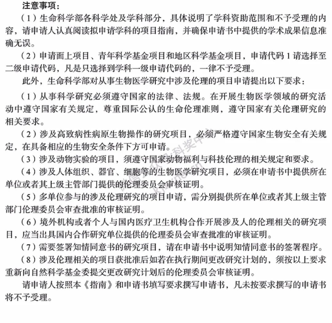
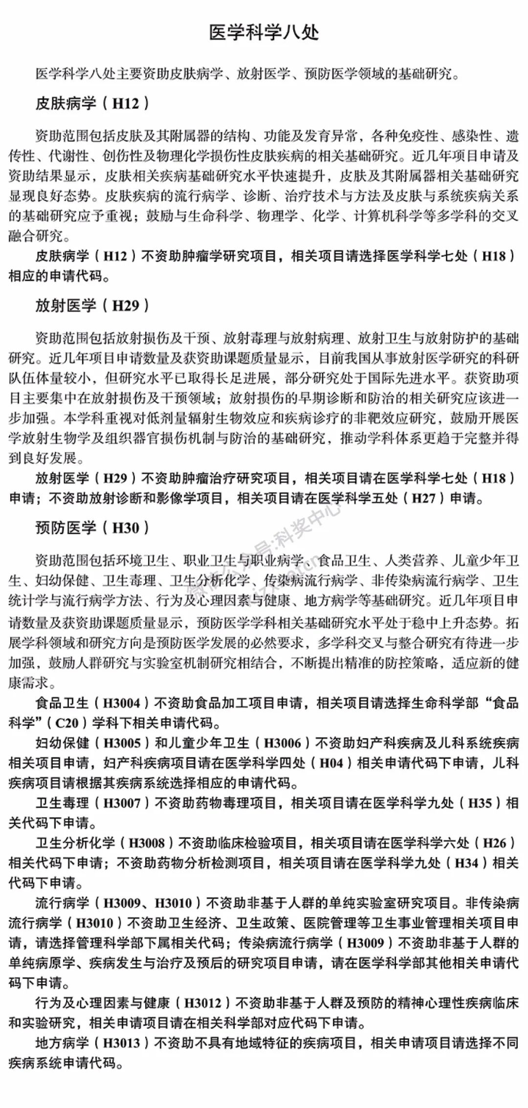
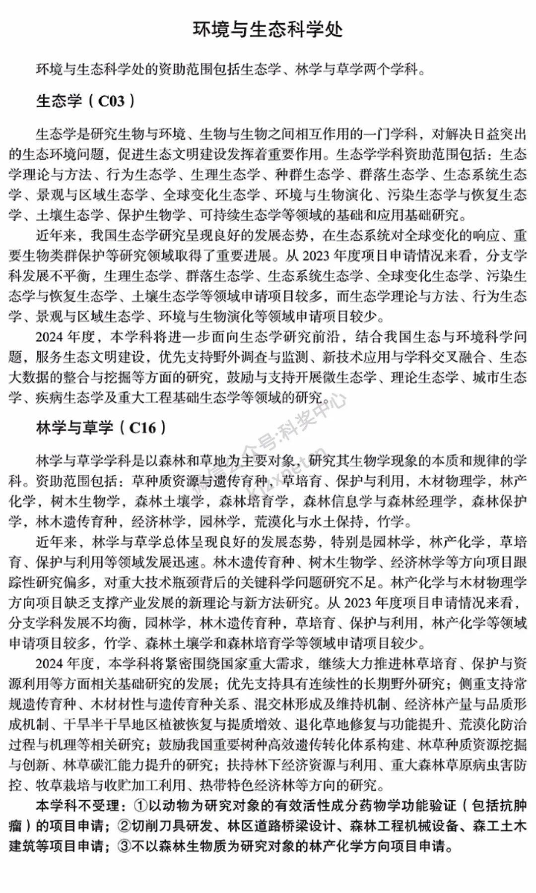
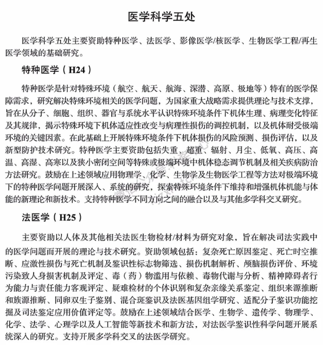
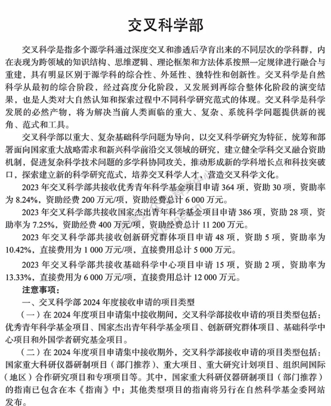
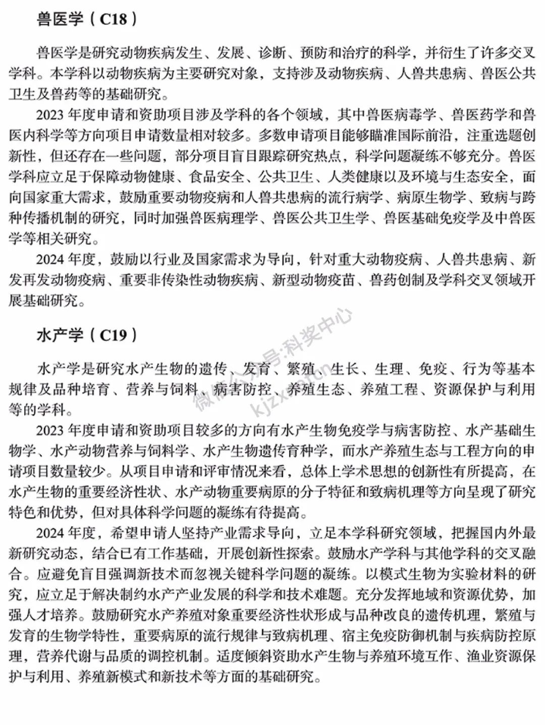
重要!国自然九大科学部2024年资助领域及注意事项
2024-01-15 14:59:39
作者:科奖中心
来源:家自然科学基金委员会
分享至:
2024年国家自然科学基金申请指南已正式发布,指南PDF版本可在科奖中心公众号对话框输入“2024指南”获取!
以下是指南最重要的科学部资助领域及注意事项部分,请认真阅读:
免责声明:本网站所转载的文字、图片与视频资料版权归原创作者所有,如果涉及侵权,请第一时间联系本网删除。
标签:
国自然
,
项目指南
,
科学基金
相关文章
2024国家自然科学基金项目指南
重磅!2024年度国自然基金申报时间定了!
重磅:2024年度国家自然科学基金项目申请与结题等有关事
关于2024年度国家自然科学基金项目申请与结题等有关事
2024 国自然申请一定要知道的事
国自然青基的成功之道
国自然发布重要名单, 25所高校!
国家自然科学基金委迎来新副主任!
25所高校!国自然发布重要名单
2024年度国家自然科学基金委员会与澳门科学技术发展基
官方微信
《腐蚀与防护网电子期刊》征订启事
投稿联系:
编辑部
电话:
010-62316606
邮箱:
fsfhzy666@163.com
腐蚀与防护网官方QQ群:
140808414
文章推荐
英北海油气管道因腐蚀泄露 业内危机感加...
防治船舶锚链锈蚀损坏简便易用方法...
腐蚀环境对暖气片性能的影响...
防腐蚀材料多数易燃易爆 注意远离明火...
点击排行
8912
1
侯保荣院士:“腐蚀调查”为防腐新技术推广应用打响第一炮
7488
2
2021年各省市杰青优青拟立项最新名单:近千人入选!
7297
3
2021年度全国『杰青优青』最新立项名单汇总发布!
6817
4
一文读懂高熵合金
6683
5
2021年度全国『杰青、优青项目』评审立项最新名单
6238
6
全名单!新一轮院士增选,这些院士候选人或将当选!
5990
7
2017年最新版中科院SCI期刊分区发布!
5722
8
2020年国家自然科学基金委员会评审重要时间节点安排
PPT新闻
“海洋金属”——钛合金在舰船的
点击数:8815
腐蚀与“海上丝绸之路”
点击数:7070