夏宁邵,汉族,籍贯湖南宁乡,疫苗和诊断试剂学家,中国医学科学院学部委员,厦门大学生命科学学院、公共卫生学院教授,国家传染病诊断试剂与疫苗工程技术研究中心主任,省部共建分子疫苗学和分子诊断学国家重点实验室主任。1981年中专毕业(目前学历仍为中专),1981年—1995年任职于湖南娄底地区人民医院传染科,历任住院医师、主治医师、副主任医师;1995年—2002年任厦门大学生命科学学院副教授;1996年在香港大学医学院微生物学系做访问学者;2002年任厦门大学生命科学学院教授、博士生导师,同年入选“教育部跨世纪优秀人才培养计划”;2004年入选“国家新世纪百千万人才计划”;2005年起任国家传染病诊断试剂与疫苗工程技术研究中心主任;2011年—2021年任厦门大学公共卫生学院院长;2013年12月任省部共建分子疫苗学和分子诊断学国家重点实验室主任;2020年当选为中国医学科学院学部委员。
夏教授现主要从事医学病毒相关基因工程抗原、诊断试剂、疫苗、单克隆抗体等研发和产业化,以及相关病毒的分子生物学、免疫学基础研究。他所带领的课题组建了立突发传染病应急反应和新发传染病预警技术体系;成功构建了原核表达类病毒颗粒疫苗产业技术体系并突破多种检测试剂技术瓶颈,主持研制出了全球首个戊肝疫苗、首个国产人乳头瘤病毒(HPV)疫苗、新一代国际“金标准”戊肝检测试剂、全球首个可指导用药的乙肝核心抗体定量试剂、全球首个艾滋抗体尿液自检试剂、全球首个新冠总抗体检测试剂,主持研制的鼻喷流感病毒载体新冠肺炎疫苗是全国新冠肺炎疫苗应急攻关的五条技术路线之一。他发表了SCI论文460余篇,近七年连续入选Elsevier中国高被引学者,是首位且两度入选Nature Biotechnology全球转化研究TOP20榜单的大陆学者(2017、2021)。他曾入选国家杰青、中国医学科学院学部委员。以第一完成人获国家技术发明二等奖、国家科技进步二等奖、中国专利金奖、全国创新争先奖、求是杰出科技成就集体奖、全国抗击新冠肺炎疫情先进集体。
接下来,我们汇总了夏教授以往的代表性工作,与大家一起分享。
Sci. Translational Med.:可对抗乙型流感的新型抗体
乙型流感病毒每年在全球范围内造成相当大的疾病负担,这突出了流感疫苗和抗病毒药物的局限性以及对新型药剂的需求。而近年来,针对血凝素(HA)的广泛中和抗体(bnAbs)已成为对抗流感的一种新方法。而开发针对流感HA头的bnAbs的困难在于流感病毒的不同亚型或谱系的不同抗原性以及HA头上的高度可变表位。
为了解决这一问题,厦门大学夏宁邵教授和Yixin Chen等人试验了各种免疫方案,以在小鼠中诱导针对乙型流感HA蛋白中高度保守表位的交叉反应抗体,并使用功能筛选策略来选择具有多种抑制机制的抗体。使用这些优化的免疫和筛选方案,作者成功鉴定了一种抗体12G6,并产生了含有人免疫球蛋白G1(IgG1)Fc片段的嵌合版本(C12G6)。C12G6的强效和广谱抗病毒作用在体外和体内得到了表征,表明C12G6有望成为开发针对乙型流感的高效通用预防或治疗剂的有希望的候选者。
文献链接:
https://www.science.org/doi/10.1126/scitranslmed.aam5752
Lancet:重组戊型肝炎疫苗在健康成人群中的有效性和安全性
血清流行率数据表明,世界上有三分之一的人口感染了戊型肝炎病毒。而厦门大学夏宁邵教授等人进行了一项随机、双盲、安慰剂对照的3期试验以评估重组戊型肝炎疫苗HEV239的有效性和安全性。11165名试验参与者接受了戊肝病毒IgG检测,其中5285人(47%)戊肝病毒血清阳性。参与者被随机分配接种疫苗(n=56 302)或安慰剂(n=56 302)。48 疫苗组693名(86%)参与者和48名 安慰剂组663名参与者(86%)接种了三剂疫苗,并被纳入主要疗效分析。在接种第三剂后30天的12个月内,安慰剂组有15名参与者患上了戊型肝炎,而疫苗组则没有。三次接种后疫苗的有效性为100.0%(95%CI 72.1–100.0)。研究发现,可归因于疫苗的不良反应很少且轻微,且未发现与疫苗接种相关的严重不良事件。因此,HEV239在中国普通人群(包括16-65岁的男性和女性)中具有良好的耐受性,可有效预防戊型肝炎。
文献链接:
https://www.sciencedirect.com/science/article/pii/S0140673610610306?via%3Dihub
Nat. Microbiology:揭示水痘-带状疱疹病毒衣壳结构
水痘-带状疱疹病毒(VZV)是一种医学上重要的人类疱疹病毒,可导致水痘和带状疱疹,但其细胞相关性质阻碍了相关结构研究。在此,厦门大学夏宁邵教授/程通教授/李少伟教授、加州大学洛杉矶分校Z. Hong Zhou和罗格斯大学Hua Zhu等人使用亚粒子重建方法对最低限度纯化的VZV样品进行了研究,并通过冷冻电子显微镜(cryo-EM)在近原子分辨率下确定了VZV衣壳的结构。基于这些结构建立的原子模型表明,与其他人类疱疹病毒相比,VZV的衣壳大小相似,由疱疹病毒保守的亚基组成,但衣壳内和衣壳间的蛋白质相互作用较少,相关的盖蛋白也不稳定。这一研究揭示了VZV特异性结构特征,有助于深入了解VZV衣壳组装的机制和发病机制。
文献链接:
https://www.nature.com/articles/s41564-020-0785-y
Nat. Microbiology:肠道病毒D68与两种单克隆抗体复合物的原子结构确定了病毒中和的不同机制
肠道病毒D68(EV-D68)在其整个生命周期中会经历从成熟、细胞进入中间体(A颗粒)和空形式之间的结构转换。因此,各种形式和抗体结合衣壳的结构信息将有助于开发针对EV-D68感染的有效疫苗和治疗方法,从而有望在全球范围内改善儿童呼吸系统和麻痹性疾病状况。
在此项研究中,厦门大学夏宁邵教授/李少伟教授/程通教授和美国国立微升研究院Barney S. Graham等人展示了两种EV-D68-特异性中和抗体,15C5和11G1,它们可表现出不同的结合特性和中和机制。原核生物、成熟病毒粒子、A粒子和三种中和抗体结合的病毒复合物的近原子分辨率低温电子显微镜(cryoEM)结构显示,中和抗体11G1特异性结合A粒子,但中和抗体15C5结合并触发成熟病毒粒子转化为经典A粒子,从而模拟宿主-受体相互作用。这些结果为病毒进入过程和抗体中和的潜在机制提供了原子级的细节和见解,并为EV-D68疫苗和治疗方法的设计提供了基于结构的基本原理。
文献链接:
https://www.nature.com/articles/s41564-018-0275-7
Cell Host & Microbe:三抗体鸡尾酒协同中和柯萨奇病毒B1的结构基础
柯萨奇病毒B1(CVB1)是一种新发现的病原体,与严重的新生儿疾病有关,包括无菌性脑膜炎、心肌炎和胰腺炎,也与1型糖尿病的发展有关。
厦门大学夏宁邵教授/李少伟教授/程通教授和顾颖副教授等人描述了三种CVB1特异性nAbs 2E6、8A10和9A3的不同结合特性和治疗效果。作者系统地分析了三种对CVB1的不同构象状态表现出不同结合亲和力的nAb之间的协同相互作用,并揭示了这种协同结合的分子基础,即它们对中和和保护的动态、变构、破坏和协同作用。此外,作者鉴定了嵌合抗体(cAb)混合物(c8A10/c2E6;c8A10/c9A3;和c8A0/c2E6/c9A3)并显示,当对非肥胖糖尿病(NOD)小鼠进行治疗时,不仅在体外有效中和CVB1感染,而且大大降低病毒载量并减少病毒诱导的病理后遗症。该研究还解决了与单个抗原结合片段(Fabs)复合的不同CVB1病毒颗粒的冷冻EM结构的集合,以及与双(8A10/2E6;8A10/9A3)和三(8A0/2E6/9A3)抗体混合物复合的成熟病毒粒子的冷冻EM结构的集合。作者的发现证明了通过干扰病毒粒子/CAR结合来中和抗体的多种机制。此外,作者发现双抗体和三抗体混合物触发逐步变构重排,甚至病毒粒子破坏,从而描绘了协调的nAb与不同病毒构象状态结合的动态过程。该研究发现为开发针对CVB和其他小核糖核酸病毒引起的疾病的治疗性抗体混合物提供了概念证明。
文献链接:
https://www.sciencedirect.com/science/article/pii/S1931312822003948?via%3Dihub
Sci. Adv.:新型抗柯萨奇病毒A10治疗性抗体
柯萨奇病毒A10(CVA10)最近成为世界各地儿童手足口病和疱疹的主要病原体,由于缺乏针对CVA10感染的疫苗或治愈方法,治疗性抗体鉴定已成为公共卫生的优先事项。
为此,厦门大学夏宁邵教授/程通教授/Xiaodong Yan和加州大学洛杉矶分校Z. Hong Zhou等人报道了分离的CVA10原核蛋白、A颗粒和成熟病毒粒子的免疫学和结构特征,它们都有可能成为理想的候选疫苗,特别是成熟病毒粒子,因为它具有最强的抗原性。此外,作者还鉴定和表征了一种CVA10特异性中和抗体(NAb)2G8,并证明了其高结合效率和强大的中和活性,同时还证明了其对CVA10感染的强大预防和治疗效果。此外,结构和功能研究表明,NAb 2G8与三种形式的衣壳交叉反应,并在横跨所有三种病毒蛋白VP1至VP3的边界区域结合。CVA10抗原位点和NAb 2G8的原子细节可以为疫苗和治疗设计提供关键信息。
文献链接:
https://www.science.org/doi/10.1126/sciadv.aat7459
Nat. Commun.:海洋玫瑰噬体的结构和DNA递送机制
尾部噬菌体是噬菌体中的大多数。然而,siphophage的长而灵活的尾巴阻碍了研究人员对病毒基因传递机制的全面研究。
厦门大学夏宁邵教授/张锐教授/李少伟教授和Qingbing Zheng等人使用冷冻电镜(cryo-EM)和结构预测来确定噬菌体R4C衣壳的原子结构和尾部机械的原位结构,以表征独特的长刚性尾部。衣壳和尾管蛋白的分辨率可达到接近原子分辨率的3.63Å 和3.43 Å。通过重建门静脉适配器复合体的C12,作者表征了在其外围装饰辅助Ig样结构域的适配器结构。研究发现,尾管内负电荷分布的特定位置模式为先前确定的有助于DNA传输的棘轮机制提供了证据。此外,研究鉴定了一种吸收装置,其结构特征先前未报道用于其他噬菌体,但类似于荚膜红杆菌(RcGTA)的基因转移剂的噬菌体样颗粒。总的来说,该工作解决并深入探索了一种具有重要生态意义的siphophage的完整结构和DNA递送机制。
文献链接:
https://www.nature.com/articles/s41467-023-39220-y
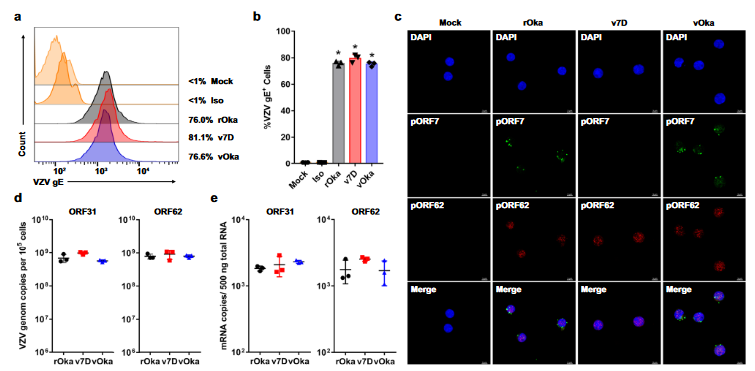
Nat. Commun.:研制水痘皮肤和神经减毒活疫苗
由水痘-带状疱疹病毒(VZV)原发感染引起的水痘在全球范围内造成了相当大的疾病负担。目前由减毒活vOka VZV株组成的水痘疫苗虽然是安全有效的,但vOka保留了完整的神经毒力,可以在疫苗接种者中建立潜伏性并重新激活,导致带状疱疹,这引发了安全性问题。
厦门大学夏宁邵教授/程通教授/张军教授和罗格斯大学Hua Zhu等人合理设计了水痘减毒活疫苗候选疫苗v7D。这种病毒像野生型病毒一样可在MRC-5成纤维细胞和人类PBMC中复制,而人类PBMC正是VZV传播的载体,其在人类皮肤和神经元细胞的感染严重受损。同时,v7D在体外和多种小动物物种中显示出与vOka相当的免疫原性。最后,v7D在非人类灵长类动物中被证明具有良好的耐受性和免疫原性。临床前数据表明,v7D是一种很有前途的候选疫苗,可以作为一种更安全的水痘活疫苗,降低疫苗相关并发症的风险,并可以为其他疱疹病毒疫苗的设计提供信息。
文献链接:
https://www.nature.com/articles/s41467-022-28329-1
Nat. Commun.:伪狂犬病毒衣壳的结构
伪狂犬病病毒(PRV)是猪传染性疾病的主要病原体,对养猪业造成了重大经济损失。最近的研究数据表明,人类病毒性脑炎是由PRV感染引起的,这表明PRV可能能够克服物种屏障感染人类。而到目前为止,还没有治疗PRV感染的有效方法。
厦门大学夏宁邵教授/李少伟教授/Yixin Chen和Qingbing Zheng等人使用冷冻电镜对流产DNA包装产生的PRV空衣壳(A衣壳)和完全用DNA包装的成熟衣壳(C衣壳)进行成像。通过局部重建,作者获得了两个衣壳的近原子结构以及C衣壳的门结构。这些高分辨率结构说明了PRV衣壳亚基在分子水平上的相互作用,并揭示了PRV C衣壳的门脉复合体结构。这一知识大大扩展了目前对疱疹病毒家族成员的结构理解,为设计针对所有疱疹病毒家族的疫苗提供了重要信息,并为潜在的治疗方法提供了见解。
文献链接:
https://www.nature.com/articles/s41467-022-29250-3
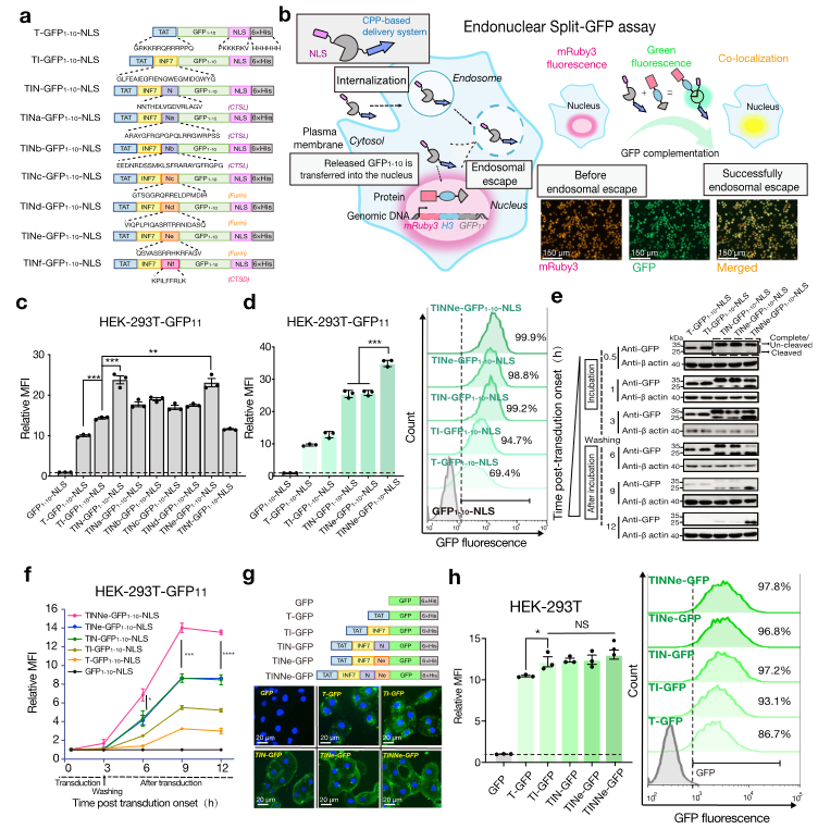
Nat. Commun.:通过多功能嵌合肽有效地在细胞内递送蛋白质
利用细胞穿透肽(CPP)的蛋白质递送开辟了利用细胞内靶标进行治疗或生物应用的可能性;然而,细胞穿透肽介导的蛋白质递送通常存在内体逃逸无效和血清耐受性低的问题,从而限制了体内疗效。
有鉴于此,厦门大学夏宁邵教授/葛胜祥教授和袁权教授等人设计了一种多功能嵌合肽开发策略,该策略基于合理的设计,包括三个额外的模块:PMAP、内涵体蛋白酶识别的切割位点和具有同源二聚能力的亮氨酸拉链,以克服原始CPP系统的现有缺点。研究证明,eTAT在体内和体外都表现出增强的递送功效,这归因于补充模块的功能,特别是蛋白水解切割促进的内体逃逸,以及二聚化介导的增强的内吞作用和血清耐受性。研究进一步证明,在小鼠模型中,静脉注射eTAT蛋白磷酸酶1B(Ppm1b)成功抑制了肿瘤坏死因子-α诱导的全身炎症反应,并治愈了对乙酰氨基酚诱导的急性肝衰竭。因此,由多功能嵌合肽组成的eTAT系统或其改进版本有望成为生物研究和治疗应用中实现蛋白质递送的主要策略。
免责声明:本网站所转载的文字、图片与视频资料版权归原创作者所有,如果涉及侵权,请第一时间联系本网删除。
官方微信
《腐蚀与防护网电子期刊》征订启事
- 投稿联系:编辑部
- 电话:010-62316606
- 邮箱:fsfhzy666@163.com
- 腐蚀与防护网官方QQ群:140808414
























