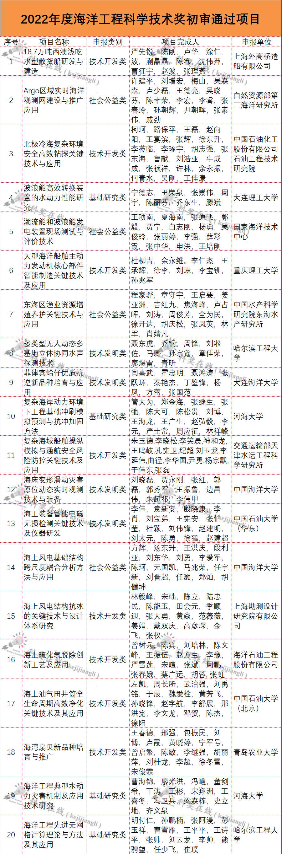
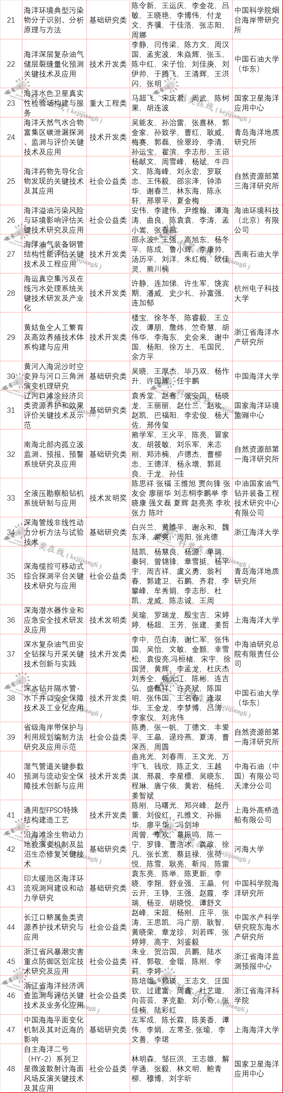
2022年度海洋工程科学技术奖初审工作已经结束,中国海洋工程咨询协会组织全国45名海洋工程各领域评审专家对申报项目进行了评审,共有48个项目通过初审。
根据《海洋工程科学技术奖管理办法》规定,现将初审结果进行公示,项目排名不分先后。公示期2023年2月24日至2023年3月23日。公示期内,任何单位和个人对成果的创新性、先进性、实用性和申报内容等方面有异议的,请以实名和书面形式向中国海洋工程咨询协会提出,并附有关证明材料及有效联系方式,否则不予受理。
免责声明:本网站所转载的文字、图片与视频资料版权归原创作者所有,如果涉及侵权,请第一时间联系本网删除。
相关文章
官方微信
《腐蚀与防护网电子期刊》征订启事
- 投稿联系:编辑部
- 电话:010-62316606-806
- 邮箱:fsfhzy666@163.com
- 腐蚀与防护网官方QQ群:140808414
点击排行
PPT新闻
“海洋金属”——钛合金在舰船的
点击数:8280
腐蚀与“海上丝绸之路”
点击数:6649





