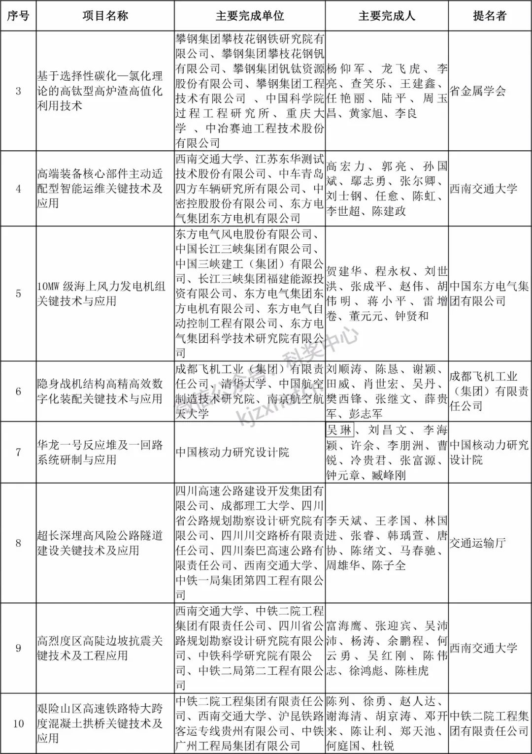
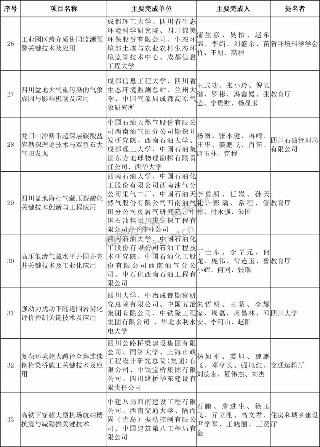
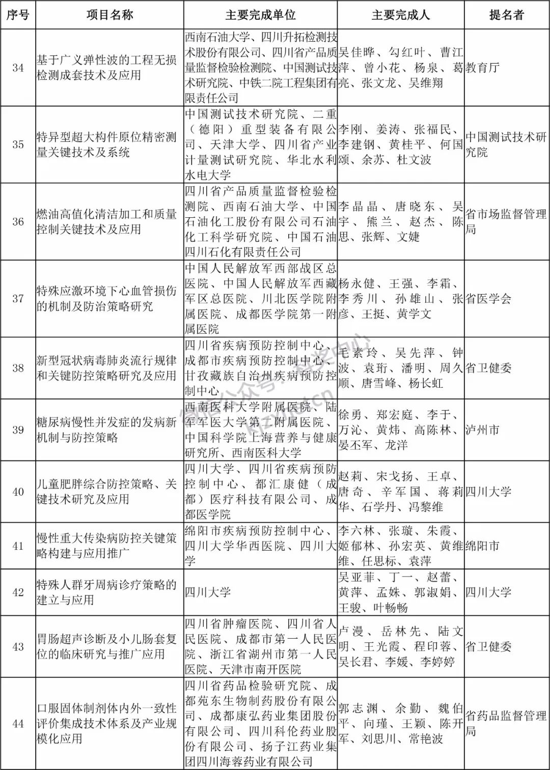
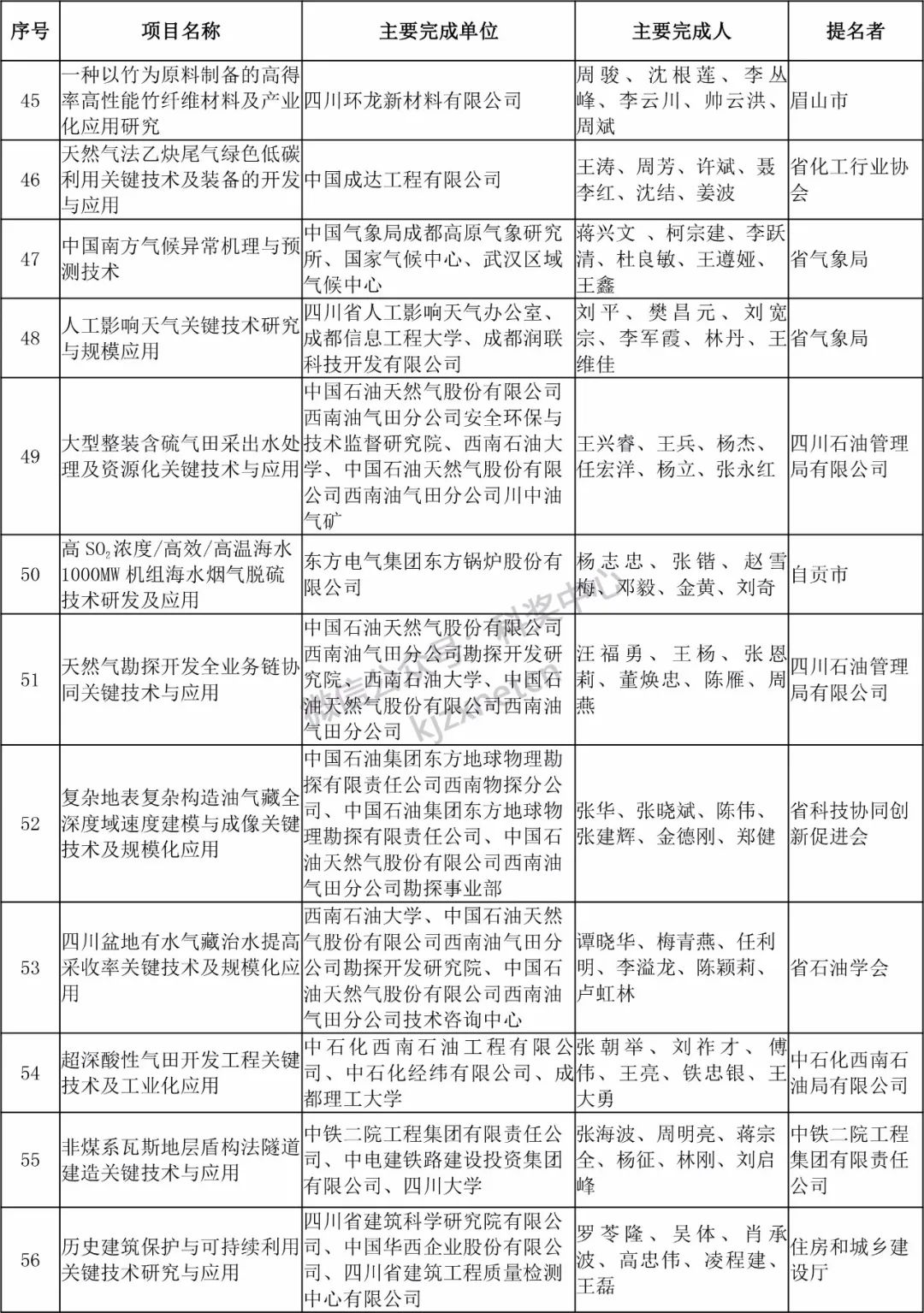
根据《四川省科学技术奖励办法》的规定,现将2022年度四川省自然科学奖、技术发明奖、科学技术进步奖拟奖项目(通用项目)在四川省科学技术厅网站公示。自公示之日起15个工作日内(2022年12月13日前),任何单位和个人对公示的拟奖项目和项目主要完成人、主要完成单位有异议的,可以在公示期内以书面形式提出,逾期不予受理。完整附件下载请在公众号对话框回复 四川科技奖2022 。
免责声明:本网站所转载的文字、图片与视频资料版权归原创作者所有,如果涉及侵权,请第一时间联系本网删除。
相关文章
官方微信
《腐蚀与防护网电子期刊》征订启事
- 投稿联系:编辑部
- 电话:010-62316606-806
- 邮箱:fsfhzy666@163.com
- 腐蚀与防护网官方QQ群:140808414
点击排行
PPT新闻
“海洋金属”——钛合金在舰船的
点击数:8222
腐蚀与“海上丝绸之路”
点击数:6541
























