最近,微博上出现了一项热门讨论——让硕士生和博士生破防的瞬间。
有网友留言:“假如生活欺骗了你,找50个硕士生问问他们为什么读研;假如你觉得生活拮据,找50个硕士生问问补助;假如你觉得生活无聊,找50个硕士生问问他们一天都做什么......这50个硕士生不要悲伤,找50个博士问问他们什么时候毕业?”
在这条留言下,不少网友表示“直击心灵”“看到最后一句,蚌埠住了”“虾仁猪心,泪决了堤”......
图片来源:微博
确实,自带“学霸”、“天才”等标签的博士生们,偶尔也会面临“差生”危机。近几年,“’超龄’博士大清退”、“博士想毕业有多难”等话题被不断推上微博热门;在知乎上搜索博士毕业,凸显博士焦虑的问题也比比皆是,难怪博士们充满危机感。
过半博士无法如期毕业,3年学制博士生,甚至8年都毕不了业,最终面临被学校清退的结果,成为博士群体中常见的现象。而居高不下的延毕率,也证明着传统的三年学习时间已明显不适合博士生培养,延长学制将成为国内高水平研究型大学改革的必然趋势。
博士学制,越来越长!
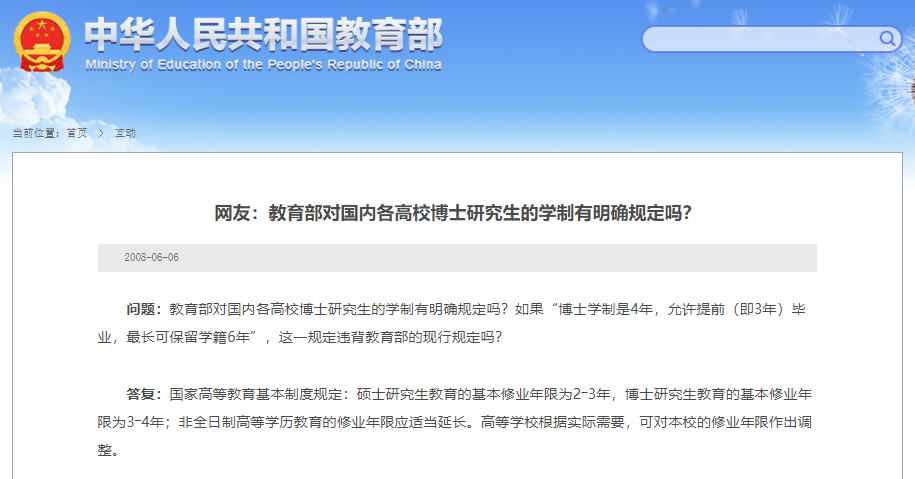
早在改革开放之初,为了尽快培养国家急需的高层次人才,教育部决定从1981年开始招收博士生,并在《关于做好一九八一年攻读博士学位研究生招生工作的通知》中规定“(博士生的)学习年限:一般二至三年”,这一时期,我国博士生教育肩负着“早出人才、快出人才、出好人才”的历史使命 。
虽然培养出的人才在一定程度上填补了当时的人才空白,为经济社会的发展做出了贡献,但随着研究生规模的扩大,我国研究生培养重心开始转移,更重视研究生培养质量。1986 年,国家教委在《关于改进和加强研究生工作的通知》中对此前规定的学习时间有所调整,博士学制放宽至3年。由此,无论在研究生教育领域还是在社会上逐步形成了以3年为基准的博士生学制的共识,国家和培养单位在博士生培养管理过程中,与博士生培养有关的经费投入、资源调配、培养方案、等诸多环节都是按博士生3年基本学制来执行。
1998年4月,教育部出台《关于修订研究生培养方案的指导意见》中提出,研究生的学习年限在达到培养目标所要求的前提下由培养单位自行确定。该指导意见针对不同类型的博士生提出了不同的学习年限要求,“全日制攻读博士学位的学习年限一般为3年至4年;硕博连读的学习年限一般为5年至6年,并且可根据实际情况允许研究生提前或延期毕业”。
图片来源:教育部
从历史进程来看,我国博士学制改革呈现出不断延长的趋势。学制改革的背后,是国家对博士生学习年限实行弹性化、灵活性处理,也是对研究生培养规律的尊重。
高校官宣,大势所趋?
据《我国博士生延期完成学业的影响因素分析——基于对42所研究生院的问卷调查》研究显示,2002年—2009年,我国三年内如期毕业的博士生只有40%左右。近年来,在我国对博士不断扩招的背景下,教育部数据显示,2003年博士研究生延毕率约46.5%,2012年突破60%,2018年已达到64%,也就是说,有超过六成的博士研究生无法正常毕业;2019年我国博士研究生预计毕业人数为172824人,实际毕业人数仅为62578人,将近63.8%的学子踩在了延毕红线之内。
面对长期以来居高不下的延毕率,提高研究生培养质量的呼声日益高涨,一些博士生培养单位在改革中开始进行学制方面的探索,博士生弹性学制和学校自行规定学习年限的现象日益普遍。
2020年8月,中国传媒大学召开了研究生教育会议,全面拉开了研究生教育改革大幕。宣布自2021级开始,中国传媒大学博士研究生学制由3年改为4年。实际上,延长博士学制并非中国传媒大学首创,过去几年国内已经有多家高校延长了博士学制。
中国传媒大学研究生教育会议现场 图片来源:人民网
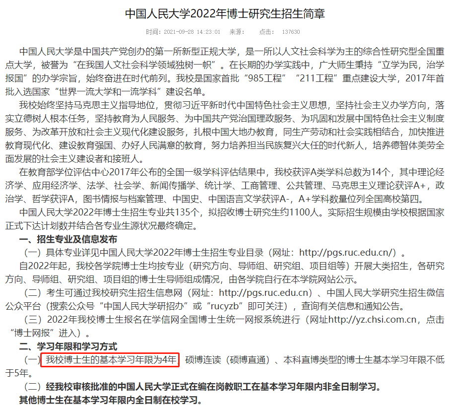
早在2003年,北京大学已经开始博士生培养改革,招生简章中已将入学考试改为入学选拔,同时硕士起点博士生的基本学习年限由三年调整为四年;2011年起,复旦大学中文系研究生在读时间从3年改为4年。相关负责人表示,改革就是为了让学生有更充足的时间做更有质量的研究,以提高博士研究生的质量,提升博士研究生教育水平;2014年起,厦门大学将博士生学制由三年延长为四年。在厦门大学招生办网站公布的《关于将我校博士生学制由三年延长为四年的说明》中显示,学校对近五年的博士生毕业时间进行分析后发现,博士生在三年学制内准时毕业率偏低,按时毕业率不到40%,因此,三年的学习时间已明显不适合博士生培养,而博士生经过四年的学习后,毕业率基本上能达到合理的水平;2015年6月中国人民大学发布《全面深化博士生教育综合改革若干要点》,推行博士四年学制;中国科学技术大学不仅延长了普通博士的毕业年限,并且将硕博连读的修业年限由之前的五年增加到六年......
中国人民大学2022年博士研究生招生简章 图片来源:中国人民大学官网
数据显示,到2016年我国有38所985高校(未包含国防科技大学)的普博生(普通招考博士生)实行4年、3-4年、3年学制的学校数目分别为12所、13所和13所,大约各占三分之一。而截至目前,通过对各高校的招生简章查询显示,包括我国39所985高校在内的多所高校,在部分院系乃至全校范围内,已全部进行博士学制的改革。由此可见,国内知名高校率先进行学制改革探索,3年博士的学制设置传统正在被抛弃。
学制延长,延毕率降低?
如今,攻读博士学位早已不是花费三四年就可以完成的学习任务,科研是一场漫长的学术马拉松,三年的时间就想博士生们做出高水平科研成果,真的不太够。因此,不少大学将博士基本修业年限提高到四年,或实行弹性学制。但是,为何修学年限大幅延长后还会有相当一批博士生未能按期毕业呢?学制延长以后,延毕率就一定会降低吗?
针对博士延期毕业的问题,中国科学院院士、南京大学校长吕建曾提出:”目前博士生无法按期毕业的人数比例高达65%,有的读博8年也毕不了业。延期博士生群体日益扩大,引发了不少社会问题。”同时,他也指出这一问题根本原因在于:开头松—中间松—毕业严。
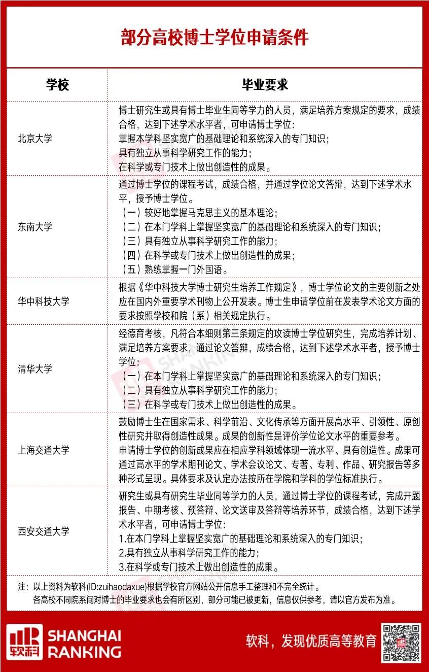
在我国,不少高校都对博士生在校期间发表的SCI数量和级别有要求,这是进入学位答辩程序前的必要前提。本文梳理了部分“双一流”高校对于博士毕业时的学术论文要求。可以发现,随着学制的延长,高校对于博士有了更充足的培养时间,在给予博士更多科研自主时间的同时,对其培养质量也提出了更高的要求。
近年来,部分高校删除了博士生毕业必须发表论文的强制性要求,如2019年4月,清华大学公布了2018~2019学年度第16次校务会议修订的《攻读博士学位研究生培养工作规定》显示,不再以学术论文作为评价博士生学术水平唯一依据,并且不再将博士在学期间发表论文达到基本要求作为学位申请的硬性指标。但博士们并未因此而轻松,博士阶段的科研成果质量依旧是其顺利毕业的“不二法门”。如2021年9月1日,上海交通大学研究生院网站公布了最新的《关于申请授予博士学位的规定》,在这份新规中,删掉了2017版“就读博士期间,应在所属学院学位评定委员会认定的刊物上,以上海交通大学为第一单位发表(或录用)2篇与学位论文主要内容相关的学术论文”的表述,同时也提出,转而以更多种形式的创造性成果来衡量博士生的学业质量。
上海交通大学关于申请授予博士学位的规定 沪交研〔2021〕80号 图片来源:上海交通大学官网
中国高等教育发展迅猛,完全进入普及化时代,博士群体不断扩大。但是,在如此庞大的群体中,并非每个人都适合做研究。在这样的背景下,延长博士学制是虽然不失为缓解延毕率的一剂救急猛药,延长学制后,学生能有更充足的时间进行科研训练和创新,这样才更有可能发表优质文章、产出优秀的科研成果,毕业时也能拥有更多的竞争优势。但是,学制调整“治标不治本”,研究生教育改革的关键,还需从博士生的培养方式和考核标准入手。
作为我国高等教育的塔尖存在,博士教育承担着培养高层次创新人才的使命。如何提高博士生培养质量,一直是大家关心的重要议题。
在今年全国两会期间,全国政协委员、清华大学生命科学学院教授罗永章建议:遵循科研规律,深入调研,了解各研究领域的普遍研究周期,合理制定博士生学制,以保证大部分学生可以不必延期而正常毕业。同时,制定科学的延期管理制度,使满足合理延期条件的博士生获得充分的时间,并通过设置资格考试、中期考核等方法,对不专心学业或科研能力不足的博士生进行严格监管,避免不合理延期,必要时及时淘汰。
博士生培养的目的是为国家建设和社会发展造就更多的高质量人才,而非生产博士学位。只有建立起更科学的筛选和考核机制,给予博士们更多科研时间、更妥善的科研条件,才能让博士们没有后顾之忧地投入到科研生活中,才能更好地守住大学严谨治学的应行之义。
免责声明:本网站所转载的文字、图片与视频资料版权归原创作者所有,如果涉及侵权,请第一时间联系本网删除。
相关文章
官方微信
《腐蚀与防护网电子期刊》征订启事
- 投稿联系:编辑部
- 电话:010-62316606-806
- 邮箱:fsfhzy666@163.com
- 腐蚀与防护网官方QQ群:140808414
点击排行
PPT新闻
“海洋金属”——钛合金在舰船的
点击数:8177
腐蚀与“海上丝绸之路”
点击数:6496












