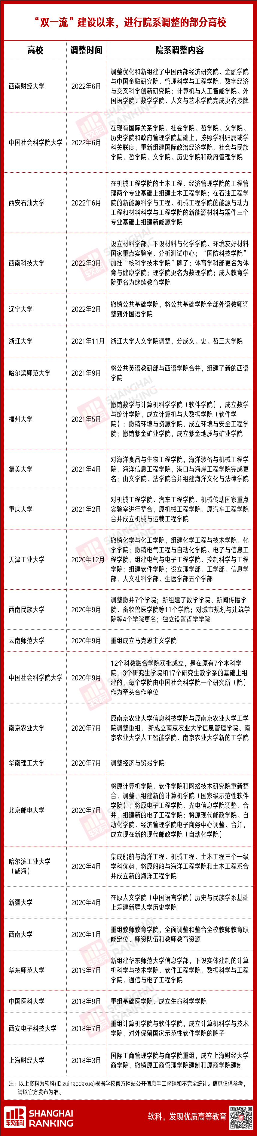
近日,先有“国字头”高校中国社会科学院大学重磅“出手”,重组命名6大学院,并入14个学系;6月28日,西南财经大学对学校管理科学与工程学院,外国语学院、数学学院等多个学院做出调整优化,发力下一轮“双一流”建设。
图片来源:中国社会科学院大学
作为学科建设的重要载体和着力点,许多高校在院系设置方面动作频频。在多所高校的院系调整中,我们常常看到在校生感慨,“读着读着,把学院读没了!”而在这背后,是学校着力以调整院系设置的方式解决学科专业发展不平衡不充分的矛盾、打造“高精尖”学科、破解特色学科建设瓶颈的努力之举。
新瓶装新酒,夯实优势
作为一所诞生于加快构建中国特色哲学社会科学语境下的大学,中国社会科学院大学以繁荣发展我国哲学社会科学为己任,对国际政治经济学院、社会与民族学院、文学院、哲学院、历史学院、政府管理学院6大学院进行命名重组。此次调整,是学校力求将中国哲学社会科学研究“国家队”的科研优势全面转化为办学优势的“涅槃”之路,同时也标志着社科大的学科整合阶段的完成。
事实上,这并非社科大第一次进行院系调整。早在2020年9月,社科大就先行组建了文学院、哲学院、国际关系学院、社会学院等12个科教融合学院;此次命名组建的六个学院,是在2022年2月应用经济学院组建成立和经济学院、商学院学科调整的基础上,重新对学院进行调整,完成向科教融合2.0版的升级。
随着“双一流”建设进程的推进,为整合各类资源、夯实大学之基,学校学科布局的调整成为顺时顺势之举。许多高校大刀阔斧地进行院系调整,以培育新的学科生长点,发挥学科整合与学院调整的“核聚变”功效。
作为我党最早创建的医科院校,中国医科大学是我国培养高级医学专门人才的主阵地之一。为在学科发展中稳中有进、实现内涵式发展,2018年9月,中国医科大学召开重组基础医学院、成立生命科学学院大会,通过学院调整重组以优化学科布局,加快基础医学和生物学一流学科的建设步伐。成立的生命科学学院致力于研究“医学中的重大生物学问题”,近五年来,本学科承担国家自然科学基金重点项目1项,国家自然科学基金面上项目(含青年基金项目)90项,在国际杂志上发表SCI论文105篇;获国家发明专利2项;获教育部自然科学二等奖1项……展现了极高的学科建设水平。
人工智能作为战略性新兴产业,是引领新一轮科技革命和产业变革的核心驱动力量。为服务国家人工智能战略、建设一流信息学科,华东师范大学于2019年7月全新组建信息学部。在对学校原有学科资源进行整合的基础上,全新的信息学部,下设实体建制的计算机科学与技术学院、软件工程学院、数据科学与工程学院、通信与电子工程学院,成为学校信息学科史上的里程碑事件。此次院系调整促进了学科交叉平台的构建,推进了新工科的发展。
图片来源:华东师范大学
2017年重庆大学入选“双一流”建设高校,“机械工程学科”成为学校三个“双一流”建设学科之一。为持续发挥学科优势,乘势而上,2021年2月,重庆大学对机械工程学院、汽车工程学院、机械传动国家重点实验室进行整合,合并成立机械与运载工程学院。这是重庆大学在理顺实验室与学院的关系、加强科研团队的建设的同时,以三个国家重点实验室与相关学院的重组优化,推进学科水平进一步提升之举。
同样对院系进行积极调整的还有西安电子科技大学、北京邮电大学、南京农业大学、西南财经大学等高校,这些高校瞄准国家前沿战略需求,以院系调整促进了学科之间相互赋能,以学科建设成果彰显高校为国家解决关键核心技术攻关的时代重任。
质与量并进,争创一流
“双一流”建设最重要的任务是一流学科建设。世界一流大学建设的关键在于,能否打造一批在国际上有话语权、能否培养拔尖人才、能否为国家经济社会发展做贡献的特色学科。从这个意义上讲,我国“双一流”建设高校站在同一条起跑线上,而提升学科实力成为各大高校努力的方向之一。
在我国高校的学科布局优化中,院系的调整,也是有的放矢。各大高校面对国家需要、时代需求,力求实现学科新突破,以赢得未来发展的主动权。
在本次中国社会科学院大学的院系调整中,新组建的国际政治经济学院可谓“集各家所长”,整合了中国社会科学院国际学部八个研究所院的教学力量,在学院成立后,中国社会科学院区域国别研究将与国际政治、国际关系和世界经济等相关学科进一步深度融合,促进学科建设一体化的同时,提高学科覆盖的全面性;新哲学院的组建与融合,在对哲学一级学科下设的八个二级学科进行有效整合的同时,让哲学院的学科门类也更为完整、实力更为强大。在全国博士后工作综合评估中,社科大有五个博士后科研流动站被评为“优秀博士后科研流动站”,获优学科占全国人文社科类优秀博士后流动站近四分之一,人才培养硕果累累,学科发展实力雄厚,进一步强化了学校在学科建设中“独树一帜”的地位。
西安电子科技大学于2018年7月重组计算机学院与软件学院,成立了计算机科学与技术学院。这一举措发挥了计算机学科基础性、交叉性强的作用,将交叉领域作为突破点,建设新的学科方向,积极推进学科融合。在2021软科中国最好学科排名中,西安电子科技大学计算机科学与技术学科位列全国前5%,在特色领域有力地占据一席之地。2021年12月,在教育部高等教育司发布的首批特色化示范性软件学院名单中,西安电子科技大学成功入选国家首批33所特色化示范性软件学院建设高校,计算机科学与技术学院作为建设学院,围绕关键基础软件和嵌入式软件两个重点领域建设特色化示范性软件学院,这集中体现了西电在院系调整后,在计算机与软件学科建设浪潮中的巨大优势。
图片来源:西安电子科技大学
在新的国际形势下,为需要培养一批有理想、有能力的哲学社会科学工作者,加快构建中国特色哲学社会科学学科体系和话语体系,浙江大学对人文学院进行调整,分成文、史、哲三大学院,形成文史哲协同发展的新模式。从1999年四校合并后成立人文学院,到学院成长壮大,再到如今文、史、哲学院自立门户,三大学院育人不分家、学术不分家、思想不分家,彰显了浙江大学独具特色的“新文科”建设。近年来,浙江大学人文学院4项研究成果入选《国家哲学社会科学成果文库》,承担国家级重大项目15项,年均发表论文350余篇,SSCI和A&HCI收录论文数逐年提高,三大检索论文收录总数逾百篇。深耕特色学科领域,在此深厚基础上建立起的文史哲三大学院也定能“站在巨人的肩膀上”腾飞,形成学科建设成果涌现的浙大学派。
由于种种原因,高校在院系设置上存在一些历史遗留问题,传统的院系设置可能带来学科壁垒和学术资源的碎片化。而现代科学技术的进步高度依赖大跨度的学科交叉融合,院系调整带来跨学科的会聚也将成为学科融合与特色建设的重要法门。
明者因时而变,知者随事而制。当前,利用新一轮“双一流”建设的机遇,在第五轮学科评估即将到来之际,高校也应根据国家亟需、学科前沿,以准确识变、科学应变、主动求变的态度和决心,布局交叉学科,力求在一流学科建设上不断有新突破。学科发展水平数据监测平台正在为上百所一流高校提供一流学科建设动态监测服务,助力中国高校砥砺前行,以建设中国特色、世界一流的强大学科为发展愿景,取得更加辉煌的建设成就。
免责声明:本网站所转载的文字、图片与视频资料版权归原创作者所有,如果涉及侵权,请第一时间联系本网删除。
相关文章
官方微信
《腐蚀与防护网电子期刊》征订启事
- 投稿联系:编辑部
- 电话:010-62316606-806
- 邮箱:fsfhzy666@163.com
- 腐蚀与防护网官方QQ群:140808414
点击排行
PPT新闻
“海洋金属”——钛合金在舰船的
点击数:8148
腐蚀与“海上丝绸之路”
点击数:6486







