近日,据@时间视频 报道,西安科技大学多名学生反映,研究生毕业答辩被收1400元,须以现金形式交给学校。
网友在投稿中补充表示,根据西安科技大学自己的规章,答辩费应当从研究生培养经费中支出。西安其他学校都是没有这笔费用的,有些同学已经交了还有一部分困难的同学没交。
6月8日,西安科技大学副院长办公室表示,部分学院秘书对政策不太了解,执行不到位,让学生垫付答辩费后再报销。目前已要求各个学院整改,禁止让学生垫付答辩费,避免误会。
图源:凤凰周刊
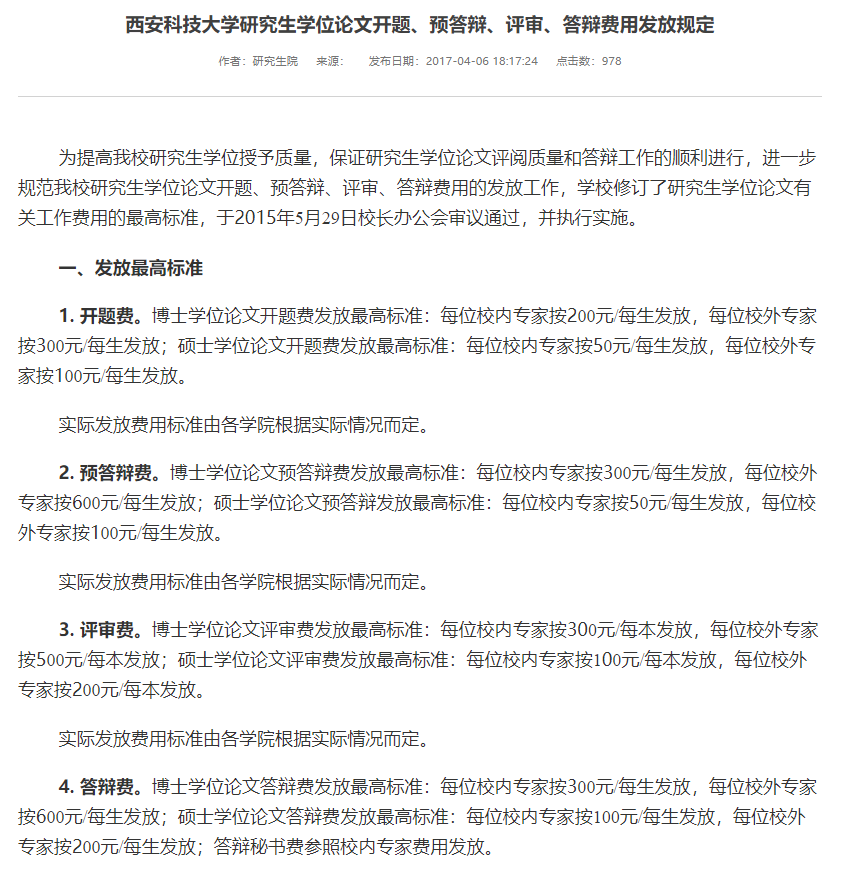
小编通过检索校方规章制度可见,《西安科技大学研究生学位论文开题、预答辩、评审、答辩费用发放规定》发布于2017年4月,有具体的发放标准:
图源:西安科技大学研究生院
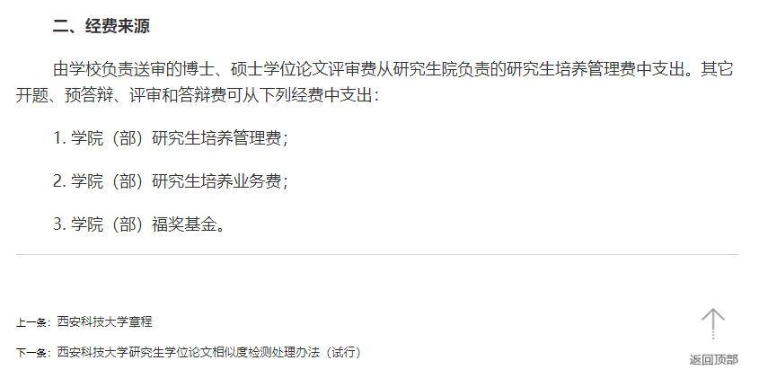
然而在经费来源这一项规定中显示,答辩费从各学院研究生培养管理费、业务费或是福奖基金中支出,并没有写明让学生自行垫付的相关要求。
图源:西安科技大学研究生院
网友评论:
其实早在2013年,暨南大学就发生过同类事件:
一名研究生向新快报爆料,他所在的学院以答辩为由,向毕业班研究生收取每人1500至2000元不等的“答辩费”,且不能提供任何票据。院方回应称,这是因学校财务系统运行所需,请学生先垫付,答辩结束后再以业务费报销回来。据省教育厅相关规定,广东早在2005年起已禁收论文答辩费。
该研究生对此很是不满,他认为,如果说是学校财务运作出了问题,不应由学生出钱来垫付,学院如此做法,相当于以论文“要挟”学生,“大家都知道,论文答辩不通过,学位证书就拿不到,所以学生都不敢拿论文来开玩笑,也就没人敢违反这个规定。”
图源:新快报
校方称有误会,但老师发给学生的短信通知有这三个字眼(答辩费)。
记者就此事向暨南大学经济学院研究生管理办求证。一名钟姓主任回应称,学院并非是向学生收取答辩费,而是由学生先交这笔费用,等论文答辩结束后,学生可以填写报账单,按“业务费”向学校报销。而这笔“业务费”,是每个研究生都有的。
“教育部明文规定,学生是有答辩费用的,学校有这项专门的业务支出。”不过,这个“腾挪”的做法却没有得到学生的普遍认同。
博士毕业答辩费,还存在全自费的案例。某匿名网友在丁香园论坛反馈:学基础专业的师兄答辩,专家答辩费 3,500,今天医院师兄答辩 5000 多,对于一个没有工作的应届生来说,答辩的费用都出不起啊……
01
答辩费须研究生垫付
没有收据,还连年上涨
曾同学在知乎上提问,学校为什么要收取两千元现金作为论文评审费和答辩费,不仅不提供发票和收据,且相较去年数额也有所上涨。
图源:知乎
不同学校收取的费用也是千差万别,但也有学校不收取任何答辩费用。更有甚者花费突出天际,开题和毕业答辩都要花钱,而且是一位专家 2000 元,参加一次就要上万 。
图源:知乎
02
答辩相关费用的标准 视学校和学历而定
南京某高校规定硕士研究生学位论文评阅费标准为 200 元 - 300 元 / 本;学位论文答辩费标准为 200-300 元 / 本;答辩秘书为 50-100 元 / 生。博士研究生则分别为:400 元 - 600 元 / 本;400-600 元 / 本;60-100 元 / 生。
华南理工大学的硕士论文评审答辩费标准为 2200 元,涵盖答辩期间的各种文件、活动相关费用。
图源:华南理工大学
南开大学规定的学生领取答辩费用的标准从1000-2000不等,博士学历和学术型硕士标准相对较高,且和是否抽中盲审相关。
图源:南开大学
根据大连理工大学的通知,校内外的专家的酬劳标准也略有不同。
图源:大连理工大学
研究生苦读数年,论文玉汝于成,等过了答辩这关,心心念的学历、学位就在眼前。谁能料到,不少存在困难情况的同学,被答辩费绊住了毕业的脚步,希望高校的制度更加人性化~
免责声明:本网站所转载的文字、图片与视频资料版权归原创作者所有,如果涉及侵权,请第一时间联系本网删除。
相关文章
无相关信息
官方微信
《腐蚀与防护网电子期刊》征订启事
- 投稿联系:编辑部
- 电话:010-62316606-806
- 邮箱:fsfhzy666@163.com
- 腐蚀与防护网官方QQ群:140808414
点击排行
PPT新闻
“海洋金属”——钛合金在舰船的
点击数:8148
腐蚀与“海上丝绸之路”
点击数:6486














