先进陶瓷作为新材料产业的代表、也作为国家大力发展的重要分支,近年来发展比较迅速,结构陶瓷、功能陶瓷、电子陶瓷、半导体陶瓷、稀土陶瓷等技术、市场都在快速和高质量的发展。但是国内先进陶瓷粉体的整体研发和产业化能力、先进陶瓷的精细制作和中高端应用能力与国外相比还存在一定的差距,存在的差距体现在哪些方面,这些差距产生的原因有哪些,未来我国先进陶瓷产业的出路以及对我国先进陶瓷产业未来的发展建议,这些都是非常值得思考的问题,下面我将会依次从先进陶瓷的定义、分类和战略地位,先进陶瓷的研发和产业化发展现状,先进陶瓷研发和产业化问题解析以及先进陶瓷的战略思考与发展建议依次讲解。
【先进陶瓷的定义、分类和战略地位】
一、先进陶瓷的历程
纵观人类的发展历程,我们依次经历了石器时代、青铜时代、铁器时代、蒸汽时代、电气时代、信息时代,以及现在的新材料时代,整个人类的发展史其实也是材料的发展史。20世纪步入新材料时代之后,材料也从之前传统的无机非金属发展到如今的先进陶瓷。先进陶瓷官方记录的应用发展始于德国,其1905年率先开始氧化铝刀具的研究,1912年首款氧化铝刀具在英国诞生,我国在50年代才开始从事氧化铝陶瓷陶瓷刀具的研究,直到20世纪末我国才在某些军用领域实现技术反超,21世纪以来各国已先后成功实现了先进陶瓷材料以及产品的批量化稳定生产与制备。

二、先进陶瓷的定义
先进陶瓷普遍定义是:采用高纯度、超细人工合成或精选的无机化合物为原料,具有精确的化学组成、精密的制造加工技术和结构设计,并具有优异的力学、声、光、热、电、生物等特性的陶瓷,是由金属元素(Al、Zr、Ca等)和非金属元素(O、C、Si、B等)组成的氧化物或非氧化物,由离子键和共价键共同结合的陶瓷材料。但各个国家、部委、联盟、协会、学会、智库等对于先进陶瓷的定义及范围都不同,所以统计的数据也都会有所不同,例如美国、中国、日本、德国的先进陶瓷的定义及范围就差异非常大,因此数据统计和对比时应该多注意数据的清洗,要不很难得出有效和正确的结论。中国和日本先进陶瓷的定义及范围差异也较大,而我们先进陶瓷往往又都与日本进行对比,更应该注意定义及范围的不同,如果想从根本上解决以上问题未来需要进行注意和必要时统一定义及范围,再进行数据的统计和对比。


三、先进陶瓷的溯源
国家新材料领导小组提出的新材料产业目录中指出,新材料产业的类型分为三类:先进基础材料、关键战略材料、前沿新材料,先进基础材料的具体分类包括先进钢铁材料、先进有色金属材料、先进无机非金属材料等,其中先进陶瓷就隶属于先进无机非金属材料。另外从国民经济分类来看,先进陶瓷隶属于新材料中的高科技产品目录。
四、先进陶瓷的分类
从应用角度来看,先进陶瓷分为结构陶瓷和功能陶瓷,其中结构陶瓷具有高强度、高硬度、高弹性模量、耐腐蚀、抗热震等特性,主要作为工程结构材料使用,又可以包括高温陶瓷、高强陶瓷、超硬陶瓷、耐蚀陶瓷。功能陶瓷具有电、磁、光、声、超导、化学、生物等特性,且具有相互转化功能的一类陶瓷,可以包括电子陶瓷、超导陶瓷、生物陶瓷、磁性陶瓷。

日本对于先进陶瓷的定义、分类和范围与国内不同。先进陶瓷在日本最接近的定义叫做精细陶瓷(Fine Ceramic),其将精细陶瓷分为原始粉末和部件材料,定义与应用与国内也存在很大差别。
日本于1982年在通商产业省(现为经济产业省)下设立了FC室(Fine Ceramic),并于同年成立了精细陶瓷协会(现为日本精细陶瓷协会,JFCA);日本精细陶瓷(Fine Ceramic)的定义:经过严密组分、构造、形状等控制工艺构成,在某个阶段历经高温操作的无机非金属产品以及原料中间体;精细陶瓷分为:原料粉末(FC原料)和部件材料(FC部材);FC原料定义:对不定形原料(原料粉末、化学成分、粉体物性等作为指标构成交易对象)分别按其组分加以分类统计。但特定形态的原料(单晶体,纤维,晶须等物理形态构成主要交易卖点)不归为此类。FC原料分为两类:“氧化物材料”和“非氧化物材料”;FC部材:根据使用的领域,大致分为电磁、光学、机械、热学、核电相关、化学、生命/生物及生活文化、通用和其他部材等。

从成分来看,先进陶瓷大致可以包括Al2O3、ZrO2、SiO2、TiO2、AlN、Si3N4、BN、SiC、BaTiO3等几种,每种材料的特性及应用不尽相同。

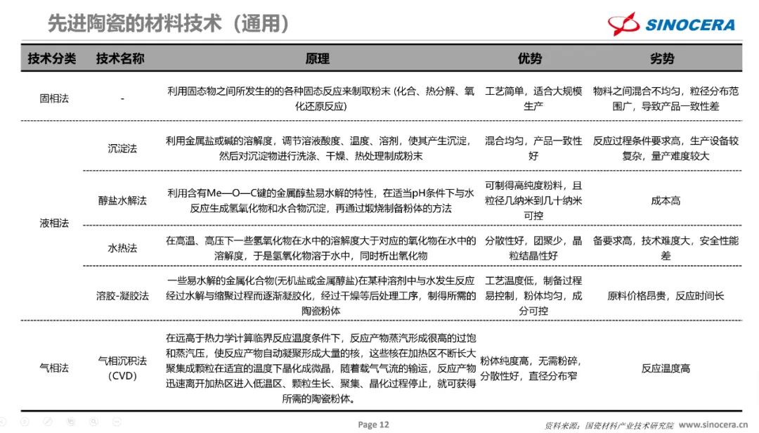
五、先进陶瓷的材料技术
现阶段,先进陶瓷粉体的制备技术由于原理的不同主要分为三种:固相法、液相法、气相法,其中液相法又可以包括沉淀法、醇盐水解法、水热法、溶胶凝胶法,各个方法都有自己优势和劣势。以氧化锆为例,制备工艺先后经历碱熔法、石灰烧结法、直接氯化法、等离子体法、电熔法、氟硅酸钠法,20世纪80年代以来,纳米级氧化锆粉体制备技术引发了国内外学术界广泛关注,随着精细陶瓷的发展,前后出现了水解法、沉淀法、水热法、sol-gel法、喷雾热解法等多个制备方法。
先进陶瓷的成型技术发展至今,可根据成型用料的状态分为干压成型、等静压成型、挤压成型、轧膜成型、注射成型、注浆成型、注凝成型、流延成型等几种。对于造粒粉料,成型方法可以有干压成型、等静压成型等;对于塑性料,可以有挤压成型、轧膜成型、注射成型等;对于浆料来说,成型方法可以为注浆成型、注凝成型、流延成型等。以上均为应用较广泛的成型技术,随着材料化学、计算机技术的发展,为先进陶瓷成形技术注入了新的活力,一些新技术如离心沉积法、电泳沉积法、直接凝固注模成形法和固体无模成型法(喷墨打印技术、3D打印技术、立体光刻成型技术)等相继涌现出新型成型技术。
六、先进陶瓷的性能
先进陶瓷性能基本可以分为三大类指标:物化指标(比表面积、配方成分、水分、灼减等)、功能指标(绝缘阻抗、抗折强度、各向异性、介电常数、热导率等)、应用指标(高韧性、高强度、微型化、高容量等),特殊情况下,甚至还包括一些隐含指标,例如各个指标的稳定性要求等。

三大指标之间的关系是非常重要的,很多时候大家把各种性能指标都混乱在一起,就无法有效的进行基础研究和应用研究成果的转化,所以想把复杂的事物或者混沌的事物的简单化或者单纯化,那么逻辑拆解就十分重要,而三大指标的方式就是进行简单化或单纯化的逻辑拆解。这样我们就能把基础研究中对于指标认知、研究深度的东西进行区分,而应用研究中的应用平台也可以把功能指标和应用指标的认知、研究深度的东西进行区分,应用研究中的应用中心也可以把物化指标、功能指标、应用指标之间关联、认知宽度、研究宽度以及和商品匹配度方面的内容进行缺什么和差多少的梳理,整个产品的研发过程逻辑就能够非常清晰,也能够更好的进行产品研发的分工与协作。所以按照以上逻辑在产品研发过程中,需要建立物化指标对应用指标的影响规律,相应的构建物化指标与功能指标之间的灰度分析,将功能指标与应用指标建立关联/标准,如果有必要物化指标和功能指标需要与应用指标建立模型关系,而这种不仅能够指导研发、制造,还能够进行设备设计、设备研发、工艺设计、工艺研发等。另外这种指标的拆解逻辑不仅适用于先进陶瓷,对于新材料产业也都是适用的。
七、先进陶瓷的战略地位
纵观人类发展史,每个时代的发展都是与新材料的发展密切相关的,从石器时代到青铜器时代、铁器时代、水泥时代、钢时代、硅时代、新材料时代,每一代材料的发展都推动着新时代的到来,未来是人类永生的生物材料时代还是半人半机的信息材料时代,现在还是未知数,但是可以明确知道的是,在新材料时代,陶瓷与无机材料领域,先进陶瓷是当下最为重要的支柱产业之一。中国工程院发布的《面向2035的新材料强国战略研究》中指出,几乎每一个领域对于新材料的需求中都涉及到先进陶瓷,这足以体现先进陶瓷在当今社会的战略地位。
【先进陶瓷的研发与产业化现状】
一、整体情况
目前国外先进陶瓷发展处于领先地位的主要有美国、日本、欧盟、俄罗斯等,日本在先进陶瓷材料的产业化、民用领域方面占据领先地位;美国先进陶瓷在航空航天、核能等领域的应用处于领先地位;欧盟在先进陶瓷部分细分应用领域和机械装备领域处于领先地位;俄罗斯、乌克兰在结构陶瓷和陶瓷基复合材料方面实力雄厚;中国在某些尖端先进陶瓷的理论研究和实验水平已经达到先进水平;几乎涉猎了所有先进陶瓷材料的研究、开发和生产;部分先进陶瓷产品在我国已能批量生产,并能占领一定的国际市场。伴随先进陶瓷各种功能的不断发掘,其在微电子工业、通讯产业、自动化控制和未来智能化技术等方面作为支撑材料的地位将日益显著,市场容量也将进一步提升;2020年,全球先进陶瓷市场规模约998亿美元,年均增长约8%左右,预计2024年可达1346亿美元。从未来的销售趋势来看,先进陶瓷产业市场规模年平均增长率总体为6.3%,但美国为4.6%,欧洲为5.2%,略低于该增长率,亚太地区(包含日本)为7.4%;2022年,预测亚太地区(包括日本)的全球市场份额为53%,其次是美国的26%,欧洲占13%,亚太地区的销售额/份额和增长率是逐年升高趋势,未来将进一步主导市场。
二、产业链情况
先进陶瓷的产业链上中下游大体可分为材料、器件、应用,材料种类在前面内容我们已经讲过,器件可以分为陶瓷插芯、MLCC、陶瓷膜、蜂窝陶瓷等,其应用包括介电陶瓷、电子陶瓷、透明陶瓷、生物陶瓷等。国瓷材料在很多上中下游领域均有涉猎。

产业链的情况的基本都很容易绘制大体的鸟瞰图,但产业链的情况更重要的问题并不是鸟瞰图,而是关键问题的本质和底层逻辑,现在国家、地方政府、行业协会、研究院所等都在进行产业链的梳理,而最多的就行进行瓶颈的梳理,但实际上产业链的问题应该进行如下拆解,这种拆解的方式适用于任何产业链。
1、产业链的是否完整:从材料、器件、应用,以及应用对材料进一步的需求是否能够形成完整的 “链”,而每个链的衔接处哪里是空白、哪里是瓶颈、哪里是短板、哪里是痛点、哪里是长项,这些空白、瓶颈、短板、痛点、长项等形成的原因是什么;哪些是关键点(影响成败的)、核心点(影响好快的)、重要点(影响快慢的);有哪些是相同的原因,有哪些不同的原因?差距或领先的时间大体是多少,这些时间是可以通过资源投入、整体分工、统一规划、顶层设计等循序快进的周期,还是只能通过时间积累、经验积累、基础研究、应用研究等长期主义的周期?
2、产业链的是否循环:从材料、器件、应用,以及应用对材料进一步的需求,这个看似是一种循环,实际上并不是循环,很多仅仅叫做衔接,循环意味着每个衔接点的价值是大体一致的,例如每个衔接点的利润率都是存在的,并能够有效的运行和发展,而不仅仅是生存。所以进行产业链梳理时一定要注意这个循环的问题,我们在梳理的时经常发现很多衔接点都是生存阶段,很难达到发展、成熟和稳定阶段,那么这个衔接点由于利益的驱使,大家就不愿意在这个衔接点进行产品和商业的实现,这也是出现很多空白、瓶颈、短板、痛点的关键原因;还例如每个衔接点的行业地位差异很大,我们在梳理时往往还发现很多衔接点的行业地位较差,经常被上下游强势的影响,所以也导致衔接点的价值及利润越来越差,而生存和发展非常不利,也会慢慢放弃掉这些衔接点导致以上问题。
3、产业链的是否稳定:稳定和循环还有很大的差别,循环就是能够运转起来,而稳定更关注可持续、高质量的运转起来,例如产业链的运行时每年进行对比各个衔接点的利润率都能够有效的保持和提升;各个衔接点的研发占比都能够有效的保持和提升;各个衔接点的高端产品占比都能够有效的保持和提升;各个衔接点的产品市场规模都能够有效的保持和提升;各个衔接点的商品价格水平都能够有效的保持和提升(非政治、贸易和资本因素);各个衔接点的人均产值水平都能够有效的保持和提升;各个衔接点的产品质量水平都能够有效的保持和提升;各个衔接点的核心技术水平都能够有效的保持和提升;各个衔接点的产业洞察水平都能够有效的保持和提升;各个衔接点的市场地位水平都能够有效的保持和提升;各个衔接点的市场成熟水平都能够有效的保持和提升;各个衔接点的商业成熟水平都能够有效的保持和提升;各个衔接点的企业周期状况都能够有效的保持和提升;各个衔接点的技术路线状况都能够有效的保持和提升……
可以这么讲产业链的稳定才是产业链关键问题的本质,而能够有效或良性运转的价值点的循环才是底层逻辑。
三、国内外研发机构和企业
国内外先进陶瓷的研发机构有很多,例如国内清华大学、天津大学、上海硅酸盐研究所、哈尔滨工业大学、武汉理工大学、西安交通大学、北京航空航天大学、山东工陶院等,这些研究所对于中国的先进陶瓷的发展都做出了巨大的贡献,但我们也应当看到差距,知名的研发机构还是海外居多。

而国内外先进陶瓷的企业,国外更是很多,我们还有很长的路要走,也鞭策我们先进陶瓷的领域要不停的进行各方面的投入、积累和提升。
四、发展现状和研发趋势
根据年报、论文、报告、新闻等可检索到的信息整理了各国先进陶瓷的发展现状和研发趋势,主要包括美国、日本、欧盟和中国的基本信息。可以发现的是,在全球数百亿美元的先进陶瓷销售额中,中国销售额占比并不高,而各个先进陶瓷的最新进展的信息也比较少,只占到1-2%。根据“十三五”科技发展规划指示,未来国家将大力发展新型功能与智能材料,先进结构与复合材料、纳米材料、新型电子功能材料、高温合金等关键基础材料。另外我们还整理了一些国外部分企业、学校院所的研究现状以及未来在先进陶瓷领域的战略布局,从国外企业、研究院所的未来战略布局、研发趋势、研发方向等方面可以看出国外企业、研究院所等比较重视长期主义、极致主义、顶层设计、分工协作、整体规划、系统研究等,既关注现有市场的发展趋势、产业的生命周期、创新的技术路线,也关注技术本身的研究深度、应用宽度、发展高度,更关注未来趋势、周期、路线与技术深度、宽度、高度之间的本质和底层逻辑。
五、专利和标准情况
近几年随着贸易战的进行,知识产权的作用、意义逐步被人们所认识,而企业、行业、产业也越来越重视知识产权以及标准的问题,政府也把知识产权和标准的工作提升到了非常重要的高度。
通过Incopat网站,我们检索了近20年先进陶瓷的专利和标准情况,并做详细分析。粉体以氧化锆和氧化铝为例,近20年氧化锆和氧化铝粉体的专利申请数量分别为1246项和1816项,其中,中国的申请量排名均在第六位,从企业的申请数量排名来看,前十名没有国内企业,以MLCC和蜂窝陶瓷为例,申请趋势与先进陶瓷粉体相似,另外我们又对整体产业的专利价值度方面进行了分析,中国差距也是非常大的。
对于先进陶瓷的标准来说,中国目前只有107项标准,美国是1847项,日本132项,欧洲388项,足以看出,我国先进陶瓷的知识产权和标准方面与国外存在巨大差距。

从事实看,国内的知识产权和标准的问题不只在先进陶瓷产业存在,其他的各行各业都存在着类似的问题,那么产生这些现象的原因有哪些,我们分别对知识产权和标准的现状以及存在的问题进行了分析。
1、知识产权的现状与问题
(1)现状:专利数量多但质量差;专利综合实战人才缺乏;大部分没有知识产权布局;不考虑专利诉讼来申请专利;不懂各个国家专利法律;分不清商业机密和核心专利;为专利而专利……
(2)问题:为国外的核心专利布局提供思路;专利核心内容直接暴露出来;标准和专利关系分不清楚;只写论文不写专利;没有形成专利池;标准、专利和研发联动布局;几乎没有分不清进攻型专利和一般专利……
2、标准的现状与问题
(1)现状:大部分没有标准布局;布局事实标准和标准必要专利比较少;不清事实标准和法定标准;为了标准而标准……
(2)问题:标准布局和专利布局关系与逻辑不清楚;主导的国际标准和贸易标准比较少;标准布局没有形成战略管理;没有形成标准联盟……

六、全球新材料方面的政策
前几部分基本都讲到了先进陶瓷材料的现状和问题,这一部分我们总结了世界各国对于新材料发展颁布的一系列政策,并且从这些政策中我们总结了各国发展的模式,美国、德国、日本、韩国都针对先进陶瓷及新材料领域密集颁布了一系列政策,加大对新材料科技创新的支持力度。把科技创新立于最重要地位,加大科技研发投入,发挥企业研发主体地位,促进政产学研联盟建设,重视长期的金融支持,积极吸引和培育新材料高端人才。国外新材料的发展模式对我国先进陶瓷的发展有着重要的启示意义。
1、美国的模式:非常注重材料基金组计划战略规划;建立了比较健全的风险投资机制;建立了比较完善的法律保障机制;规划了强力的国际化产业重组机制。
2、日本的模式:非常注重长期的国家科学技术基本计划;建立了高效的产官学研合作机制;非常注重整体和系统的技术战略路线图;从各个方面和角度进行创新集群建设。
3、德国的模式:非常注重有自己特色的产业集群建设;建立并完善以核心技术和核心制造为基础的工业标准化体系;大力培育以核心技术和核心制造为基础科技型中小企业,并促进他们竞合和高质量的发展;建设赋能和完善的科技公共服务体系。
4、韩国的模式:依据本国资源匮乏、人口因素、企业现状、产业状况,非常重视国家级战略支持和投入;并促进大企业集团改革重组,发挥集中效用;鼓励“官民一体”的全员并协作的创新模式;注重以技术创新主体的企业为基础进行企业人才培养。


七、产业化能力
前面的部分基本讲到了我国先进陶瓷的宏观问题和研发能力,这部分我们总结了先进陶瓷产业化能力的差距,以一些代表性的材料产业化时间作对比,基本可以发现,我国先进陶瓷粉体的最初产业化时间就与国外本身也存在10-40年代差。

【先进陶瓷研发与产业化问题解析】
一、国内先进陶瓷产业与国外的差距
当前,国内先进陶瓷材料在各领域内的应用总体来说还与国外发达国家相比有明显的差距,特别是基础技术、应用技术和产业化方面,满足不了国民经济迅速发展的要求,国内先进陶瓷产业与国外存在一定差距,可以概括为以下四个方面:
1、市场:目前世界最先进和高附加值的先进陶瓷产品,特别是高端装备中大量的陶瓷制品仍需进口,如手机中使用的片式压电陶瓷滤波器、风力发电机陶瓷绝缘轴承等,国内各龙头企业占据市场份额较低,与国外仍有较大差距;
2、粉体与器件:现阶段国内材料的纯度、分散性、均匀性、性能稳定性等均与国外有较大差距,高质量粉体高度依赖进口;器件性能与国外存在5-30年代差;
3、知识产权和标准:国内先进陶瓷知识产权布局和标准布局都起步较晚,知识产权中整体的专利布局数量、质量与国外比有较大差距,龙头企业申请的专利数量、质量也与国外龙头相差甚远;
4、产业化能力:国内企业的高质量先进陶瓷产业化时间节点、能力及产量均落后国外企业。

二、国内先进陶瓷产业差距问题的原因
先进陶瓷产业出现这些问题的原因有很多,我们从整体角度分析了原因,包括以下几个方面:
1、顶层设计:材料属于产业而不是行业,是各个行业的基础和支撑,与各个行业都相关,而材料产业又有“三高三长”的特点,所以材料产业的利润和价值体现在延伸或者关联产业。而材料产业更重视核心技术及平台的打造,最终形成深化后续应用的竞争优势的解决方案,而不是简单的产品或者商品。所以特别需要顶层设计、整体管理、战略布局、系统规划。

2、基础研究与应用研究:由于学校的体制和企业的机制,学校基础研究的方向很多都是规划在论文影响因子高和学生能够有效毕业的领域;而企业基础研究的方向,由于投入大、周期长、见效慢,往往更重视能够二次创新形成短期效益和引进人员快速获得成功的投入,所以最后基础研究集中度很高,但深度、广度、高度、长度都远远不够。应用研究实际上包含应用平台(解决技术、产品功效关系的研发;属于应用研究深度)和应用中心(解决技术、产品、商品匹配度方面的研发;属于应用研究广度),但由于企业之间信用基础不够、护城河很难建立,竞争和保密成为主旋律,因此以竞合为基础的应用研究很难有效、高质量、可持续的进行。
3、矿产资源:我国先进陶瓷的锆矿、铝矿等矿产资源贫瘠,无大型矿产供应商,资源严重依赖进口,而对于矿产加工能力虽然很高,但深度应用十分欠缺。
4、人才结构:高中学子读大学时对材料专业热情度低,材料、化学类研究生占也比较少,且材料类研究生就业时只有少部分会选择先进制造行业,选择材料就会更少,造成人才资源严重不足。
5、薪资压力:材料类毕业生薪资普遍低于计算机、金融类、互联网等行业毕业生,不及全国毕业生平均薪资,而先进陶瓷在材料领域也不属于热门,大家兴趣更低。
6、舆论压力:材料专业被称为四大天坑专业之一,而先进陶瓷在材料领域占比本身也低,关注度只是近几年才有所提升。
7、资本青睐度:外部资本、内部资本在先进制造业的投资数量和投资金额明显较其他行业少,而材料产业就更少。
【先进陶瓷的战略思考与发展建议】
我们在前面的内容分别提到了先进陶瓷的定义、范围、发展历程、战略地位、国内外差距以及产生差距的相关原因,最后这部分我们会对之前提到的部分进行战略思考并给出未来发展的战略建议。
一、战略思考
1、成功的创新是什么
我们首先应该明白,成功的创新是什么。从逻辑上讲,我们首先需要经历材料产业体系创新,这个过程要有符合科学规律的材料产业的创新体系,并依据体系从整体对政府、协会联盟、学校院所、企业的职能、规则、资源进行顶层设计,之后联盟协会发挥战略、共享和竞合的宗旨,制定战略规划、技术路线、知识产权、标准等,通过价值研发、材料设计、知产布局、质量管理等手段,最终跨过“死亡谷”,整个过程中我们与国外竞争从研发到量产经历多个死亡谷,这些过程需要共享和竞合,需要循序快进。

2、国外新材料产业发展的相同点、不同点、结论
中国现在越来越重视新材料,大家也开始逐步认识到新材料在各行各业的支撑和基础作用,没有材料的基础,其他的核心技术也很难发展和打造。实际上世界各个国家对新材料也都十分重视,都有自己的新材料政策,这些政策也都是结合了很多自身的发展情况进行制定和不断优化的,这里,我们对国外新材料体系制定的情况总结和分析。
(1)国外新材料产业发展的相同点
(a)国外的新材料产业关注点大体相似,关注材料创新的重要性和新材料的作用,能够清晰的认识新材料的基础、支撑和核心作用,并依据其重要性进行政策制定。
(Ⅰ)材料创新对一系列技术、应用和行业的重要性;
(Ⅱ)新材料在支撑其他关键新兴技术、使能技术和重大技术中的作用;
(Ⅲ)新材料在应对重大社会经济挑战中的作用;
(Ⅳ)新材料在实现先进高价值制造中的作用;
(b)新材料的定义、范围、战略等进行关注,更加清晰的明确政策的方向和重点。
(Ⅰ)不同国家和利益相关方在“新材料”定义、用语和战略重点方向存在差异;
(Ⅱ)各个国家在新材料战略/路线图方面的创新体系及其背景;
(Ⅲ)支撑/使能技术和创新基础设施对支撑新材料创新的重要性;
(Ⅳ)政府对新材料开发团体的支持协调作用;
(Ⅴ)安全获取关键原材料(关键技术/行业的基础)的战略重要性;
(Ⅵ)新材料在应对关键工业部门的创新需求与竞争挑战中的作用。

(2)国外新材料产业发展的不同点
(a)美国的相关机构是:国防部(DoD)、能源部(DoE)、卫生研究院(NIH)、国家标准技术研究院(NIST)、国家科学基金会(NSF)、国家科学院等。主要特点是重点方向:按应用领域分类,通过性能拉动,不限定具体材料;任务部门(如NASA):目标(预算)、指标(拨款)明确具体;前端布局:防止关键材料掣肘,支持替换材料/技术等。
(b)日本的相关机构是:日本产业技术综合研究所(AIST)、日本科学技术振兴机构(JST)、日本国立材料研究所(NIMS)等。主要特点是生产体系:企业联盟(经联结构),捆绑式买卖关系;自身优势:纳米技术,强调“四大领域”的依赖性;国际合作:美国、欧盟等。
(c)德国的相关机构是:弗劳恩霍夫协会( FraunhoferSociety )、工业研究联合会(AiF)、马克斯·普朗克科学促进协会(MPG)等。主要特点是重点方向:以工业需求为导向,强调材料附加值(如经济效益);院所(非政府组织):积极参与协调合作等宏观调控;固本培元:重视传统材料的国民经济价值。
(d)欧盟的相关机构是:欧洲研究委员会、联合研究中心、研究创新总局等。主要特点是职能角色:提供研发经费,促进跨国合作;技术路线图:材料整体规划“雏形”;高度重视材料及其支撑技术。

(3)国外新材料产业发展的结论:不同国家和利益相关方在“新材料”定义、分类等描述上存在很大差异(基于工业优势等国情),尤其是优先方向的出发点几乎不同。新材料的研发协调是政府的重要职能之一;解决关键原材料(关键技术/行业的基础)供应问题并保障其安全获取是材料研发的战略作用之一。各个国家的创新体系背景(包括核心机构等)推动新材料战略/路线图的构建发展;支撑/使能技术(尤其是基础技术、材料、制造、信息通信技术)和创新基础设施是新材料的发展基础。材料创新对一系列技术应用来说都很重要,对后续产品影响巨大,新材料支撑着其他关键新兴技术、使能技术和重大技术(如英国八大技术),其发展有利于解决关键工业部门的创新需求与竞争挑战,在应对重大社会经济挑战方面发挥着关键作用,在实现先进高价值制造方面发挥着关键作用等,因此,国家需要非常重视材料产业的顶层设计。

3、国外先进陶瓷企业的战略规划
上面我们总结了国外先进陶瓷行业的相同点和不同点,那么国外企业先进陶瓷的战略规划是什么,有哪些需要我们去学习的,我们整理在了下面的表格中。分别从愿景文化、未来布局、核心竞争力、创新机制、管理机制、研发机制、平台建设、投资逻辑等角度对村田、TDK、太阳诱电、博世的战略规划进行总结。可以看出:先产业洞察、强自主创新、高研发投入、早收购并购、夯核心技术、多基础研究、专关键技术、注技术传承、造技术文化等都是这些先进陶瓷企业的共同点。

4、技术路线、情报调研、联盟协会、检测研发和测量评价、核心技术
除了在战略规划中总结的共同点之外,还有哪些方面值得我们学习,以日本为例,我们为大家讲解一下。
(1)技术路线:以日本陶瓷协会电子材料部发布的日本电子陶瓷发展路线图来看,其可以精准的将未来电子陶瓷的科学计划和技术方向布局到未来25年;日本汽车协会公开了至2050年的汽油发动机、燃料电池、汽车材料技术路线图。所以在技术路线方面我们要有长期主义、系统规划的思维。
我们不仅在技术路线的战略规划方面落后国外,技术路线衍生出的生命周期的管理我们也是比较落后,不仅体现在规划,也体现在我们生命周期的滞后性,纵观整个新材料的生命周期,国外的新材料已经远远走在了我们前面,目前我们更多的处于导入期和成长期的产品,而国外发达国家已经处于成长期和成熟期,但还有一些规律是中国新材料的生命周期是发达国家新材料生命周期的1/2~1/3。

(2)情报调研:材料的情报工作是提高研发效率、节省时间、人力、资金、确定技术发展周期、规避已有技术设计、寻找关键技术空白、避免专利侵权,同时掌握竞争对手发展情况的手段,观察国内的一些情报分析情况和国外相比,还是存在一定差距。而国外材料情报工作已经形成了体系和协作分工,很多情报调研都是由行业协会或者学会定期进行组织几百位科学家、企业家、研究员等共同来完成,所以情报的可靠性、有效性、及时性等都比较好。

(3)联盟协会:联盟协会在行业发展过程中也起到重要的作用。1976-1979年,日本政府支持富士通、日立、三菱机电、日本电气和东芝等5家半导体公司组成超大规模集成电路技术研发合作产业联盟(VLSI consortium),帮助日本半导体企业在80年代实现了技术赶超,并完成了一系列标准和专利的布局。1987年,美国政府支持下由IBM、TI、Lucent(AT&T)、Digital Semiconductor、Intel、Motorola、AMD、LSILogic、National Semiconductor、Harris Semiconductor、Rockwell、Micron Technology和HP等13个半导体公司组建半导体技术研发合作产业联盟(SEMATECH),帮助美国半导体企业重新回到了“世界第一”的竞争地位。而在中国类似的联盟协会很难形成如此竞合的模式,这些都需要值得我们去学习。例如VLSI联盟按照年份情况,为整个半导体产业的研发提供大约25-66%的资金,四年期间联盟费用共计720亿日元,通产省提供资金291亿日元,大约占到组织预算的40%,其余事业费则由参加企业平均分担。VLSI 研究协会平均每年180 亿日元的研发费用相当于五大公司每年研发投入总和的2~3倍,仅有15%~20%的研发费用分配到联合实验室中,剩下的则分发到各公司内部的独立研发机构中。采取联合研究与合作式研究相结合:促进不同公司人员交流,研发费用分配。选择通用性与基础性技术:联合实验室把研究重心集中在“共性”技术上。灵活调整联合实验室的组织形式:微细加工核心技术研究分配三个联合实验室。战略规划整体布局标准和专利:把联合研发进行了专利池的布局和标准布局,独立研究进行支撑性布局。
(4)检测研发和测量评价:人机料法环测是共同发展的,我们如果要有了世界一流的材料和器件制备技术就必须要有精准快速的检测研发和测试评价能力,检测研发、测试评价与材料技术、器件技术相互关联、相互促进,但实际上我们的检测研发和测试评价水平甚至比材料技术还有落后。
2021年上半年日本出口到中国的“科学光学仪器”总值约1784亿日元,如果按照1日元=0.0592人民币的汇率换算,中国仅2021年上半年就花费了至少106亿人民币从日本购入科学仪器,同比增长了16.7%。据统计,到2017年,诺贝尔奖自然科学获奖项目中,因发明科学仪器而直接获奖的项目占11%,而且72%的物理学奖、81%的化学奖、95%的生理学或医学奖都是借助尖端科学仪器来完成的。目前中国约73%的分析测试仪器需要进口,一些高档精密仪器领域中,进口比例更高;一些特种专用仪器则完全依赖进口。根据相关部门统计,2016至2019年间,采购的200万元以上的科学仪器中,质谱仪、X射线类仪器、光学色谱仪、光学显微镜等的国产设备比例不足1.50%,其中,3年间没有采购一台高端国产光学显微镜。据海关统计,2019年,中国仪器仪表进出口总额分别为519.93亿美元和338.38亿美元,逆差额高达181.55亿美元。截至2021年7月13日,该平台上全国各高等学校、科研院所等共计拥有141台质谱仪,其中,以美国赛默飞(Thermo)、美国安捷伦(Agilent)、日本岛津(Shimadzu)、德国布鲁克(Bruker)等品牌为主,而明确标有中国自主品牌且(或)产地为中国的质谱仪仅10台左右。
美国化学会(ACS)旗下的C&EN杂志(Chemical& Engineering News)之前曾公布了2018年度全球仪器公司TOP20排位名单。排名前5大仪器制造商曾占前一年前20家公司销售额的一半以上。比如仅赛默飞世尔科技一家就占前20名仪器销售额的23%,这些里面没有一家中国公司。
(a)赛默飞世尔科技(美国),仪器销售额63.3亿美元(1956年成立);
(b)岛津(日本), 仪器销售额21.8亿美元(1875年成立);
(c)罗氏诊断(瑞士),仪器销售额20.6亿美元(1986年成立);
(d)安捷伦科技(美国),仪器销售额20.2亿美元(1939年成立);
(e)丹纳赫(美国),仪器销售额19.4亿美元(1969年成立);
(f)布鲁克(德国),仪器销售额15.2亿美元(1960年成立);
(g)梅特勒-托利多(美国),仪器销售额15亿美元(1901年成立);
(h)沃特世(美国),仪器销售额12.1亿美元(1958年成立);
(i)珀金埃尔默(美国),仪器销售额8.89亿美元(1937年成立);
(j)伯乐Bio-Rad Laboratories(美国),仪器销售额8.71亿美元(1957年成立);
(k)Eppendorf(德国),仪器销售额8.57亿美元(1945年成立);
(l)Spectris(英国),仪器销售额7.23亿美元(1915年成立);
(m)日本电子JEOL(日本),仪器销售额6.48亿美元(1949年成立);
(n)日立高新(日本),仪器销售额6.13亿美元(1910年成立);
(o)尼康(日本),仪器销售额5.71亿美元(1917年成立);
(p)Illumina(美国),仪器销售额5.69亿美元(1998年成立);
(q)赛多利斯(德国),仪器销售额5亿美元(1870年成立);
(r)奥林巴斯(日本),仪器销售额3.57亿美元(1919年成立);
(s)Tecan(瑞士),仪器销售额3.41亿美元(1980年成立)。
截止 2020 年底,我国获得资质认定的各类检验检测机构共有48919 家,实现营业收入3585.92 亿元,向社会出具检验检测报告5.67亿份,有从业人员 141.19万人,拥有各类仪器设备808.01 万台套,全部仪器设备资产原值4118.91 亿元,检验检测机构面积9092.76 万平方米。2020 年,全行业投入研究与试验发展(R&D)经费支出总计180.56 亿元,户均36.91 万元,比去年多0.9 万;全行业仅有 5041家机构有研发投入。参与科研项目总计32589 项,户均不足1 项。多数小微型检验检测机构基本上不具备科研和创新能力,相关投入也十分不足。2020 年,全国获得高新技术企业认定的检验检测机构 3035 家,仅占全国检验检测机构总数的 6.20%。截止 2020 年末,行业共有有效发明专利37465 件,户均0.77 件,有效发明专利中境外授权专利仅 453 件。有效发明专利量占有效专利总数比重为43.09%,比 2019年下降 4.52个百分点,技术含量高的发明专利比重不高,仍然是制约行业技术创新能力提升的重要因素之一。
所以从我们的检测研发和测试评价水平来讲,我们还有很长的路要走。

(5)核心技术:新材料产业更重视核心技术,核心技术源源不断的产生核心产品、畅销商品、深度解决方案,以3M为例,2022年已经达到了51个核心技术平台,而这些技术平台不断的完善、提升、组合,使得3M的创新不断达到了新的高度,每年都会产生很多让人惊叹的商品并引导了很多新的应用。

5、先进材料的技术研究做什么?
前面讲了很多我们向国外先进企业学习哪些,学习之前我们应该需要思考,先进材料的技术研究到底是做什么,才能总结归纳出符合我国国情的先进陶瓷战略规划。整理出以下几点:重视材料的应用指标与其他指标的关联;重视材料研发与设备和工艺研发的结合;投入应用与材料研发之间关系研究很多;材料的基础技术方面聚焦和投入也很多;材料量产研发和技术放大方面研发很多;材料的稳定首先认为是应用指标的稳定;材料工艺稳定,设备参数每年适时调整。

6、拿满分的先进陶瓷材料的技术工艺
前面讲到先进陶瓷技术研究我们应该做什么,下面我们需要思考先进陶瓷技术研究应该怎么做。陶瓷材料和器件企业都是围绕着客户的设计方案,选择合适的粉体配方和制程技术制备陶瓷产品。应力、开裂以及使用寿命带来的可靠性的问题是无法避免的。材料及器件的开发是一个系统性工作,材料的开发需要结合的物化指标、功能指标和应用指标,建立材料的特性与器件性能的关联关系。对于高可靠性的陶瓷需要系统性从深入挖掘客户的需求,围绕客户的需求,建立特性仿真模型,确定材料、制程、量测形成材料和器件产品的解决方案,最终通过品质管控、生产管理优化提升产品的综合性价比优势。

7、工艺+量产是时间+实践+能力的过程
先进的技术研究在做的过程中,工艺和量产是无法跨越的阶段,是材料过程的关键和核心,是时间、经验、过程能力积累和沉淀的结果;所以新材料产业我们一定要在基础技术和通用技术的能力打造方面聚焦,在工艺和量产方面研发和资源投入也是最多。

8、材料整体的观点
进行材料研究和制备我们应该对材料有整体的一些观点:没有完美的单一材料,但有完美的复合材料;没有完美的单一技术,但有完美的组合工艺;没有完美的单一产品,但有完美的解决方案。

9、顶层设计
以顶层设计角度来看,我们应该像国外学习哪些?以日本先进陶瓷发展逻辑来看,其在发展过程中也面临和我们国家类似的诸多挑战(缺乏项目长期支持机制、研发产品与需求差异性、科研成果转化存在障碍等问题、产业人才梯队整体不足、亟待建立高品质材料数据库等),以国家战略规划和资金财政支持为手段,打造先进陶瓷产业集群和基础科学相互影响的机制,让先进陶瓷呈现出现阶段的产业化和规模化,整个过程中是一种多领域、多学科交叉协作,政产学研相互合作的机制。

10、独有的特质
最后我们进行总结和思考,成功的创新是什么,就是顺着成功者的逻辑,沿着成功者的轨迹,打造属于自己独有的特质。

二、战略建议
1、整合和打通产业链:以长三角/黄三角/珠三角为中心,整合和打通产业链,建立先进陶瓷产业链集群。
2、注重顶层设计
(1)Tassey模型产业创新体系:Tassey模型是一个创新体系的模型,这个模型很好的把实现商品化中各个技术和环节如何进行关联管理,如何进行组织策划,如何进行平台搭建,如何进行政策支持等都很好的做了解释,这个模型研究对于思想化到产品化和产品化到商品化会有深刻的理解,也能够明白大到国家,小到企业应该如何建立创新体系。

(2)科技成果转化模型:建立技术(学术研究)、产品(产学研结合)、商品(产业研发)之间的关联,形成闭环,加强科技成果转化效率。
我们在学校里搞学术研究,如果有一个技术点突破,我就可以发表论文,但是这个技术要变成产品,它的复杂度就增加了一个量级。产品不是一个技术,是多个或者所有技术的集合,并且所有指标都符合要求,这才能变成产品。只有当所有指标都能够满足要求的同时,还具备市场竞争力或者竞争优势,符合竞争力模型的时候,它才能形成商品。但是往往我们在做科技成果转化的时候,只看中了一个技术或者少数技术突破了。2019年我们曾经参与了科技成果的一个统计,如果按照注册的科技成果的来计算,中国只有6%的左右科技成果转化率,而美国这个数字是50.4%。为什么会出现这个问题?是因为很多人在把技术转变成产品和商品的过程中,没有把逻辑和模式想明白,总是觉得我们有一个技术突破就可以万事大吉只欠东风了,实际上不是,往往技术本身才是东风,大部分商品的成功都是跟技术无关的。

(3)新材料产业的整体逻辑:正确的新材料产业的逻辑有助于推动新材料产业体系快速发展。详细了解可参考《新材料产业发展之我见》系列文章。

3、注重联盟协会的作用
联盟和协会应协助政府制定产业政策,包括法律、标准、指南,为企业和行业提供信息、咨询、培训、服务,协助企业制定修订国际、国家、行业、专业标准,提供宣传和展示行业、企业、产品和技术等,以竞合、共享、国家战略为宗旨,输出网站、期刊、书籍、展会、学术会、数据库,行业产业报告、技术报告和战略报告,行业认定的专利事务所和咨询单位等。

4、注重基于材料的商业模式
每种材料都有其对应的商业模式,演变逻辑依次为产业先见之争、核心能力之争、市场地位之争。产业先见之争意味着企业应该从输出(构想)未来产业(市场定位)出发,以全新的方式设定(参与)市场规则,寻找企业发展的根本答案;核心能力之争是战略理论关注的中间阶段,本阶段要依据核心挑战定位评价现有能力的情况,并预测未来能力打造并形成方案;市场地位之争是战略理论关注的最后阶段,本阶段要依据核心目标定期评价现有商品竞争力情况,并预测未来竞争格局并形成预案。另外,还需要注意倾听客户的声音,替客户寻求最佳的材料解决方案,将市场的语言转化为研发的语言。
5、注重检测研发与测量评价
只有建立符合商业逻辑、成果转化、产品需求、技术性能的检测研发、测量评价的流程、方法、数据库和平台,才能将陶瓷材料的研究通过陶瓷器件和材料基本性能的研究,确定陶瓷关键的参数的影响因素和关联性,建立材料、器件和性能、量测的数据库,不断积累和深化数据库的容量和有效性,在数据库的基础上,建立仿真模拟的数据模型,不断优化材料和制程工艺的方案,最终满足客户的需求、市场的趋势、未来的发展。
6、注重基础研究的价值
多元溢出效应也就是基础研究和应用研究投入超过一个产品的生命周期所带来的价值是大于投入的16.9倍以上。这个多元溢出效应有两个条件:一个是持续投入,一个是超过产品的生命周期。但中国大部分企业很难长期进行基础研究和应用研究的投入,所以也很难得到多元溢出效应,很多企业都希望2-3年、3-5年就能够回收成本或者获得利润,但实际上大自然的规律永远都在那里,就是功到自然成,所以我们总是想看得很多国外的大企业获得了巨大的利润,但往往忽视了他们巨大的投入,所以技术的价值很难进行有效的评价,如果一定要有效的进行评价,那么就要按照产品生命周期去进行评价才有意义。所以我一直说中国现在很难有从0-1的创新,几乎还是从0.1-1以后的创新,如果我们想完成从0-1的创新,那么我们必须要完成多元溢出效应的全产品周期的研发投入才有可能性。

7、注重整体质量管理
(1)建立健全国家质量基础设施。国家质量基础设施(National Quality Infrastructure,简称NQI)是国家经济发展的基础,是由计量、标准、合格评定(包括认证认可、检验检测)组成的体系,既包括法律法规体系、管理体系等“软件”,也包括检验检测仪器设备、实验室等“硬件”,是一个具有战略性、系统性、复杂性、技术性、服务性等多重属性的体系。在我国经济高质量发展时期,NQI既是推进质量强国战略的技术支撑,也是确保质量和民生改善的基石。在国家质量基础设施(NQI)体系建设中,计量、标准和合格评定(主要包括认证、检验和试验)形成完整的技术链条,构成质量保证体系:测量是标准和合格评定的基础;标准是合格评定的基础,是测量的重要价值;合格评定(认可、检验和试验)是提高测量可追溯性和标准实施水平的重要手段。

(2)建立以人机料法环测全质量稳定的材料产业质量体系:人机料法环测全质量的稳定才是真正的稳定,以应用指标稳定为最终的目标和目的,材料分物化指标、功能指标和应用指标,要多做物化指标和功能指标与应用指标关联的研究,才能找到应用最好的材料。

8、注重标准+知产+研发布局的联动
研发、标准和专利之间是紧密相连,密不可分。技术创新是基础、专利是保护手段、标准是应用推广工具,如果想做好标准布局、专利布局一定要形成三者联动的机制,但怎么联动?如何联动?什么样的原则?如何更有效果?实际上就是门实战课程,我们进行这方面的工作越多,越觉得有很多工作要做,很多工作都没有做好,越发觉这个过程需要有大量的背景知识、认知水平、实战经验和技术思维。三者联动最终才能达到企业策略: 专利标准国际化,国家策略: 专利标准战略化的目标,而也才能真正的做到成果(技术)专利化、专利标准化、标准垄断化(市场化)。企业最根本的出路在于自主创新,打破核心技术受制于人的境遇。随着中国企业“走出去”的步伐加速,越来越多的中国企业通过高价值专利储备保护自身利益,在专利壁垒中变被动为主动。

9、注重情报调研与规划策划(情报调研、规划策划、技术路线、市场规则)
10、注重技术创新(符合实际的创新模式、依据Tassey模型的底层逻辑、价值研发体系、核心技术及平台、量产研发和技术放大、技术的本质是一种信仰)
(1) 符合实际的创新模式:新材料产业的技术创新有四大模式,分别是产学研合作型、企业联盟型、政府主导型、平台共享型,国家需要根据这四大创新模式切实搭建新材料产业的生态圈。

(2)依据Tassey模型的底层逻辑:新材料企业应该依据Tassey模型的底层逻辑建立属于自己的研发体系的底层逻辑,这个底层逻辑的模型主要说明:技术流、人才流、项目流、支撑流之间的关系与运转逻辑,实现正确的方向、统一的思想、过程的能力,最终形成满足客户需求、市场趋势、未来发展快速深化其竞争优势的解决方案。

(3)价值研发体系:是顺着成功者的逻辑,沿着成功者的轨迹,打造的符合Tassey模型的一套新材料产业的研发体系,还是比较完善和系统的,整体可以参考《写给国瓷技术创新平台》的价值研发系列。那么以推广和评价为例简单介绍一下,推广和评价是非常难的一件事情,我们一般问题解决过程都是先发现问题、解决问题和验证问题,实际上按照价值研发推广和评价就可以分为四个部分:评价、推广、再分析和更新。评价就是要确定定位、目标、原则和标准去发现问题或者是找出差距。而推广就是通过建立流程、机制、目标等对价值研发体系有效的复制、结合和再造。再分析就是进行评价、推广的过程中对整体实施过程进行战略复盘,使用方法三原则找出差异和价值的地方。更新就是依据战略进行提升价值研发系统的过程能力和组织赋能的螺旋上升的过程。

(4)核心技术逻辑:很多企业一直把核心产品(拳头产品,深度解决方案和畅销商品)和核心技术进行混淆,所以并不能源源不断推陈出新。所有的核心产品都有生命周期,随着竞争力下降,核心产品慢慢的都会变成普通品,最后变成边缘产品或者淘汰产品。而核心技术则不同,他是有非常长的或者永久的生命力,因为通过你不停的进行核心技术的打造,并通过多个核心技术的组合,就会源源不断的产生出拳头产品,深度解决方案和畅销商品,而通过这些核心产品产生利润获得效益,而核心技术本身不产生直接利润只产生价值,即使有技术转移带来的效益也是变相的一种核心产品。而对于核心技术或核心技术平台的打造才是一个企业非常关键的东西,比商品还要来的重要的多,因为每一个产品、商品和解决方案其实都是由多个核心技术组合而产生的,可以有1种核心技术,也可能10种,当你所使用你自己的核心技术越多,这个产品一旦变成商品,它就越难被替代,就好比我们经常说的把公司的技术基因写到了产品里,但也并不是核心技术用的越多越好,因为变成商品,技术仅仅是一方面,成本、质量和交期也都很重要。

(5)核心技术清单:核心技术清单是核心技术能力的具体展现形式,这是国瓷材料部分先进陶瓷材料的核心技术,是一个不断完善和迭代的数据库,每年进行更新,仅供参考。

(6)量产研发与放大:技术放大是基础,但更是量产研发的本质和根本;精益量产是实现,但更是客户需求的体现和验证;系统支持虽然是补短板,但也是加速器和催化剂。我们把量产研发和技术放大建立逻辑会分为4个部分:放大阶段和基础,放大思想和原则,放大原理和准则,放大方法和实施。按照作用和产生的价值进行划分是:10%、30%、40%、20%。


(7)技术的本质是一种信仰:技术的本质是一种信仰,它与产品、教育、科学、市场和生命都有非常多的关联和交叉点,它们之间也是相关作用,相互促进,甚至相互进化,技术既能带来新的生命体,而本身也是生命体,未来技术一定会在合适的时间和空间人类化,那将是另外一维世界的存在,而我们所有的创新人员要明白以上他们之间的关系,并运用好他们之间的交汇点,更多的创造对于这个社会有价值的东西,而我们需要从自身做起,需要有战略思维。技术与生命和信仰始终关联;技术与科学形成共同体相互作用;技术与产品和市场相互体现;技术根源于教育的传承和进化;技术路线是战略规划的重要输入;技术分基础、通用、标准和专利;科学的交叉点就是技术的迸发点。

11、注重材料发展规律
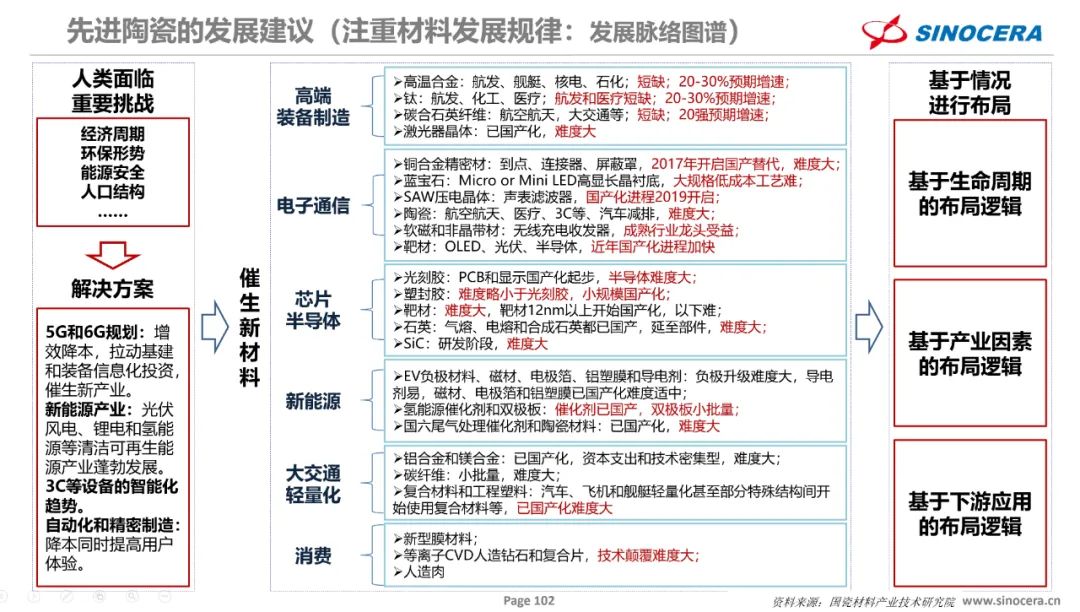
(1)发展脉络图谱:现阶段,人类社会发展正面临经济下行周期、环保形势、能源安全、人口结构哑铃化等诸多挑战,各行各业也已提供独具特色的解决方案,从而催生出新材料,也进一步体现新材料的重要性。同时,新材料的布局也应该基于生命周期、产业因素、下游应用的布局逻辑。

(2)产业发展机遇:随着世界科技革命和产业变革的不断进步,新材料应用范围正在进一步拓展,其战略价值和重要意义将更加凸显,新材料产业在我国制造业“十四五”时期的地位将进一步提升,抓住机遇,推动新材料产业整体迈入以中高端应用、高附加值为主的发展阶段,充分发挥新材料应用的战略价值。

(3)基于产业因素和应用的布局:战略思考部分我们已经提到材料的生命周期,这里不再赘述。基于产业因素的布局逻辑应以技术创新、消费升级、进口替代和政策推动为重点,需要明确的是技术创新是新材料产业发展的核心驱动力,进口替代应重点关注性价比与市场开拓能力,消费升级的核心是技术创新与市场开拓并重,政策推动应立足产业基础、把握政策节奏。基于下游应用的布局逻辑,我们将新材料分为六大应用,分别是节能环保材料、电子信息材料、生物医疗材料、高端装备材料、新能源其他材料、新能源汽车材料,其中,节能环保材料应关注性价比及传统替代空间,电子信息材料应关注下游市场及技术趋势,生物医疗材料应关注医疗行业特殊体制及渠道,高端装备材料需关注与产业巨头的竞争合作关系,新能源其他材料需关注政策走势和市场趋势,新能源汽车材料需找准技术路线准确“站队”。

(4)材料摩尔定律:也叫材料发展规律预测,材料发展过程也遵循一定的大自然的规律,人类发展、科技发展、经济发展、材料发展等都有非常强的规律可以遵循,而这些规律能够进行预测和关联,将为创新管理、战略规划、技术路线、市场驱动等做好支持。

免责声明:本网站所转载的文字、图片与视频资料版权归原创作者所有,如果涉及侵权,请第一时间联系本网删除。
官方微信
《腐蚀与防护网电子期刊》征订启事
- 投稿联系:编辑部
- 电话:010-62316606-806
- 邮箱:fsfhzy666@163.com
- 腐蚀与防护网官方QQ群:140808414

















































