报告综述:
万亿新材料浩如星辰大海,乘风破浪直面历史机遇
新材料的诞生往往伴随经济结构的调整,尤其是信息技术进步和工业升级 将加速新材料发展。我国已出台相关产业规划,并成立总规模上千亿的产 业基金(17 年)。17 年我国新材料产业销售规模达 3.1 万亿,11-17 年复 合增速 25%。“经济变革+政策鼓励+资本加持”,我国新材料产业迎历史机 遇;但在关键原料/装备/软控/工艺数据等方面和国外仍有差距。
新材料产业:技术新、工艺新、应用新
我们定义新材料是处于导入期或者成长期、基于新工艺技术而生产出具有 高壁垒和难替代的优异性能或者特殊性能的材料。新材料的“新”,可理解 为技术新、工艺新、应用新;我们认为,新材料产业具有品种众多、产研 周期长、专业认知门槛高和投资风险大等特征。新材料的诞生往往伴随经 济结构的调整,信息技术的进步和工业领域的升级对材料种类和性能的要 求不断提升;世界主要经济体都在不遗余力支持新材料产业的发展。
经济变革+政策鼓励+资本加持,我国新材料产业迎历史机遇
经济结构转型同样加速了我国新材料产业发展,“十三五规划”和“新材料 产业发展指南”等政策陆续出台;2015-2018 成立了多支新材料产业基金、总规模超过千亿元;17 年行业投资规模已超过千亿,13-17 年复合增速近 50%,投资案例多集中在成熟期和扩张期。2017 年我国新材料产业规模达到 3.1 万亿,11-17 年复合增速 25%,较世界平均水平高出 15pct,已形成 产业集群发展模式。“经济变革+政策鼓励+资本加持”,我国新材料产业正迎来历史发展机遇。但跟先进国家相比,我国新材料产业在关键材料、核心装备和数据积累等方面仍有差距,需要正视。
从时间和空间维度,筛选新材料细分赛道
从空间角度,我们关注新材料诞生的产业、提供的何种性能,这将决定此类新材料未来的空间和壁垒。我国新材料投资机遇既包括转型升级和新技 术新应用,也包括产业转移和传统制造业关键材料的国产替代。我们认为 军工/大交通、新能源、节能环保、TMT 和生物医药领域正成为新材料的主 要诞生地。从时间维度,鉴于新材料认知壁垒高,为降低投资风险,多数 实际投资更倾向于有一定销售规模、居成长或成熟期的项目;实操中新材 料投资是门“艺术”,对技术工艺成熟度及产业化导入进度的判断是关键, 我们试图总结了部分国产材料的原料/装备/软控/工艺数据等产研进展。
报告摘要:
新材料“资质”通鉴分析?——技术新、工艺新、应用新
新材料是处于导入或成长期,高壁垒、难替代的特殊性能材料
新材料的定义:
我们认为新材料是“处于导入期或者成长期或者成熟期的应用产业中;并且基于新工艺技术 而生产出具有高壁垒和难替代的优异性能或者特殊性能的材料;盈利能力优于多数材料, 能充分体现材料的高附加值”。
1) 高壁垒:我们认为由配方、专用装备、和配套工艺形成难复制的材料生产体系;行业中具备生产能力的企业屈指可数。
2) 新属性:新属性我们认为是采纳新技术工艺从而形成优异性能或者特殊性能而满足产业新需求(可能是原有需求的升级或者衍生出的全新需求)。
3) 难替代性:材料的高性价比或者特性难被其他材料替代;材料生产的工艺短期内难以突破更新换代。
对于新材料,我们认为首先需要避免 2 个认知误区:
1) 并非所有与新兴产业相关的材料都是新材料,例如新能源汽车用的磁材多数是成熟产品;也不是传统产业中就不会诞生出新材料,例如人造金刚石中 CVD 生产的大克拉 钻石和复合材料。
2) 新材料具有时效性:很难有经久不衰而无法被替代的“永久新材料”,人类追求低成本 高生活品质的脚步不会停止,工业的进化不会停止,材料的更替就不会停止。
我们对新材料的理解:
1) 无所谓应用于传统或新兴行业中,高壁垒难替代就是“新”材料。
2) “新”除了性更为优越或独特外,也代表了生机。因此我们认为新材料所处行业的景气 周期要处于导入期、成长期或成熟期。新材料的消亡也可能是因为某种需求的更替导 致某个产业消亡而非产品自身淘汰所致。
新材料的分类:
新材料可以从结构组成、功能和应用领域等多种不同角度分类,不同的分类之间相互交叉
和融合。并且有意思的是化工领域的新材料多于金属新材料,我们认为这与化工产品和性
能的多样性优于金属产品相关。基于上述分类标准,可以将新材料的“新”定义为三个方向:
技术新:该类材料在成分、结构或性能上具备独特的属性,如超导、纳米材料等;
工艺新:该类材料通过改进制备方法达到特定的性能,如采用 CVD 法可制备出大面 积石墨烯薄膜;
应用新:主要指新兴产业的材料应用,如已有金属或高分子材料用作 3D 打印耗材。


新材料产业具有周期长、品种多等特征,认知门槛高、风险大
新材料属于平台型应用科学,新材料产业链包括从上游的原材料、生产设备、材料制备工 艺到下游的新材料应用,处于产业链的中间环节。
相比于其他新兴产业,新材料产业有其特定的产业特征:
材料导入周期长,前期投入高。从“材料开发-产业化-客户送样测试-小试-量产”等环节, 通常需要 10-20 年的时间。长研发和试生产周期一般都给新材料企业带来较高的摊销和财 务成本;如果产品市场拓展较慢,企业空有高毛利但很难产生净利润。部分材料也将面临 大资本投入的瓶颈,如半导体材料领域。
高壁垒,客户测试和导入门槛高。半导体、军工、医药等产业材料,通常需要较长时间的 客户测试。例如军工材料通常需要取得军工资质、且需参与型号预研等,且产品何时放量 时间也不确定,进入壁垒高。对于半导体、显示等高端应用,材料的性能对产品性能的影 响很关键,客户不会轻易改变材料供应商,在材料测试的选择上也是非常谨慎;而且测试 周期通常在 3-5 年。医用材料同样需要长期的临床验证和医疗资质认证。且有些材料的推 广应用,需要配合应用场景体系或者其他响应的改进,这又某种程度上延迟了材料的产业 化进程。
新材料品种多且分散。新材料十三五规划就新材料提出了重点发展战略性先进电子材料, 战略性先进电子材料,先进结构与复合材料,纳米材料与器件,重点基础材料技术提升与 产业升级和材料基因工程关键技术与支撑平台与材料人才队伍建设。规划中还具体就这 7 个方面提出了42 个重点发展方向和约 157 个发展的子方向。涵盖了生物、铁路、航运、 军工、化工、环保和人才培养等各个行业。
新材料投资认知门槛高、风险大。对于新材料领域投资来说,相较其他领域所要求的知识 结构有所不一样,认知门槛比较高、回报周期长、投资风险大,“爆款”回报的项目也没 有互联网等其他行业多。风险方面,包括创业团队和投资人对于产品和技术的产业化过程 与时间过于乐观、一种技术路线对于另一种技术路线的颠覆等等。
新兴产业诞生和材料休戚相关
材料是工业之母,新材料的诞生与经济结构的调整休戚相关,工业、通信和消费等诸多产 业的进步都无法脱离材料的进步。中国和美国作为全球重要的经济体,2018 年 GDP 合计 占到了全球的约 40%。根据美国和中国资本市场分板块市值占比变化,我们发现自 2007 年信息技术的占比持续上升,而工业和原材料领域占比则维持稳定。

经济结构的调整催生新材料需求在不断衍变。我们认为传统工业需求相关的金属材料景气 周期近尾声;未来与电子信息化相关的新材料将顺势崛起。从材料成分来看,陶瓷材料、 合金材料和复合材料正在诸多领域被广泛研究应用。全球主要经济体都在积极支持新材料 发展,我们发现重点方向多有重合,主要聚焦于电子通讯(半导体、显示等方向)、交通(汽车轻量化等方向)、能源(新能源汽车、燃料电池等方向)和医疗(仿生等方向)。针 对这些战略方向,新材料的创新速度越来越快,逐渐向高性能、多功能、复合、智能和低 成本化方向发展,学科间的交叉越来越复杂。

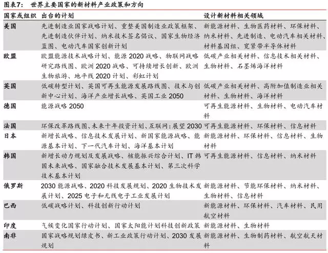
各国积极推动新材料产业发展
新材料的发展也受到世界工业强国的重视,针对各国国情和产业发展特点,纷纷推出新材 料发展战略和鼓励政策,并启动材料基础设施建设等项目。我国也陆续出台了一系列政策 和支持方案。


我国新材料产业现状?——转型升级+政策鼓励+资本加持
2010-2017 年我国新材料复合增速约 25%
2010-2017年我国新材料产业复合增速 25%。根据中国新材料产业发展报告,2017 年我 国新材料产业销售规模已达 3.1 万亿元,2011-2017 年复合增速约 25%。工信部指出,该 增速较世界平均水平高出 15 个百分点。
我国新材料产业已形成产业集群发展模式。我国的新材料产业已形成集群式的发展模式, 基本形成了以环渤海、长三角、珠三角为轴心,东北、中西部特色突出的产业集群分布, 各区域材料产业的发展和空间分布都各有优势、各具特点。
经济结构转型升级催生我国新材料产业发展
我国材料产业面临产业转型升级新契机。材料产业本身历史悠久,根据我国的经济结构转 变,国内新材料开始从基建和工业相关的工业材料转向 TMT 相关的高科材料。
我们认为始于 2000 年的重工业和地产基建主导的经济周期趋于尾声,基本金属量价双升 和规模材料的黄金周期结束。2016 年之后,信息传输、软件和信息技术等领域的发展推 动了工业互联网的发展,进而提升生产效率,稳定工业对于经济的贡献。2018 年中央经 济工作会议针对未来的工作任务,提出要加大制造业技术改造和设备更新,加快5G 商用 步伐,加强人工智能、工业互联网、物联网等新型基础设施建设;我们认为在技术和政策 导向的多重推动下,科技主导的新基建周期正在逐渐兴起。
1) 重工业阶段,材料经历了诸如玻纤、电解铝、特钢、超硬材料等从低附加值建材到高 附加值工业材,从净进口到净出口,诸多牌号从无到有;更主要的是随着诸多材料从 新材料逐步变为传统材料,产品价格随着规模变大和国产化替代完成也经历了高潮到 低谷。
2) 经济转型升级阶段,增速换挡回落,新产业加快孕育,新需求新动力正在突破。信息 技术、航空航天、新能源、节能环保等战略性新兴产业的发展以及国民经济重大工程 建设对材料提出了更高要求。尤其是国内军工、芯片、5G 等产业的崛起,以及汽车、 3C 等关键零部件和材料国产替代的趋势,都将催生材料企业转向集研发、设计、产 业化等综合能力发展。
“十三五”规划和《新材料产业发展指南》明确新材料产业重点发展方向。新材料作为先 导产业,是中国经济转型升级的基础。“十三五”规划也明确了新材料发展的重点方向, 涵盖新型无机非金属材料、特种金属功能材料、先进高分子材料、高性能复合材料、高端 金属结构材料、前沿新材料等 6 大类 20 多项子类,并对每个品类提出具体要求。《新材料 产业发展指南》同样明确了重点鼓励的三大方向:1)先进基础材料:先进钢铁、先进有 色金属、先进石化、先进轻工、先进建材、先进纺织;2)关键战略材料:高端装备用特 种合金、高性能分离薄膜、高性能纤维及复合材料、新能源料、新一代生物医用材料、电 子陶瓷、先进半导体、稀土等;3)前沿新材料:石墨烯、3D 打印、超导、智能仿生材料 等。


千亿级新材料产业基金投资如火如荼
2015-2018 我国成立多个新材料产业基金。在政府支持与市场驱动的双重助力下,新材料 领域的创业和投资也方兴未艾。2015-2018 我国成立了多支新材料产业基金,目标规模超 千亿。
2013-2017新材料投资额年均增速将近 50%,多集中在项目成熟期、扩张期。在政策指 引下,新材料领域投资规模大幅增长,行业投资额从 2013 年的 17.5 亿元人民币,增长至 2017 年的 125.7 亿元人民币,5 年增长 6 倍多,年均增长率达到 48.4%;投资数量也从 2013 年的 72 起提高至 129 起。2018 年受到资本市场降温影响,新材料领域投资案例和 金额双双下滑。但新材料投资的热度仍不减。
1) 从项目成熟度看,由于新材料领域风险较大,社会资本投资较为谨慎。从投资案例数 来看,2013-2018H1,新材料产业投资阶段主要分布在成熟期、扩张期,占比分别达 到 45.6%、39.2%,合计占比约 84.8%;而种子期、初创期累计分别为 19 起、64 起, 合计占比不到两成。新材料产业投资轮次主要分布在 A 轮、B 轮、新三板定增。
2) 从地域分布看,江苏以 122 起新材料投资事件领先,其次是广东 73 起投资事件,二 地合计占比超过三分之一。
3) 从单笔投资额看,单笔投资额相对集中在 1000-3000 万元和 1000 万元以下两个区间, 占比分别为 30.9%、26.5%;从获投企业的累计获投金额分布看,累计或投金额在1000-5000万元企业最多,占比接近四成,1000 万元以下占比也超过 20%。
我国新材料产业和国际先进水平仍有一定差距
海外新材料企业发展成熟,久经考验
(新)材料公司发展是循序渐进的过程。通过分析海外典型材料企业的发展历程,发现材 料的发展无法一蹴而就,研发积累、装备与工艺的摸索、磨合缺一不可。多数材料龙头企 业具备百年历史,在成熟期逐渐分化出平台化和专业化两种类型,且行业集中度不断提升。
工艺、装备和软控不可割裂。新材料企业必须对材料、专用设备、工艺和实现生产过程精 准操作的软控都要有深刻的系统性认知才可能顺利实现工程化和产业化转换,实现从研发、 到“小试-中试-小批量-规模生产”的完整流程。最典型的案例是半导体大硅片长晶炉对于 电场、热场、软控、专用装备和长晶工艺都要有系统性的掌控才可能实现真正意义上的国 产化替代。
团队基因很重要。团队的研发基因至关重要,核心人员需具备长时间研发、生产以及装备、 设计经验,并曾经在产业知名企业中身处要职,才可能实现一定程度上的产品工程化和产 业化。如果拟进入认证壁垒高的产业,团队如果有产业巨头参股或者有被产业巨头充分认 证将更加受益。
不能排斥并购形成的科研力量。研究海外材料公司,我们发现平台型公司、规模大、产品 线复杂,科研营收占比相对较低,但研发支出绝对值仍然值得关注;此外通过并购整合吸 收不同科研成果,依旧能保持强劲的科技产出,半导体企业就是最为典型的案例。
我国新材料产业仍存在一定发展空间
我国新材料产业尽管取得长足进步,但同时也应该清醒看到,同世界先进国家相比,我国 新材料产业无论从关键材料、创新能力、政策支持等方面还存在较大差距。
关键材料保障能力不足,约1/3 完全依赖进口。目前尽管拥有自主知识产权的新材料品种 大幅增加,但高端产品缺乏国际竞争力,一些高附加值新材料还需依赖进口。根据《中国 新材料产业发展报告》,2015 年在新能源、电子信息、航空航天、船舶、汽车铁路、节能 环保等重要领域的关键材料,仅有 14%可实现完全自给,多为技术含量较低的品种;有 54%的材料国内可以生产,但产量、性能、质量不能完全满足国内需求;剩余约1/3 完全 依赖进口,我们预计这几年材料国产自给率有所提高。
政策环境不能完全适应产业发展需要。1)我国新材料产业独立主体地位不明确,材料开 发往往是被动应对重大工程提出的需求,分散在各应用领域,材料的共性、通用性被忽略; 2)新材料技术含量高,研发、生产和推广需要大量资金投入,风险相对较大,我国财税 政策引导作用有待进一步加强。
新材料自主创新能力薄弱。1)过多依赖成套设备技术引进但不能有效消化吸收;2)大型 材料企业创新动力不足,研发投入少、产学研相互脱节,存在新材料推广应用困难等问题; 3)新材料制造技术落后,材料制造工艺不尽合理,生产能耗高、资源利用率低、产品跟 踪仿制多,部分存在二次污染。
如何选择新材料细分产业?——从空间和时间维度
空间维度:按照下游需求分,空间大、增速快
对于新材料,我们关注和研究的是产业弹性带来的投资机遇,而产业弹性的大小则取决于 下游需求是否足够迫切以及足够广阔,因为从产业规模到材料需求规模呈现的是漏斗规则。 因此新材料的发展有些可以长大,有些注定只能是小而美。
自上而下筛选行业规模可观、增速较快的子行业
我们筛选了 18 年 GDP 占比较大、增速较快,且跟材料相关的制造业和信息传输、计算机 服务和软件业。下游需求空间决定了材料的需求空间,我们可参考各子行业规模和增速进 行材料方向的判断。
从刚需角度,我们选按照下游发展需求选取了国家重点支持并处于快速发展阶段的几大类 材料,分别是国防军工/交通航空、新能源、节能环保、电子信息和生物医药五大类,并对 产业链所需关键材料进行梳理。
新材料方向选择:有望形成规模应用 or 小而美
1. 材料国产替代为国内企业创造发展空间 半导体、显示等下游需求向国内转移,带动国内材料企业需求。CSIA 数据,2015-2017 国内半导体销售额维持 20%左右增速并逐步成为常态,《中国制造 2025》提出 2020-2025 国内集成电路产业规模复合增速达 20%。根据 SEMI 数据,2017 年我国半导体材料如高 纯气体、光刻胶、高纯金属等材料的国产化率不到10%;我国在半导体靶材、石英(器件)、 掩膜板材料、清洗液、抛光垫等材料都有所突破,开始切入国内外主流芯片客户。
汽车、轨道交通、消费电子等领域部分关键材料,已启动国产替代的进程。用于传统汽车 发动机和变速箱的粉末冶金复杂结构件,早期以德国吉凯恩、日本住友等企业供应为主, 现在国内东睦股份等已切入主流车企供应链;用于高端手机等领域的高导高频铜板带,早 期以德国威兰德等企业供应为主,当前国内博威合金等已突破关键技术实现量产;用于 LED 的蓝宝石衬底,早期以俄罗斯等企业为主,当前国内天通股份等不断突破长晶尺寸降 低成本已跃居市场份额第一;国六标准实施在即,陶瓷载体和催化剂材料之前以欧美供应 为主,现在国内贵研铂业等已成功进入国内车企占据一席之地。
2. 转型升级和新技术新应用为国内材料企业带来新机遇
国防军工、航空航天等催生国内高端材料研发应用,军转民拓宽企业发展空间。近年国内 军工和航空航天等产业快速发展, 加速了一批新材料的研发和应用,包括高温合金、钛 合金、碳纤维、3D 打印、隐身涂料、碳化硅等材料的发展,从相关上市公司 2017H2-2018H1 公告中可看到订单明显增加。但用于国防军工、航空航天的材料虽然盈利水平高,但市场 空间相对有限。从海外材料企业的发展历程看,早期以军工和国防起家的企业如 ATI、霍 尼韦尔等企业,凭借高端下游应用材料的技术和研发优势,逐步拓展到民用市场。 下游应用的创新和升级,以及新材料技术的开发,为国内企业创造新机遇。包括两种类型: 1)下游应用创新和升级催生新材料更新换代,例如新能源汽车对锂电池续航能力的要求, 催生了电池材料从铅酸体系、到磷酸铁锂电体系、到镍钴锰三元体系、到以后可能发展的 固态电池体系的不断更新升级。2)同种材料应用于新的领域,例如传统的钕铁硼磁材用 于传统汽车、家电、消费电子、能源等领域,新能源汽车驱动电机,为磁材的应用带来强 劲驱动;无线充电、大数据、汽车电子给软磁材料带来新的应用市场;又如随着大功率风 电的装机比例逐步提升,碳纤维材料因其性能优势开始逐步替代传统的玻璃纤维。
3. 小而美的新材料方向,高壁垒铸就高盈利水平
声表滤波器用压电晶体、超导材料和大轨交减重的复合材料我们认为都是技术含量高且认 证复杂的小品种新材料。
国内已开始国产化的新材料品种梳理
综上,根据上市公司的新材料业务的梳理以及前述各国产业政策扶持方向和我国“十三五” 新材料规划和指南,我们针对科技新基建国内新材料已经开始国产化的重点品种进行了梳 理如下图所示。

时间维度:新材料企业生命周期维度长,根据所处阶段选择投资策略
以发展阶段和规模判断新材料所处周期、选取投资策略
技术的革新和经济发展越来越依赖新材料的进步。但是从新材料的最初发现到最终工业化 应用一般需要 10-20 年的时间。针对新材料的技术成熟度和应用情况,我们将新材料产品 生命周期分成四个阶段,即导入期、成长期、成熟期和衰退期。我们根据新材料细分领域 的发展现状和产业规模,将新材料的主要品种进行了归类,并针对不同阶段的新材料企业, 阐述我们的观点和投资策略。
1)初创导入期活着最重要:高风险与高收益的权衡,创业团队基因很重要
导入期新材料企业,前期生产技术、市场推广等限制较多,前期投入大,企业无法快速盈 利,产业生态脆弱,投资的风险较大。
我们建议重点关注具备以下特点的公司:1)成功研制出创新型新材料,国内某些前沿新 材料发展与世界处于同步水平甚至领先的地位,典型材料包括石墨烯、超材料等;但此类 企业同时也存在产品被替代、技术研发或产业化失败等高风险。2)技术研发实力和背景 雄厚。具备过硬的研发创新能力,重点判断团队是否有核心技术和将技术进行工程化和产 业化转化的能力、关键设备是否具备国产化生产的可能。是否可以凭借其核心技术不断进 行产业研发和性能优化,稳定生产工艺、降低生产成本以取得先发优势,享受行业高成长 带来的超额利润。3)符合国家政策鼓励扶持方向。符合该类条件的企业将充分享受国家 政策红利带来的发展动力,如节能环保材料、军转民高端材料等。
2)成长期:质量为先,抢占行业领先地位
处于成长期领域的公司,技术和市场已经找到突破口,进入跑马圈地的阶段;但同时由于 技术突破导致的门槛逐渐降低也面临着竞争加剧,产品收益率降低等风险,典型成长期材 料如钛合金、半导体材料等。 针对成长期的特点,我们建议重点关注产品质量卓越且具备维持行业领先地位能力的企业。 成长期的企业一般都能保持高增长,尽管新进入者不断增加,但由于市场需求的快速扩大, 整个市场仍处于供不应求的局面;当材料细分行业从成长期开始逐渐进入成熟期,产能开 始出现过剩,竞争加剧。则高质量、低成本、客户资源稳定的企业才可维持其成长。因此 在成长期能够不断提高产品质量并保持并扩大市场占有率的公司更具投资潜力。
3)成熟期:积极转型、具备外延或内生增长动力
成熟期产品销售增速放缓,企业竞争加剧,如稀土功能材料、锂电池材料等。针对成熟期 的特点,我们建议重点关注满足以下条件的公司:1)横向延伸:多线拓展业务。对于成 熟期的企业,通过开发关联材料品种,实现原材料一站式供给,可增加收益品类。2)纵 向延伸:产业链整合。对于行业内具有资源和市场优势的龙头企业,通过兼并或合资等方 式收购上游原材料或下游应用端企业,可降低成本、完善产业链布局。3)积极转型:推 动技术升级。新材料在最开始应用阶段多用于高端市场;随着技术成熟成本降低,其应用 领域不断向工业、民用市场转移,为企业带来新的成长空间,如军用防腐涂料在大型桥梁 上的应用。
……
代表性材料方向?——高成长、高壁垒、高景气
先进陶瓷:市场空间大、技术壁垒高,细分品种有望实现进口替代
陶瓷制品分为传统陶瓷与先进陶瓷两大类,其中先进陶瓷通常指的是采用高纯度、超细人 工合成或精选的无机化合物为原料,具有精确的化学组成以及优异特性的陶瓷。相比传统 陶瓷,先进陶瓷在原料、工艺、性能等方面要求更为苛刻。先进陶瓷按其特性和用途可分 为结构陶瓷与功能陶瓷两大类,2018 年国内功能陶瓷市场占比 70%,包括电子陶瓷、光 热功能陶瓷等;结构陶瓷市场占比 30%,包括氧化物陶瓷、非氧化物陶瓷、纳米陶瓷等。
根据 Grand View Research 数据,2018 年全球先进陶瓷市场规模为 727.4 亿美元,CAGR (2015-2018 年)为8.66%;并预测至 2025 年全球先进陶瓷市场将达 1339 亿美元,CAGR (2018-2025 年)为9.1%。其中电气电子是先进陶瓷的最大应用领域,2018 年全球需求 占比达 56.8%,其次是汽车(12.5%)、环境(11.2%)、医药(10.5%)。分材料来看,高 纯氧化铝由于其高硬度和高熔点最为常用,2018 年占据 35.2%的市场份额;分产品来看, 目前单片陶瓷相比陶瓷涂层和陶瓷基复合材料应用更为广泛,2018 年应用占比达 78.9%。


产业趋势 1:MLCC、高纯氧化铝等细分品种有望实现进口替代。根据新材料在线统计, 2016 年全球先进陶瓷产业主要集中在北美和日本。目前国内先进陶瓷市场规模较小,产 品以电子陶瓷为主,销售额仅占全球的1-2%,但在 MLCC、高纯氧化铝、纳米氧化锆等 细分品种上实现了阶段性技术突破,有望实现进口替代。
1) 高纯氧化铝:国内已有国瓷材料、河北鹏达等数家企业产能达千吨级,可生产4N5、 4N8 及以上的纳米高纯氧化铝,其中国瓷材料采用的水热法最为先进,成本较低、生 产周期短。
2) MLCC 陶瓷粉:国内主要厂商包括国瓷材料、中星电子等,国瓷材料是国内首家、全 球第二家使用水热法生产钛酸钡厂家,相比日本同质产品价格低 30%-50%,可成功 替代进口高端钛酸钡。
3) 纳米氧化锆:国内主要厂商包括国瓷材料、东方锆业等,其中国瓷材料具备2500吨/ 年产能,是全球首家采用滴定法生产工艺生产氧化锆微球的厂商,具有高致密性、高 强度、高韧性、低磨损等性能。
产业趋势 2:蜂窝陶瓷、纳米氧化锆陶瓷等产品需求有望加速。
1) 蜂窝陶瓷:受益于国六标准对排放物限值大幅加严,催化剂与蜂窝陶瓷载体排量体积比由国五的1:1 提升至国六的 0.5~0.8:1,并且 DPF 加装比例由 50%提升至 100%, 蜂窝陶瓷需求有望快速增长,据奥福环保招股书预计我国车用蜂窝陶瓷载体将从 2017 年的 9700 万升增长至 2025 年的 26010 万升,CAGR 达 13.1%。
2) 纳米氧化锆陶瓷:5G 时代即将来临,由于金属背板对手机信号有屏蔽作用,氧化锆 陶瓷背板具有无信号屏蔽、硬度高、散热性能高等特点,但成本相对而言较高,未来 有望在中高端机型市场加速渗透。2018 年全球手机出货量为 14 亿部,若以 2021 年 手机销量 15 亿部、陶瓷背板渗透率达到 10%、氧化锆陶瓷单机价值 60 元估算,2021 年手机纳米氧化锆陶瓷市场规模将达到 90 亿元。
我们认为技术构建行业的核心壁垒,主要基于以下三点:
1) 工艺的复杂性。为保证烧成的先进陶瓷的高硬度,烧结温度需高至熔点附近,但陶瓷
低热导率极易导致受热不均,因此对烧成工艺要求较高。同时由于先进陶瓷细分品种 较多,也导致了工艺繁多且差异较大,大多不具备可替代性,技术储备的丰富程度基 本上决定企业面向的客户数量与质量以及对应的销售收入。
2) 下游需求在革新。例如蜂窝陶瓷,在下游汽车排放标准由国四向国六的升级过程中, 要求壁厚越来越薄,以提高开孔率降低背压,热膨胀系数亦要求不断降低,各项技术 指标在不断提升;MLCC 行业寡头开始将产能转向小型化、RF 元件以及高容车用等 高端市场,需要使用大量高电压、大容量、耐高温的 MLCC 器件。
3) 下游需求的分散性。由于先进陶瓷种类繁多、下游需求分散,一般来说单品种市场空 间有限,行业高度差异化竞争,企业成长的路径是持续拓宽产品线满足不同客户的需 求。除去外延并购之外,内部的技术研发是更为常规的手段。
目前先进陶瓷行业仍然处于高度分散状态,由于需求的分散性以及跨品种存在一定的技术 壁垒,行业内玩家由上至下呈现金字塔结构,头部企业集中度较低,参与者仍以中小型企 业为主。据 Fact.MR 统计,美国先进陶瓷市场的厂商可分为三个层级,Tier 1 包括日本京 瓷、德国赛琅泰克、摩根新材料等公司,市占率约 13%-17%,年营收(仅限先进陶瓷) 级别在百亿元;Tier 2 包括通用电气、日本东陶等公司,市占率约 35%-40%;Tier 3 包括 劳舍尔集团、美国 McDanel 先进陶瓷技术等公司,市占率约 50%-54%。
国内先进陶瓷企业在某些细分品种上技术水平已接近日本、美国水准,但是产品结构较为 单一,营收体量较小,整体竞争力上还需进步。目前国内具备一定竞争力的先进陶瓷企业 包括国瓷材料和奥福环保。
碳纤维:看齐日美,我国企业加速缩小差距,集中度逐步提升
碳纤维性能优良,目前已在航空航天、体育休闲、风电叶片等领域获得广泛应用。碳纤维 是一种含碳量在 95%以上的高强度、高模量纤维材料,是由片状石墨微晶沿纤维轴向方向 堆砌而成,经碳化及石墨化处理而得到的微晶石墨材料。碳纤维复合材料以其轻质、高比 强度、高比刚度、抗疲劳、耐腐蚀、便于大面积整体成形等优点,广泛应用于航空航天、 体育休闲、风电叶片等多个领域,尤其是在国防领域,碳纤维及其复材为武器装备的轻量 化、高性能化、长寿命等发挥了关键作用,其用量也已成为武器装备先进性的标志之一。
日本拥有完备的人造丝基、PAN 基、沥青基和中间相沥青碳纤维产业,占据着各细分技 术的制高点,掌控着高端产品市场。日本东丽公司是全球碳纤维产业执牛耳者,此前以生 产高性能的小丝束碳纤维为主,通过并购ZOLTEK公司(卓尔泰克),进军低成本的大丝 束碳纤维细分产业。ZOLTEK 是世界上首先研制生产廉价且高性能大丝束碳纤维的公司。 据《2017 全球碳纤维复合材料市场报告》统计,2017 年,全球碳纤维理论产能为 14.71 万吨,其中日本三家企业产能合计 7.02 万吨,占比 47.72%,具备绝对的领先优势。
美国 PAN 基碳纤维产业化落后于日本,但仍具有较强实力。美国拥有可保障军用的技术、 产品和产能,但产品性价比优势不如东丽,HEXEL(赫克塞尔)公司是美国最大的碳纤维 研制生产企业,产品在军机中取得大量应用。HEXEL 公司生产的碳纤维已经大量应用于 A400M 运输机、RAH-66“科曼奇”直升机、F-22 战斗机、F-35C 战斗机以及洲际导弹。



在“一条龙”项目牵引下,我国碳纤维技术发展迅速,威海拓展率先实现高强型碳纤维产 业化,高强中模、高强高模碳纤维也先后研发成功。2002 年,在以师昌绪先生为代表的 材料界前辈强有力推进下,863 计划设立碳纤维技术研究专项,自然科学基金也支持开展 碳纤维相关基础研究。2005 年国家推行碳纤维制备与应用的“一条龙”管理模式,在航 天 703 所和航空工业 601 所的牵引下,国产碳纤维制备与应用技术高效快速发展,解决 了国防重大装备用国产碳纤维材料的“有无”问题,初步实现了关键材料的自主保障。目 前国内已经能够规模化生产 T300级、T700 级、T800 级碳纤维,具备国产替代能力,并 已经研制成功 T1000、T1100 级高强中模碳纤维和 M55J、M60J 高强高模碳纤维。
2018年国内碳纤维理论总产能达 2.68 万吨/年,但销量/产能较低,高端应用较少,产业 集中趋势越来越强。中国现有 20 余家 PAN 基碳纤维生产企业和 6 家碳纤维研究单位,据 赛奥碳纤维统计,2018 年国内碳纤维企业销量大约是 9000 吨,销量/产能比为 33.6%, 显著低于全球平均水平(59.8%),去除中国因素,其他国家的销量/理论产能比为 65.3%。
2018年,国内碳纤维产业集中度在加速,8 家千吨级碳纤维企业的理论产能已经占到全 国的 86.9%,未来产业集中度的趋势会越来越强。光威复材及中简科技是我国航空航天领 域主要的碳纤维供应商,近年航空航天的快速发展带动了相关型号碳纤维需求快速增长, 因此两家公司盈利状况较好,且营收及利润增长较快。以中复神鹰、精功科技为代表的服 务于工业应用领域的碳纤维企业,在提质降耗方面持续努力,已经实现扭亏为盈。以吉林 化纤集团及中石化上海石化为代表的腈纶基因的原丝厂家,正在构建具备国际竞争力的原 丝基地。以恒神为代表的服务于全产业链模式的碳纤维企业,正在负重前行,引入战投后 财务负担大幅下降。
高温合金:航空发动机新增和替代空间大,壁垒高、呈寡头竞争格局
高温合金主要应用于军工航发领域,技术壁垒很高
高温合金是能在较高工作温度下(600 °C以上)及一定应力作用下长期工作的一类金属材 料。高温合金具有优良的综合性能,包括较高的高温强度、较好的抗氧化性和抗热腐蚀性、 良好的疲劳性能、良好的塑性和断裂韧性等。高温合金在需要材料承受高温的环境中,如 航空航天、核能发电、船舶燃气轮机等领域有较高的应用价值,其中航空航天领域是高温 合金最重要的消费领域,也是要求最高的消费领域,全球 2016 年消费占比约 55%,主要 应用在航空和航天发动机的叶片、燃烧室等部件中。
高温合金较多被用于航空发动机。航发被称作“制造业皇冠上的明珠”,研发难度大,其复杂的结构和严苛的工作环境对材料要求很高,高温合金也因此具有很高的技术壁垒。总体来看我国高温合金产品在向更高的工作温度和强度等方面进步,但与国外先进水平相比,仍然面临材料制造工艺和性能、产品成材率、配套设备等方面的差距。
高温合金市场呈寡头竞争,游戏参与者寥寥
目前我国高温合金生产水平较高的企业包括钢研高纳、抚顺特钢、航材院、中科院金属所等。其中,具有较强的市场地位。公司承继钢研院高温所雄厚的技术 实力,逐步发展形成了完整的技术产业链,占据了大量高端产品市场。根据公司的公告, 公司在航天发动机精铸件市场、粉末及氧化物弥散(ODS)等新型高温合金市场均占据较 高的市场份额。根据公司公告,公司重点客户包括沈阳黎明、航空动力、中国航天科工等 航空航天发动机公司以及东方电气、上海电气、哈尔滨汽轮机厂等燃气轮机企业。


军工装备进入放量期,高温合金市场前景广阔
我国战略空军发展提速,新型号批产上量有望带动航空发动机和高温合金需求。根据华泰 军工组观点,我国战略空军已获官方确认,空军建设有望持续提速,这是新形势下积极防 御军事战略发展的重要内容。从型谱来看,中国的军用飞机主流型号已基本与美国一致, 但在数量、结构以及个别机型型谱方面差距明显。根据华泰军工组观点,军机产业链正从 技术拐点走向财务拐点,新型号将逐渐爬坡上量。伴随航空军工装备在近两年的发展进步, 我军对新式装备的列装需求有望加强。而诸如高温合金、高端钛材、高品质复合材料、各 类高强度金属及其合金等材料需求有望出现较快速增长,或对钢研高纳等材料端公司的订 单和业绩构成实质性利好。
“两机专项”等多项政策鼓励航空发动机和高温合金发展,
航空发动机新增和替代空间大:我国目前已基本具备了研制生产所有种类航空发动机的能力,包括涡扇、涡喷、涡桨、涡 轴和活塞式发动机等,国产航空发动机生产基本满足了国产歼击机、强击机、轰炸机、运 输机、教练机和直升机等航空装备的需求。但我国航发产品与海外发达国家产品相比仍显 落后,发动机最大推力、推重比、寿命等技术指标较当前世界先进水平有较大差距。面对 差距,国产航发的持续研发是国家的必然选择,也将为高温合金提供充足的市场空间。此 外未来几年我国新机型的逐步列装以及存量航空发动机的更新、国产替代都将扩大需求。
石英:景气确立,高端需求崛起叠加国产替代,迎来高成长
石英光学、机械和热学性能独特,广泛用于航空航天、半导体、核能激光等高端工业领域。2015全球石英市场超 200 亿元,我们预计 2018-2020 年全球石英材料需求分别为 255/265/283 亿元,增速分别是 8%、4%、3%,以半导体、光通讯和航空航天等高端需 求为主要增长。当前高纯石英砂以美国尤尼明、高端石英制品以迈图、贺利氏、东曹、3M 等海外供应为主。受益于半导体产业向大陆转移,网络提速、5G 等光通讯需求崛起,及国内航空航天和重大工程项目快速发展,石英需求向好叠加国产替代加速,建议关注菲利华、石英股份。
石英性能优异,是电子、航空航天等关键原料,制备方法不断升级。石英物理化学性能稳 定,耐高温、耐腐蚀、透光性和绝缘性好;高性能石英是电子信息、光学光源、光伏能源、 航空航天等领域不可或缺的材料,在国家重大工程以及航天航空、电子信息等产业具有关 键作用。不同应用对材料性能和制备方法要求不同,石英制备方法包括:1)人工合成, 材料纯度高,羟基含量可控,适用于先进制程半导体支撑件、光纤光棒等;2)天然结晶 石英,通过气熔或者电熔方式制成管棒坨等,耐高温性能好;高纯石英砂量产技术以美国 尤尼明和国内石英股份为代表。
半导体、光通讯和航空航天等高端应用催生石英需求。1)半导体石英市场占比最高,对 石英的纯度要求高,通常需通过东京电子、美国应用材料、Lam Research等认证;国内 菲利华已通过多家认证,石英股份正在积极推进。2)光通讯石英主要用于光纤预制棒芯 棒和管套及相关辅材,国内石英股份和菲利华已突破管套制备技术。3)石英纤维主要用 于航空的透波增强材料、隔热和耐高温材料;未来随着国防预算增加、国家重点工程项目 上线,我们预计 18-20 年需求快速提升。
预计 2020 全球石英需求 283 亿元,国内企业高端市场份额提升。根据中国建筑与工业玻 璃协会,2015 全球石英市场超过 200 亿元,其中半导体占 45.53%,光伏占 23.76%,光 通讯占 16.20%,光学占 9.50%,光源占 5.18%。高端石英目前仍以海外供应为主,如 Momentive(迈图)、Heraeus(贺利氏)、Tosoh(东曹)、3M、信越、Qsil(昆希)等。 我们根据各下游的需求测算,预计2018-2020年全球石英材料需求分别为 265/275/283 亿元,其中光伏、电光源市场已基本被国内企业垄断;随着下游产业转移以及国产替代进 程加速,国内石英企业正逐步切入半导体、光纤、航空航天、电光源等高端应用领域。
需求向好叠加国产替代,看好国内企业高速增长和产品结构优化。考虑到国内石英企业高 端产品比例快速提升,正逐步向半导体、光通讯、航空航天等高景气高增速的应用方向拓 展,我们看好国内石英材料在半导体支撑件和光纤预制棒上的国产替代进程。


靶材:全球千亿市场,国产替代正当时
WSTS预计 2019 全球靶材市场超千亿元。WSTS 数据,2016 年全球溅射靶材市场容量 达 113.6 亿美元,相比于 2015 年的 94.8 亿美元增长 20%。WSTS 预测 2017-2019 年均 复合增长率达 13%,由此推算 2019 年全球高纯溅射靶材市场规模折合人民币约 1111 亿 元。中国半导体协会数据 2015 年国内高纯溅射靶材市场的市场需求规模约 153.5 亿人 民币,约占当年全球市场的 24.17%。我们预计未来溅射靶材的增长主要随显示、半导体 等高增速下游需求驱动;且随着下游应用对器件互联和导电的功能要求、以及小型化精密 化等要求,溅射镀膜因为其厚度小、可精确控制,单位用量有望逐步提升。
不同应用的靶材品种性能要求各有侧重,重视高附加值的原料制备。整体而言,靶材的纯 度、致密度和成分均匀性、晶粒等对靶材性能都有一定影响,且针对不同的下游影响程度 和侧重点有所不同。靶材制造产业链中主要环节为“金属提纯-靶材制造-溅射镀膜-终端应 用”,各环节附加值的差异也遵从微笑曲线分布。国内溅射靶材的高纯金属原料多数依靠 日美进口;国内少数企业已初步具备靶材原料的生产技术,并大体可分为两类企业:一类 是原有金属生产企业切入高纯金属产品的制备;一类是靶材企业向上游原料制备延伸,提 高附加值。
靶材集中度高,17 年日美占据国内约 80%市场份额,国内企业星火已燃。以霍尼韦尔(美 国)、日矿金属(日本)、东曹(日本)等跨国集团为代表的溅射靶材生产商较早涉足该领 域,经过几十年的技术积淀,凭借其雄厚的技术力量、精细的生产控制和过硬的产品质量 居于全球溅射靶材市场的主导地位,根据 WSTS 估算,17 年日美占据国内约 80%市场份 额。而随着下游产业向中国转移,国产靶材已开始实现突破,目前半导体铝靶、显示钼靶 实现规模供货、18-19年铜靶有望突破、18 年 ITO 靶开始小批量供货。国内少数企业已切 入主流客户供应体系,如江丰在台积电、格罗方德小批量供货;有研亿金 Cu 靶已在中芯、 华力等批量销售;隆华、阿石创等切入京东方等显示巨头。
国内靶材企业机遇:内生增长和外延并购。1)内生增长:2018-2020 国内靶材企业有望 启动规模快速扩张阶段,参考国内靶材企业公告的产能建设规划,我们粗略估算到2018年底的新建产能是 17 年产能的 2-8 倍;2018 年大部分计划产能建设完成,2019 年开始 投产。此外靶材企业计划通过纵向上游延伸,发展靶材原料;或者横向丰富靶材品种,适 应市场需求,实现靶材企业内生增长。2)外延并购:近年来显示、半导体等产业加速向 国内转移,部分韩国、台湾等中小靶材企业产能利用率不足,产业存在整合并购的预期。 大陆成本和市场优势凸显,我们预计部分非靶材主业公司,像霍尼韦尔、东曹、爱发科等 靶材业务在公司整体营收中占比很小,我们预计有退出靶材业务的可能性。
免责声明:本网站所转载的文字、图片与视频资料版权归原创作者所有,如果涉及侵权,请第一时间联系本网删除。
官方微信
《中国腐蚀与防护网电子期刊》征订启事
- 投稿联系:编辑部
- 电话:010-62316606-806
- 邮箱:fsfhzy666@163.com
- 中国腐蚀与防护网官方QQ群:140808414



