Vol.7.5 选材、腐蚀试验及腐蚀控制
7.5.1 国内外压力容器腐蚀选材、腐蚀试验及腐蚀控制相关标准规范
01 压力容器防腐蚀选材相关标准规范
压力容器防腐蚀选材标准主要以行业标准为主,TSG 21、GB/T 150和GB/T 151等标准、规范中规定了压力容器的选材应当考虑材料的力学性能、化学性能、物理性能和工艺性能。
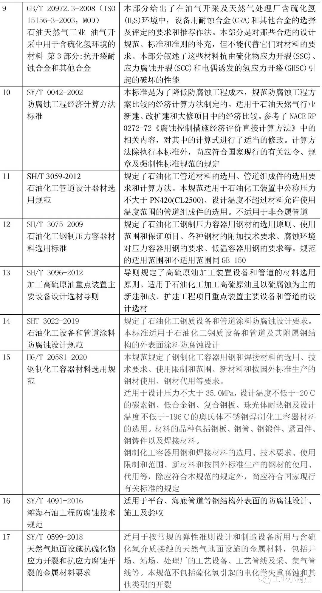
① SH/T 3096高硫原油加工装置设备和管道设计选材导则的选材原则为设备和管道选材是在生产装置合理采用工艺防腐措施,且达到规定的工艺技术指标并加强现场腐蚀检测和生产管理的基础上确定的。设备和管道材料应根据设备的操作温度、操作压力、介质特性等条件,以及材料的加工工艺、焊接性能等因素进行选用,力求选材经济、合理,设计寿命宜为10年~15年,选择设备主材,加,腐蚀裕量小于或等于6.0mm;应根据介质的状态、流速、流态以及是否处于相变部位等因素,对设备和管道局部部位的材料和结构设计进行特殊处理,采取必要的防腐蚀措施,与设备和管道直接焊接的元件,不宜选用异种钢,与壳体直接相焊的塔盘固定件等材料应与壳体材料(或复合钢板的复层材料)相一致。
② SH/T 3075 石油化工钢制压力容器材料选用规范,不锈钢厚度大于12mm时,宜采用不锈钢衬里、复合、堆焊等结构形式;奥氏体不锈钢用于可能引起晶间腐蚀的环境时,应按GB/T 4334进行晶间腐蚀倾向性试验。高温高压临氢环境,通常临氢压力容器用钢应根据容器的操作温度加28℃和操作氢分压选择。环烷酸(酸值大于0.5mgKOH·g-1)腐蚀环境,使用温度低于220℃时,设备材料宜选用碳钢;使用温度在220℃-288℃,可选用S30403(00Cr19Ni10)、S32168(0Cr18Ni10Ti)或其复合材料。若实际生产表明发生了明显的环烷酸腐蚀,则选择S31603(00Cr17Ni14Mo2)或其复合材料;使用温度大于等于288℃,应根据流速选用S32168(0Cr18Ni10Ti)、S31603(00Cr17Ni14Mo2、S31703(00Cr19Ni13Mo3)或其复合材料。炼油厂主要装置压力容器选材详见SH/T 3096-2001。规定了NaOH溶液腐蚀环境和湿H2S腐蚀环境下的选材原则。
表7-4~7-5为国内外压力容器相关腐蚀选材、腐蚀试验和腐蚀控制的相关标准。
表7-4 压力容器耐腐蚀材料和腐蚀管理相关标准
表7-5 国际相关压力容器防腐蚀选材标准、报告
02 压力容器选材腐蚀试验相关标准规范
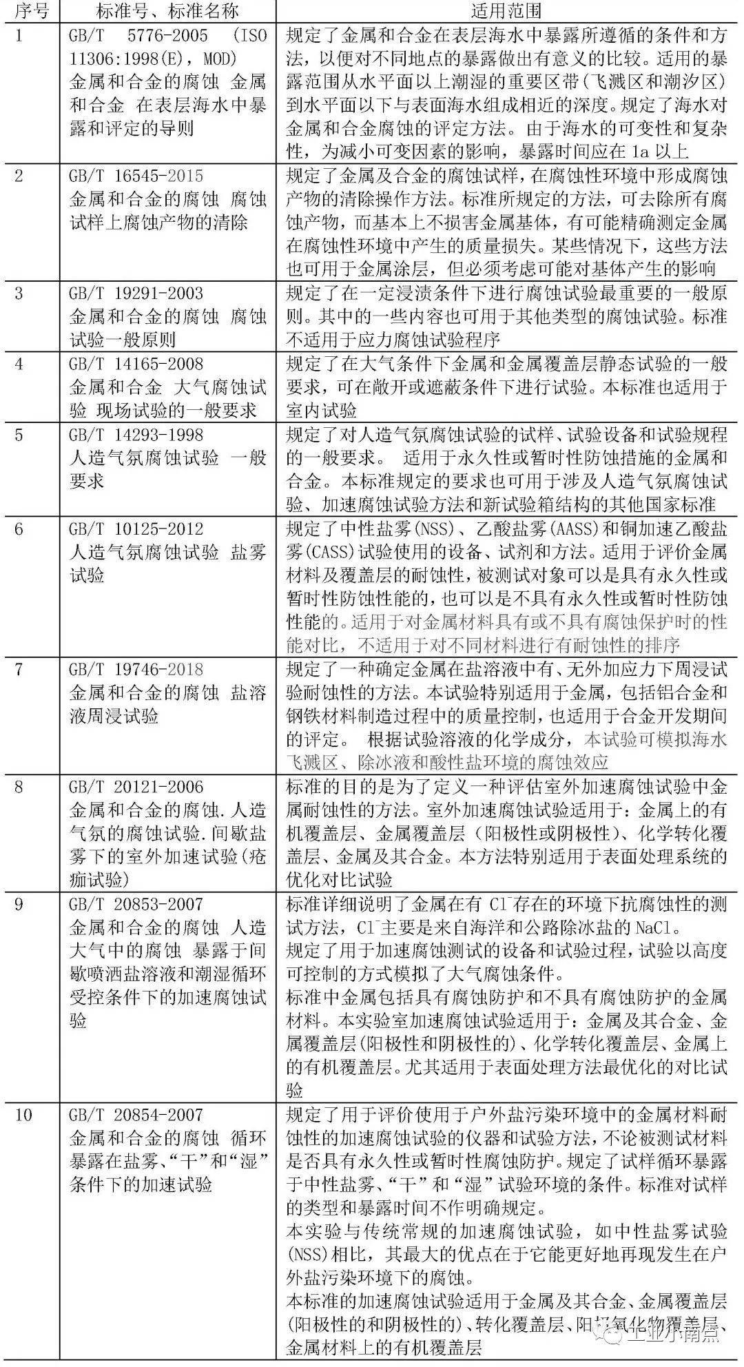
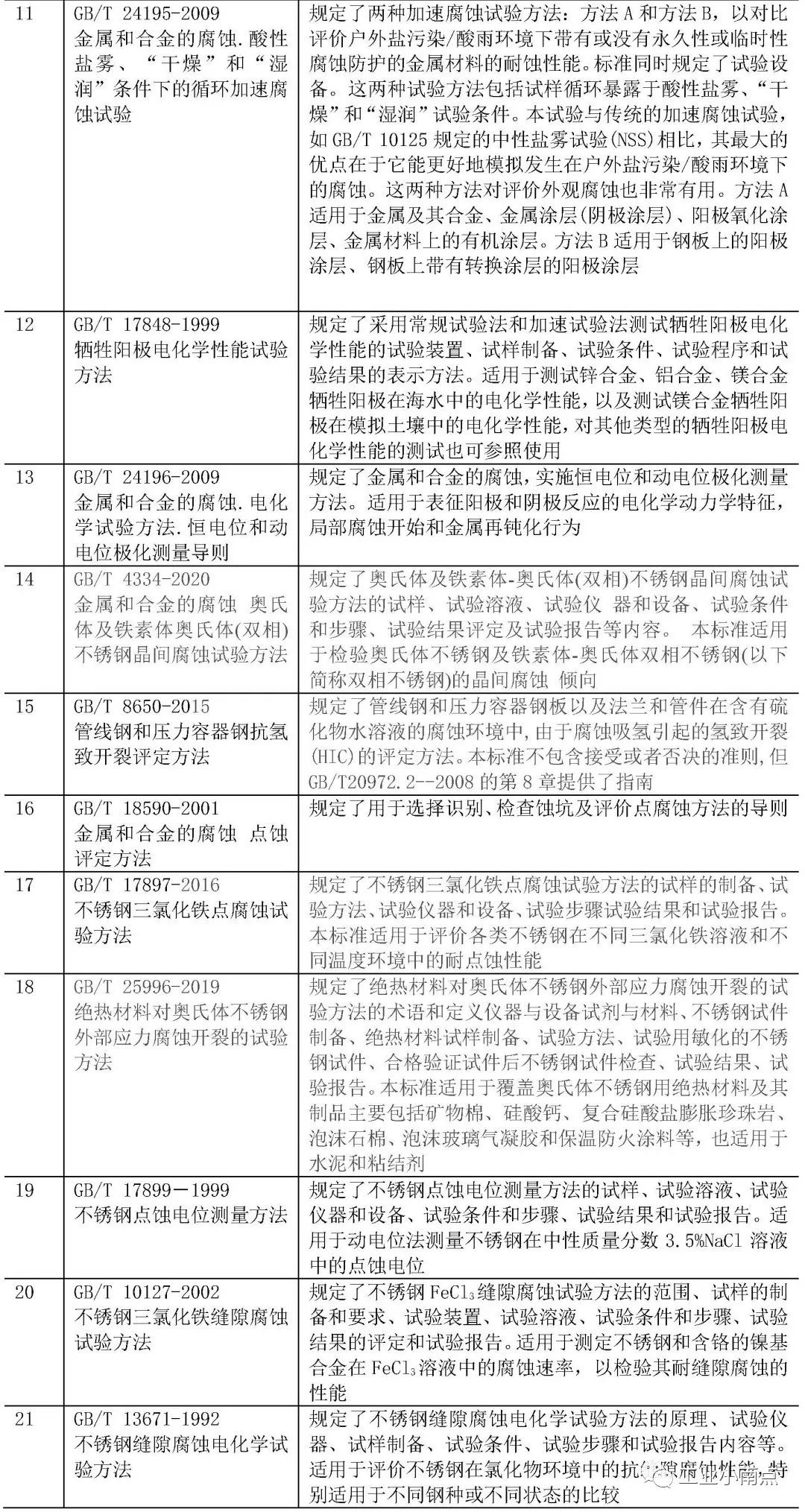
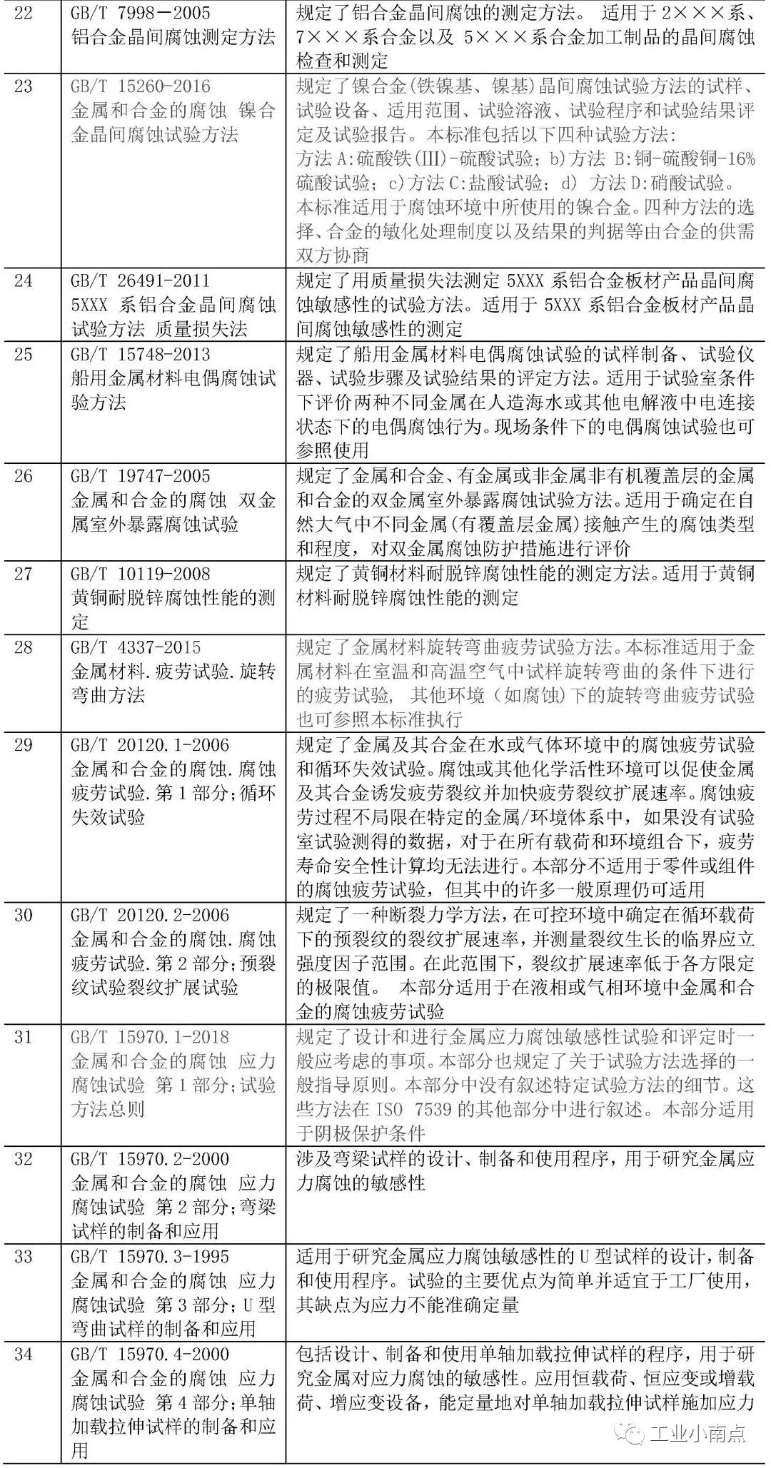
腐蚀研究和试验工作涉及因素多,研究周期长。加速腐蚀试验与实际工况有较大的区别,一般用来对比不同材料的耐蚀性差异,或作为材料验收的试验方法。表7-6~7-8为相关腐蚀试验标准。
表7-6 腐蚀试验方法国家标准
表7-7 腐蚀试验方法行业标准

表7-8 腐蚀试验方法NACE、ASTM、ISO标准
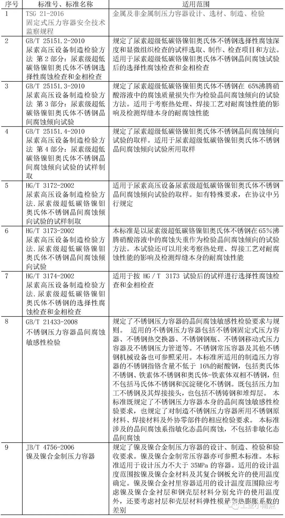
03 压力容器材料复验及制造检验、腐蚀控制相关腐蚀试验标准
表7-9 压力容器材料复验及制造检验、腐蚀控制相关腐蚀试验标准
免责声明:本网站所转载的文字、图片与视频资料版权归原创作者所有,如果涉及侵权,请第一时间联系本网删除。
官方微信
《中国腐蚀与防护网电子期刊》征订启事
- 投稿联系:编辑部
- 电话:010-62316606-806
- 邮箱:fsfhzy666@163.com
- 中国腐蚀与防护网官方QQ群:140808414


























