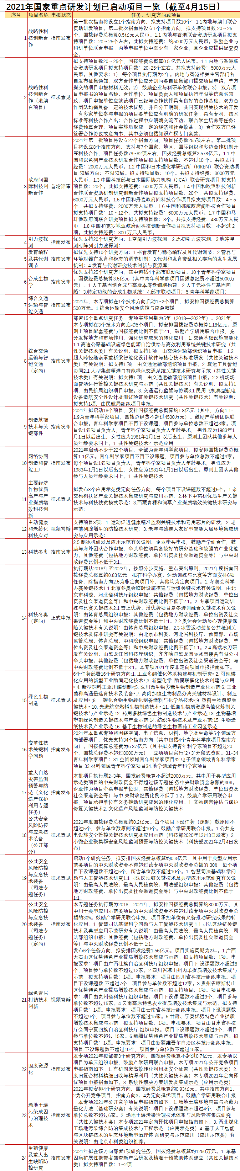
根据科技部等官方机构网站信息,2021年国家重点研发计划重点专项已陆续启动。
据不完全统计,截至目前2021年国家重点研发计划重点专项已启动19个项目,其中战略性科技创新合作(港澳台项目)、主要经济作物优质高产与产业提质增效科技创新、绿色生物制造、公共安全风险防控与应急技术装备(公开部分)、公共安全风险防控与应急技术装备(司法专题任务)4个项目处于征求意见阶段;战略性科技创新合作、引力波探测、发育编程及其代谢调节、合成生物学、综合交通运输与智能交通、综合交通运输与智能交通(定向)、制造基础技术与关键部件、网络协同制造和智能工厂、科技冬奥、变革性技术关键科学问题、重大自然灾害监测预警与防范(文化遗产保护利用专题任务)、公共安全风险防控与应急技术装备(司法专题任务)(定向)、固废资源化、场地土壤污染成因与治理技术、生殖健康及重大出生缺陷防控研究14个项目处于指南发布阶段;政府间国际科技创新合作处于首轮评审阶段;科技冬奥(定向项目)进入正式申报阶段;主动健康和老龄化科技应对、绿色宜居村镇技术创新2个重点专项处于视频答辩阶段。

免责声明:本网站所转载的文字、图片与视频资料版权归原创作者所有,如果涉及侵权,请第一时间联系本网删除。
相关文章
官方微信
《中国腐蚀与防护网电子期刊》征订启事
- 投稿联系:编辑部
- 电话:010-62316606-806
- 邮箱:fsfhzy666@163.com
- 中国腐蚀与防护网官方QQ群:140808414
点击排行
PPT新闻
“海洋金属”——钛合金在舰船的
点击数:7130
腐蚀与“海上丝绸之路”
点击数:5741



