9月10日,南开大学颁发学校的首届教育教学奖。南开大学教师叶嘉莹、顾沛获得南开大学教育教学终身成就奖,各获奖金100万元人民币。
前不久,从教33年的南京林业大学蒋松华老师在没写过一篇“达标”论文,终于评上教授职称,受到广泛热议。
其实,近年来关于重奖一线教师、改革职称评定方式的新闻越来越多。究其原因,受到国家以及各部委力推 “破四唯”的影响,越来越多的专家学者也纷纷呼应大学回归教育本质、重视教学,进行内涵式的“双一流”建设。
▎国家政策支持,这些高校在行动
近年来,国家接连出台关于改革高校教师评价制度的文件,教育部《关于深化高校教师考核评价制度改革的指导意见》,中办、国办《关于深化职称制度改革的意见》,教育部、人社部《高校教师职称评审监管暂行办法》等,均明确提出,改变“唯学历、唯资历、唯论文”的人才评价标准。
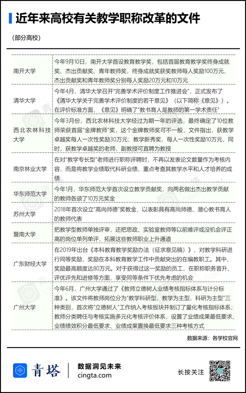
其实,在国家政策的推动下,各大高校也在积极行动,如南开大学刚刚设立的教育教学奖,评选出了包括首届教育教学奖终身成就奖2人、杰出贡献奖10人、青年教师奖10人,终身成就奖获奖教师每人奖励100万元,杰出贡献奖和青年教师奖分别每人奖励20万元和10万元。

今年3月,南京林业大学对教学型教师评定职称做出了规定,从教33年的南京林业大学蒋松华老师在没写过一篇“达标”论文,终于评上教授职称。
同月,西北农林科技大学经过为期一年的评选,最终确定了10位教师荣获首届“金牌教师”奖。西农的金牌教师奖并不一般,据文件显示,获教学卓越奖每人一次性奖励30万元;教学新秀奖,每人一次性奖励10万元,同时,获教学卓越奖的老师,副教授可直聘为教授。

近年来,全国高校重奖教学一线优秀老师已成常态。2018年,南京财经大学首设教学名师奖,奖励学校3位一线教师成功,每人各获10万元教学奖励。同时,苏州大学也首次设立“高尚师德”奖教金,以表彰具有高尚师德、潜心教书育人的教师代表。
今年1月,四川大学首次评选出“卓越教学奖”特等奖,从教41年的石坚教授获得了100万的最高奖金;而浙江大学自2011起,每年教师节都会评选出一名教师获得100万的“永平杰出教学贡献奖”。

但是事实上,高校中教师的职称评定、奖励和荣誉还是以论文、科研项目为主,每年国家自然科学基金查询、讨论的火爆情况,可见一斑。
▎重科研轻教学,情况依然严峻
近年来国际间的竞争,尤其是科技创新方面的竞争加剧,使得我国在科学研究方面投入巨大,也间接影响高校对科研型教师的重视。其中,教学型和科研型教师在个人荣誉、奖项、项目支撑等方面都有较大差异。

在荣誉方面,科研型教师有两院院士、长江、杰青、万人计划、国家优青、省部级、校级等荣誉称号,而教学型教师国家层面仅有国家级教学名师、万人计划的教学名师、全国优秀教师、全国模范教师等,以及省级、校级的优秀教师等荣誉称号。相比于科研型教师来说,教学型教师的荣誉称号体系不完备且数量较少。
在获得奖项方面,科研型教师有更多的优势,有国家层面的国家三大奖、部级的教育部科技奖、各个省份的奖项等;而教学型教师在国家、省级教学成果奖,宝钢教育奖以及永平奖、卓越教学奖等知名校级奖励,且奖励金额上较少,除了浙江大学的永平奖和四川大学的卓越教学奖,一般的教学奖为几十万。而在项目支持方面,教学型教师和科研型教师差距更是明显,科研型教师有各种类型项目支持科学研究,有关教学类的项目较少,完全不能满足教学型教师的课程改革研究。
更不用说教学型教师和科研型教师在职称、待遇等个人发展方面的差距,这就导致了真正从事教学的教师数量较少,从事科研的教师数量激增。
▎因为热爱,所以坚持
但是,对于真正从事教学而放弃科研的老师来说,他们更享受教学的过程,更看重学生的成长和发展。在这方面各个大学纷纷涌现出了杰出的代表,有浙大永平奖杰出贡献奖的翁恺、南京林业大学的从教30年从未评过职称的蒋松华教授、清华大学新百年教学成就奖的邓俊辉老师等等。

浙江大学的苏德矿从教30余年,学生们口中的 “矿哥”如今变成了“矿爷”。不仅仅是因为黑丝变白发,一声“矿爷”,更是代表着年轻学生们对他的爱戴。因为授课有方,常用段子将高深的数学理论讲得通俗易懂,所以不仅课堂总是人满为患,微博也成了他答疑的第二课堂,粉丝16万,发布或转发微博47000多条,直播平台粉丝20万,一年下来直播平台累计观看人数100万人。有学生说因为“矿爷”爱上了高数。而“矿爷”说:课内课外,都是人生。

从教36年的华中科技大学教师杨汉文,已经30年没评过职称了。在今年8月初确诊患肺癌之后,在病床上说的一句“教师只要把学生教好就行了”,引发热议。
正如一位教学专长的老师所说,我就喜欢教学,就喜欢把自己的东西分享给学生,这个过程让我很快乐,这种发自内心的自我满意感会让我忽视一些其他的诱惑,所以我愿意在教学上花心思。
也许正是这种内心的满足感让这些教学型教师们能数十年如一日坚持在三尺讲台上,热爱学生,热爱教学。
▎教学与科研,孰轻孰重?
那么教学与科研的关系究竟是什么,是不是非此即彼呢?目前关于教师类型的讨论也十分激烈,有人赞同教学和科研分离,从事自己擅长的方面;但也有人更倾向于科研和教学是相互促进,不能分离的。
事实上,不应该纠结与两者的关系,只要是有利于教学的手段都可以利用,反之亦然。随着我国高等教育的快速发展,高校招聘的门槛越来越高,进入高校的教师基本上都是博士学历,经过严格的学术训练以及海外经历等,直接影响了国内高校教师的格局。这些高校老师都拥有非常丰富的科研经历,无论是否从事教学专长的工作,都无法脱离科研的影响,很有可能科研会助力讲课水平的提高。
其实,这涉及到了高校教师的职称改革问题。21世纪教育研究院副院长熊丙奇表示,高校职称改革需要做的并不是通过奖励改变一部分人的经济环境,而是要在分类的基础上,更加科学、精准评价,充分调动各类教师的积极性,使教师能专心于自己的工作岗位。
对从事教学专长还是科研专长的教师来说,无非是个人选择,但是真正需要思考的是,让每一位老师都能在各自的领域内从事自己擅长的,共同促进国内高等教育的内涵式发展才是关键。
“现在是谈认识的时候,也是需要形成共识的时候,更是采取行动的时候。”清华大学校长邱勇如是说。
免责声明:本网站所转载的文字、图片与视频资料版权归原创作者所有,如果涉及侵权,请第一时间联系本网删除。
官方微信
《中国腐蚀与防护网电子期刊》征订启事
- 投稿联系:编辑部
- 电话:010-62313558-806
- 邮箱:fsfhzy666@163.com
- 中国腐蚀与防护网官方QQ群:140808414



