截止到7月29日,国家基金委化学科学部、工程与材料科学部已经公布了集中受理期部分项目的评审专家,小编对评审专家进行整理,供大家参考。
化学科学部
1.面上项目、青年科学基金项目及地区科学基金项目(7.16)
安全福,薄志山,蔡文斌,曹泽星,曾杰,曾小庆,陈宝梁,陈春城,陈春英,陈道勇,陈弓,陈虹宇,陈吉平,陈建孟, 陈建民,陈景文,陈立桅,陈敏东,陈萍,陈胜利,陈晓,陈晓青,陈兴,陈以昀,陈义旺,陈应春,陈玉,陈政,陈忠宁,程方益,程寒松,程易,程志海,池汝安,褚良银,崔春明,崔冬梅,崔孟超,邓积光,邓贤明,丁宝全,丁克,杜海峰,杜学忠,段雪,樊江莉,樊卫斌,范峰滔,范丽珍,范曲立,方晓红,房建国,付红兵,傅尧,高加力,高鹏,高松,高学平,高学云,葛茂发,龚和贵,顾忠泽,关乃佳,郭国聪,郭凯,郭雪峰,韩宝航,韩克利,何品晶,何圣贵,贺耘,洪春雁,侯红卫, 胡斌,胡立刚,胡岳华,黄飞鹤,黄伟,黄旭辉,黄延强,黄湧,黄正,霍峰蔚,贾春江,贾金平,江桂斌,江河清,江焕峰, 江莉龙,江云宝,姜建壮,蒋健晖,蒋兴宇,兰亚乾,雷乐成,雷群芳,李宝会,李春忠,李富友,李攻科,李广涛,李国辉, 李泓,李华明,李建荣,李剑,李晋平,李景虹,李俊华,李俊柏,李隽,李兰冬,李盛英,李亚飞,李嫕,李永峰,李悦生李正平,李忠明,林金明,林双君,林璋,刘宝红,刘国柱,刘坚,刘建国,刘俊秋,刘礼兵,刘立明,刘买利,刘倩,刘世勇,刘义,刘永忠,刘有智,刘云海,刘昭铁,刘植昌,刘忠文,娄文勇,卢灿忠,卢兴,陆安慧,逯乐慧,路军岭,罗毅,罗正鸿,吕超,吕龙,吕中元,马大为,马丁,马会民,马新宾,毛秉伟,毛宗万,门永锋,牛利,潘丙才,潘锋,潘梅,庞代文,彭章泉,乔锦丽,邱兴华,桑楠,邵久书,邵敏华,邵元华,申文杰,石彤非,史炳锋,史强,苏成勇,苏红梅,孙建伟, 孙俊奇,孙聆东,孙平川,孙晓明,孙轶斐,谭斌,谭天伟,汤新景,唐智勇,田阳,田长麟,童爱军,童晓峰,万颖,汪海林,王朝晖,王春江,王峰,王海辉,王宏达,王华,王建国,王建华,王键吉,王江云,王金兰,王靖岱,王琳,王梅祥,王 鹏,王秋泉,王绍武,王殳凹,王曙光,王双印,王文龙,王心晨,王新平,王亚培,王艳芹,王野,王毅琳,温晓东,闻利平,翁小成,吴川 ,吴凯,吴立新,吴明铂,吴长征,夏安东,夏春谷,夏定国,夏帆,夏兴华,夏永姚,相艳,项曙光,肖伟 烈,肖文精,谢代前,谢建华,谢素原,辛忠,邢华斌,邢巍,邢献然,徐宝财,徐超,徐春明,徐静娟,徐明华,徐梽川I,许 国旺,许鹏飞,许维,严秀平,杨斌,杨超,杨海波,杨恒权,杨尚东,杨文胜,杨延莲,杨运泉,尹大强,尹航,应汉杰,游劲松,余正坤,余志详,俞飚,俞汉青,庾石山,元英进,袁若,岳建民,臧双全,张德清,张登松,张凡,张广照,张国林,张浩力,张建平,张健,张杰鹏,张礼知,张丽华张玲,张琪,张强,张秋禹,张淑芬,张万斌,张炜铭,张香平,张晓兵,张学记,张亚文,张艳,张正彪,章俊良,赵达慧,赵峰,赵劲,赵劲松,赵一新,赵仪,赵震,赵祖金,钟建江,钟新华,钟羽武,仲崇立,仲冬平,周传政,周豪慎,周景文,周立祥,周鸣飞,周永丰,朱家骅,朱利中,朱麟勇,祝凌燕,庄巍,邹应萍。
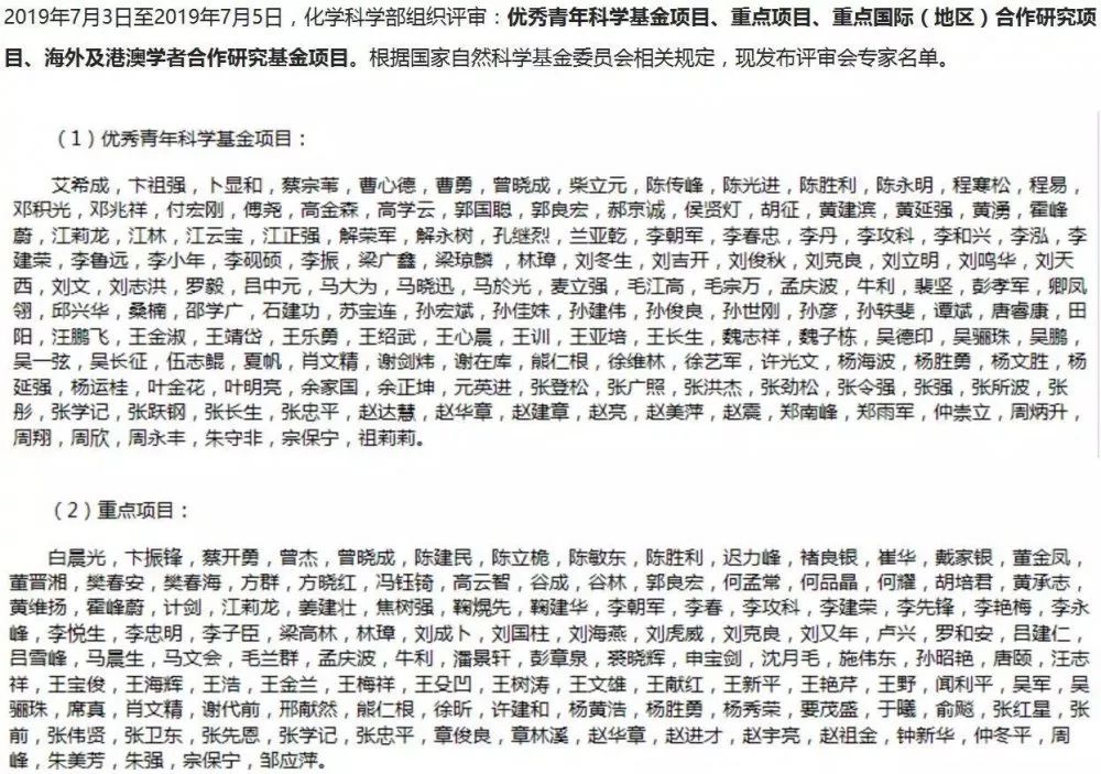
2. 国家优青、重点项目、重点国际合作项目、海外及港澳台合作项目(7.8)

3. 国家杰青年项目(6.18)
薄志山,蔡宗苇,曾晓成,柴立元,车顺爱,陈春英,陈红征,陈吉平,陈立桅,陈玲,陈政,程寒松,迟力峰,褚良银,崔冬梅,戴家银,邓力,董晋湘,方群,方维海,方晓红,房喻,高学云,高毅勤,巩金龙,韩布兴,韩克利,贺鹤勇,贺泓,胡文兵,胡文浩,黄承志,黄飞,纪红兵,江焕峰,蒋华良,李丹,李宏斌,李清彪,李永旺,李悦生,李振,林璋,刘世勇,刘志,刘忠文,卢灿忠,陆豪杰,骆广生,马大为,孟庆波,彭笑刚,秦勇,邱小波,邱学青,邵正中,苏宝连,孙红哲,孙俊奇,孙平川,唐智勇,田阳,汪海林,王建方,王绍武,王殳凹,王新平,魏子栋,翁羽翔,吴家睿,吴凯,吴一弦,谢素原,徐春明,徐铜文,杨小牛,杨秀荣,姚雪彪,尹大强,游书力,于中振,张国林,张杰鹏,张万斌,张先恩,张学记,赵宇亮,郑南峰,周永贵,朱世平,朱永法,庄林
4. 创新群体、基础科学中心项目(5.30)

工程与材料科学部
1.优秀青年科学基金项目、重点项目、面上项目、青年科学基金项目、地区科学基金项目、海外及港澳学者合作研究基金项目、重点国际(地区)合作研究项目和钢铁联合研究基金项目(7.15)
暴宁钟 蔡春声 蔡伟 曾祥君 曾云 柴立元 陈兵奎 陈昶乐 陈道炼 陈红征 陈继 陈军 陈林根 陈庆国 陈树君 陈维江 陈雯 陈湘明 陈小娟 陈旭东 陈延峰 陈义旺 陈永平 成会明 程桦 程水源 程翔 程一兵 崔田 戴彩丽 戴兰宏 戴晓虎 邓龙江 刁波 丁轶 董洪标 董宇平 范大鹏 方攸同 封伟 冯传平 冯强 冯雅 付世晓 傅传国 傅继阳 甘志华 高德利 高翔 公茂琼 巩亚东 关宏志 郭朝晖 郭建春 郭林 韩杰才 韩庆华 韩志武 郝艳捧 何强 何旭辉 贺泓 胡春 胡宁 胡亚安 胡征 黄典贵 黄明辉 黄庆学 黄田 黄晓旭 黄宗泽 嵇春艳 贾振元 江莞 姜潮 姜德义 蒋百灵 蒋昌波 蒋明镜 蒋业华 焦宗夏 解孝林 靳常青 居冰峰 鞠杨 康飞宇 李成榕 李涤尘 李典庆 李殿中 李贺军 李建国 李军旗 李林 李梅 李术才 李天太 李廷举 李廷秋 李玩幽 李晔 梁剑寒 梁淑华 林波荣 林鹏智 刘昌胜 刘刚 刘宏 刘鸿 刘家祥 刘剑 刘林 刘维民 刘宣勇 刘咏 刘勇 刘云贺 刘正东 刘志峰 柳忠元 罗安 吕谋 马国伟 马隆龙 马少健 马孝义 马衍伟 马於光 孟庆波 穆钢 倪广恒 倪红卫 倪晋仁 倪中华 聂祚仁 潘安练 彭东林 彭芳瑜 彭刚 齐飞 钱觉时 裘进浩 曲荣海 融亦鸣 沙爱民 申江 申世飞 盛国平 石铁矛 石志飞 史海滨 孙立贤 孙涛垒 孙晓峰 孙一民 汤慧萍 唐大伟 唐为华 田煜 汪的华 汪福顺 汪建文 汪长春 王成山 王成新 王春儒 王峰 王福军 王复明 王浩 王华 王建华 王建军 王快社 王力军 王利祥 王沛芳 王强 王同敏 王育华 王悦 王昭东 魏小林 吴广明 吴以成 吴宇平 伍永平 夏星辉 夏长亮 谢华清 谢开贵 邢锋 邢献然 修光利 许并社 许士国 许小红 许月萍 宣益民 闫守科 严俊杰 严密 阳建强 杨柏 杨楚罗 杨道永 杨槐 杨金波 杨俊和 杨庆新 杨文俊 杨振忠 杨志刚 姚春德 姚洪 叶强 尹毅 余艾冰 俞炜 袁军堂 袁晓辉 岳清瑞 詹梅 张爱林 张怀金 张建民 张健 张锦 张军 张清杰 张素梅 张先正 张宪民 张跃 赵丁选 赵天寿 赵维谦 赵宪忠 赵长生 赵志庆 郑琼林 钟志远 周福宝 周济 周玉 朱美芳 朱旻昊 朱向阳 朱恂 朱祖超 邹积岩
2.国家杰青、创新群体(7.5)
白晨光,白海洋,曹一家,曾光明,陈立东,陈维江,陈 勇,陈云飞,成会明,单忠德,顾忠泽,韩晓东,韩 旭,胡春宏,黄庆学,黄 震,蹇锡高,姜耀东,李建国,李 强,李天匀,林昌健,刘炯天,卢春房,路庆华,罗胜联,罗兴锜,马国伟,孟国文,穆 钢,倪明玖,宋永臣,孙宝德,孙 军,孙元章,汤 涌,涂善东,王迎军,魏炳波,夏长亮,杨 斌,杨勇平,杨志峰,俞汉青,袁 直,岳清瑞,翟婉明,张怀金,张怀武,张先正,张晓宏,郑 宏,郑健龙,周德胜。
免责声明:本网站所转载的文字、图片与视频资料版权归原创作者所有,如果涉及侵权,请第一时间联系本网删除。
官方微信
《中国腐蚀与防护网电子期刊》征订启事
- 投稿联系:编辑部
- 电话:010-62313558-806
- 邮箱:fsfhzy666@163.com
- 中国腐蚀与防护网官方QQ群:140808414



