时下什么最贵?还是人才!
应届毕业生年薪能拿多少钱?200万!
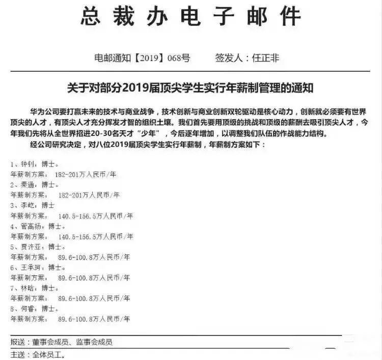
7月23日,华为创始人任正非签发了一份总裁办电子邮件,宣布对部分2019届顶尖学生实行年薪制管理。

根据这份邮件,华为对八名2019届顶尖学生实行年薪制,这八名员工均为博士学历,最高两名员工的年薪为182万-201万元;两名员工的年薪为140.5万-156.5万元;最后还有四名员工的年薪为89.6万-100.8万元。
小编去查询了下这八位应届博士的信息(如有遗漏,欢迎大家在留言里补充说明):
1、钟钊,博士
年薪制方案:182-201万人民币/年
方向:人工智能(CV,NAS)
学历:华中科技大学软件工程2010级本科,中国科学院大学2014级硕士生、2016级博士生,培养单位是中国科学院自动化研究所,硕博阶段攻读专业都是“模式识别与智能系统”
2、秦通,博士
年薪制方案,182-201万人民币/年
方向:机器视觉SLAM
学历:2015年获得浙江大学控制系学士学位,香港科技大学机器人研究所博士毕业。学生时代就在IEEE TRO、ICRA、IROS、ECCV等国际顶级期刊和会议发表多篇论文,获得IEEE IROS 2018最佳学生论文奖
3、李屹,博士
年薪制方案,140.5-156.5万人民币/年
方向:数学,形式化方法
学历:北京大学数学学院硕博连读生。毕业论文题目是Coordination and Composition: From Reo to Mediator
4、管高扬,博士
年薪制方案:140.5-156.5万人民币/年
方向:物联网(Internet of Things,设备与设备的联网),无线通信
学历:浙江大学本科(竺可桢学院),浙江大学博士
5、贾许亚,博士
年薪制方案:89.6-100.8万人民币/年
方向:软件定义网络
学历:东北师范大学本科,清华大学计算机系博士(直博)。在2018年度“人民网奖学金优秀技术课题奖”获奖名单中,他的课题“Intelligent path control for energy-saving in hybrid SDN networks”获得了一等奖
6、王承珂,博士
年薪制方案:89.6-100.8万人民币/年
方向:手机电池功耗控制
学历:北京大学本科,北京大学电子信息科学类专业博士,2006年全国青少年信息学联赛一等奖。
7、林晗,博士
年薪制方案,89.6-100.8万人民币/年
方向:大数据、并行计算
学历:中科大本科,中科大计算机专业博士
8、何睿,博士
年薪制方案:89.6-100.8万人民币/年
方向:不详
学历:中国科学院,数学与系统科学研究院计算数学所,计算数学专业
我们可以看到,上述八位博士均是名校毕业,且专业为现在大热的“前沿专业”,包括人工智能、机器人等,他们基本都在国际顶尖期刊或会议上发表学术论文。
名单中排在第一位的钟钊的导师刘成林是中科院自动化研究所副所长,在接受记者采访时,刘成林表示:
这个事儿确实引起的关注度比较大,这几年人工智能领域比较火,这几年研究所从事自动化方向的出去找工作给的薪资都比较高。
这个领域、工业现在发展比较快,对人才的需求比较高,给的薪水比较高,这也是比较正常的。
但是像(华为)这样,有点太高了,我们都感到很惊奇,过去来说超过百万的很少,凤毛麟角。
去年超过60万就比较高了,从我们的角度来说,自动化方向培养的学生总体来讲都是比较优秀的,因为自动化大部分是搞人工智能的,在人工智能的各个方向,人工智能领域的工资偏高。
网友热议:
“要不要考虑辞职去读个博呢?”
此举立即引发网友围观,网友直呼:“一个月的收入差不多是我一辈子的收入了!”“要不要考虑辞职去读个博呢?”“早知道博士薪资这么高,就去读个博士了!”


谁说学历不重要?!
例二
故宫修文物要求“名校硕士以上学历”
据中新网报道,近日,故宫博物院故宫学院院长单霁翔在北京发表主题演讲。

演讲中的其中一部分引发网友关注,单霁翔说:
自从《我在故宫修文物》这一纪录片走红后,故宫的文物修复师就成了炙手可热的“网红”职业,四年来,每年报考到故宫来修文物的年轻人都迅速增长。
单霁翔说,今年招了88名新员工,有4万多人报名,经过抬高门槛,名牌大学硕士以上才能报名,最终17000人参加了考试。

谁说学历不重要?!
例三
“对不起,我们只招985毕业的服务员”
前段时间,还有个新闻很扎心。
河南郑州,一家新开业的火锅店招聘服务员,学历要求是985院校毕业,年薪20W+。
招聘人丁先生表示,他们最主要的是想引进高层次人才加入到公司团队建设。

这条新闻顿时引发热议,有吐槽的,当然也有赞同的:
1、其实人家就是想引进高学历管理人才,不过需要干一段时间服务员,以便充分了解一线而已。就像银行招聘,无论多高的学历,都得从柜台干起。
2、海底捞去大学面招,不也是所有岗位都要从服务员做起吗?
3、确实学历高的人能力、素质会高出一大截,服务行业就需要高学历、高素质的人……
4、其实就是火锅店炒作,大家散了吧。
认真也罢,炒作也罢。大家热议的重点在于,学历真的这么有用吗?
媒体评论:
读书不是唯一出路,却是人生最稳健、最容易走的路
总有人说读书无用,学历不重要。说这话的人往往轻描淡写,但总有人深信不疑。
有人说,北大毕业又怎样,还不是也有卖猪肉的;马云高考数学才1分,照样成就阿里帝国……
的确,北大毕业的陆步轩,是个卖猪肉的,可他在校友陈生的帮助下,两人合作成立“屠夫学校”,后来,他们开了几百家连锁店,身家过亿。
如果学历不重要,为什么马云要连考3次大学?
马云从不说学历重要,可你看看他的阿里巴巴,哪年招聘不要求学历了?
看看我们周围,名校毕业生一般都差不到哪去,而像马云、韩寒这样逆袭的,却是凤毛麟角。
从某个角度看,你的学历,就是你的名片。

有些人以为只要有能力,学历不重要,但直到面临毕业、应聘求职、投简历、报考岗位时,才明白学历是入场券。如果连入场资格都没有,根本没有人跟你谈能力。
所以,学历有多重要,跑一次招聘会你就知道了。
诺贝尔奖获得者经济学家斯宾塞认为:大学教育对于劳动力市场而言,最主要的功能不是培养人才,而是鉴别人才,把人划成三五九等后,向用人市场传递价格。
学历不能决定一切,但对于我们大多数普通人来说,读书应试,仍是我们阶层逆袭的捷径。 如果不拼学历,你还有什么优势可拼?
人生没有白走的路,学历也不是白来的,它和钱一样,当你有了才能说不重要。
是的,好好读书当然不是唯一的出路,却是你人生最稳健、最容易走的路。
你的锦鲤,就藏在你读过的书里。
读书能让你的工作有更多的选择,进而让你拥有一个自己说了算的人生。
就像龙应台写给儿子的信中说的:
孩子,我要求你读书用功,不是因为我要你跟别人比成绩,而是因为,我希望你将来会拥有选择的权利。选择有意义、有时间的工作,而不是被迫谋生。
当你的工作在你心中有意义,你就有成就感。当你的工作给你时间,不剥夺你的生活,你就有尊严。成就感和尊严,给你快乐。
免责声明:本网站所转载的文字、图片与视频资料版权归原创作者所有,如果涉及侵权,请第一时间联系本网删除。
官方微信
《中国腐蚀与防护网电子期刊》征订启事
- 投稿联系:编辑部
- 电话:010-62313558-806
- 邮箱:fsfhzy666@163.com
- 中国腐蚀与防护网官方QQ群:140808414



