1月25日,教育部正式公布了2018年度高等学校科学研究优秀成果奖(科学技术)获奖名单。共有318项/人获奖,其中一等奖125项,二等奖183项,青年科学奖10人。

高等学校科学研究优秀成果奖(科学技术)是由教育部设立的用以鼓励在推动科学技术进步中做出突出贡献的高等学校的教师、科技工作者和科研组织的奖项。该奖是仅次于国家自然科学奖、国家技术发明奖和国家科技进步奖三大奖的重要科技奖项。
共设立了四种获项:自然科学奖、技术发明奖、科技进步奖以及青年科学奖。材料科学与工程公众号统计发现共有45项材料类项目获奖,29所高校作为第一单位(不含内部公示项目),如下是各高校材料类项目统计:

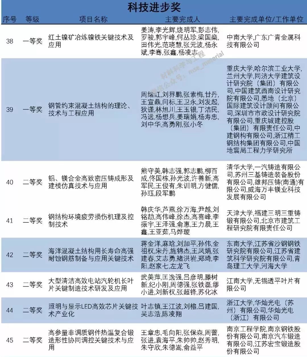
以下是45项材料类项目具体名单。




更多关于材料方面、材料腐蚀控制、材料科普等方面的国内外最新动态,我们网站会不断更新。希望大家一直关注中国腐蚀与防护网http://www.ecorr.org
责任编辑:王元
《中国腐蚀与防护网电子期刊》征订启事
投稿联系:编辑部
电话:010-62313558-806
邮箱:fsfhzy666@163.com
中国腐蚀与防护网官方 QQ群:140808414
免责声明:本网站所转载的文字、图片与视频资料版权归原创作者所有,如果涉及侵权,请第一时间联系本网删除。
相关文章
官方微信
《中国腐蚀与防护网电子期刊》征订启事
- 投稿联系:编辑部
- 电话:010-62313558-806
- 邮箱:fsfhzy666@163.com
- 中国腐蚀与防护网官方QQ群:140808414
点击排行
PPT新闻
“海洋金属”——钛合金在舰船的
点击数:5768
腐蚀与“海上丝绸之路”
点击数:4763



