
2018年国家重点研发计划项目指南陆续公布。那么重点研发计划申报流程是怎样的?且看下文。

申报流程和相应时间
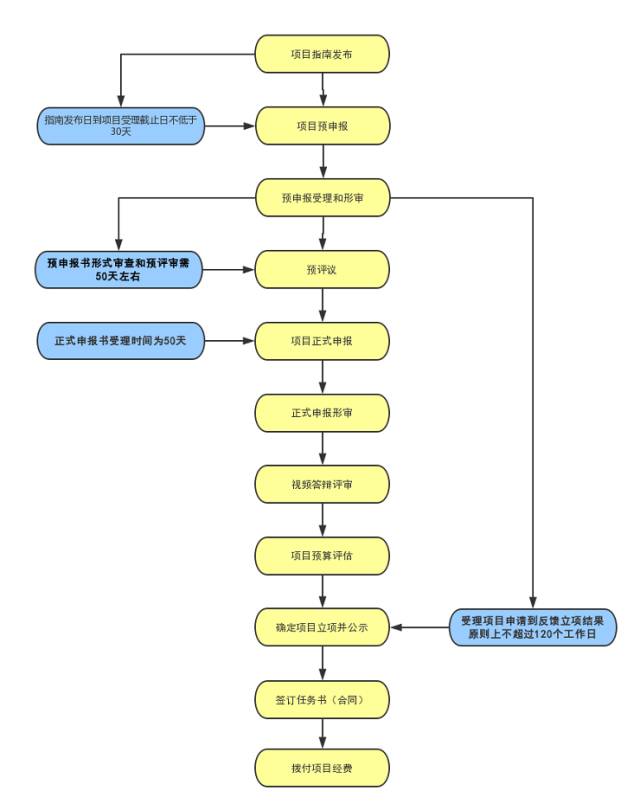
第一步:项目预申报
指南发布后,项目申报者提交3000字左右的预申报书。预申报书详细说明申报项目的目标和指标,简要说明创新思路、技术路线和研究基础,并由项目申报单位提出所需专项资金预算总额。
第二步 预申报受理和形审
在申报时间截止后,专业机构受理预申报项目。按时提交预申报的项目都会被受理。 项目受理后,由专业机构组织相关人员进行预申报形审,主要审查申报材料的形式要件。审查内容包括推荐单位是否重复申报、推荐函、申报书填写格式是否完整、申报人资格是否符合、申报单位资格是否符合等。
第三步 预评议
通过预申报形审的项目进入评审阶段。专业机构在形式审查后开展首轮评审,评审专家通过统一专家库随机抽取,专家数量原则上不少于5个,每个专家评审的项目数量原则上不超过15项。首轮评审将遴选出3-4倍于拟立项数量的申报项目,进入下一轮正式申报。
第四步 项目正式申报
通过预评审的项目提交详细的正式申报书。
第五步 正式申报形审
正式申报形式审查由专业机构组织,主要对正式申报书进行审查。正式申报形审主要审查申报人、申报单位的资格条件、申报材料是否齐全等。
第六步 视频答辩评审
专业机构通过网络视频方式,组织会议答辩评审,根据专家评议情况择优建议立项。视频评审侧重在方案层面,涉及研究内容、目标设置及技术路线、任务分解及进度安排、研发团队及工作基础、预期成果及风险分析等内容。
第七步 项目预算评估(委托)
专业机构委托相关机构开展项目预算评估。评估内容是项目课题的资金预算,包括中央财政资金和其他来源资金,包括设备费、材料费、测试化验加工费、燃料动力费、出版/文献/信息传播/知识产权事务费、会议/差旅/国际合作交流费、劳务费、专家咨询费、其他费用等九方面的预算。间接费用按规定比例核定。
第八步 确定项目立项并公示
专业机构根据评审结果,按照择优支持的原则提出年度项目安排方案,并将拟立项项目清单进行公示。
第九步 签订任务书(合同)
公示结束后进入审核环节,由科技部组织对立项程序规范性、立项情况与任务目标和指南相符性等进行审核,提出审核意见和建议,反馈专业机构。 专业机构根据通过合规性审核的项目安排发布立项通知。立项通知下达后,专业机构与项目牵头单位签订项目任务书,组织开展任务书网上填报、审核及纸质任务书签订等工作。
第十步 拨付项目经费
专业机构将资金拨付给项目承担单位后,项目承担单位根据任务(课题)研究进度和资金使用情况,及时向任务(课题)承担单位拨付资金。课题承担单位根据研究进度,及时向任务(课题)合作单位拨付资金。
更多关于材料方面、材料腐蚀控制、材料科普等方面的国内外最新动态,我们网站会不断更新。希望大家一直关注中国腐蚀与防护网http://www.ecorr.org
责任编辑:殷鹏飞
投稿联系:编辑部
电话:010-62313558-806
中国腐蚀与防护网官方 QQ群:140808414
免责声明:本网站所转载的文字、图片与视频资料版权归原创作者所有,如果涉及侵权,请第一时间联系本网删除。
官方微信
《中国腐蚀与防护网电子期刊》征订启事
- 投稿联系:编辑部
- 电话:010-62316606-806
- 邮箱:fsfhzy666@163.com
- 中国腐蚀与防护网官方QQ群:140808414



