海洋是人类资源和能源的保障,国家利益和安全的重地。开发利用海洋资源已成为各国的发展战略。我国是海洋大国,海域辽阔,海洋已成为我国经济社会发展的必然选择和重要空间。海洋生物污损(marine biofouling)是指海洋微生物和动、植物在船体或海洋设施表面吸附生长形成的生物垢,它会增加船舶航行阻力,导致海洋装备金属表面腐蚀加快,堵塞核电站冷热交换管道,降低海洋装备使用寿命,影响海洋养殖业等。据不完全统计,每年全世界因海洋污损造成的经济损失达到上百亿美元。随着航运事业的发展和海洋开发的日益增加,海洋污损带来的问题将越来越多。
当前海洋防污的方法主要是依靠物理或化学处理的途径去除粘附物质,例如机械清洗法、电化学方法和涂装防污涂料。机械清洗法主要是通过特制工具(包括水下机器人),定期对船底及船壳上的附着生物进行铲除,该方法费时长且耗资大。电化学法是利用电压或海水电解中产生的次氯酸杀死海洋生物的幼虫和孢子,从而抑制其附着和生长。涂装防污涂料是目前最方便、有效和经济的方法。防污涂料主要由高分子树脂、防污剂、颜填料、溶剂等组成,其中防污剂为生物毒素,其功能是抑制或防止海洋污损生物的附着。高分子树脂是整个涂层的基底和防污剂的载体,直接影响涂层的性能并控制防污剂的释放。传统的防污涂层是利用材料中释放出的铜、锡、汞、铅等毒料来杀死海洋生物,其中尤以有机锡类涂料最为有效。然而,后来人们发现有机锡化合物会在海洋生物体内累积,导致遗传变异,并进入食物链循环,产生不可估量的生态问题。因此,有机锡类涂料已于2008 年在全球禁止使用。目前,大量使用的是含氧化亚铜的涂料,然而铜对生态也有危害,其淘汰只是时间问题。我国已把含氧化亚铜防污涂料列入“高污染,高环境风险”名单,规定氧化亚铜做防污剂仅是过渡性措施。因此,研究开发环境友好防污体系十分重要。本文主要介绍近年来环境友好海洋防污体系的研究进展,并探讨未来发展的趋势。
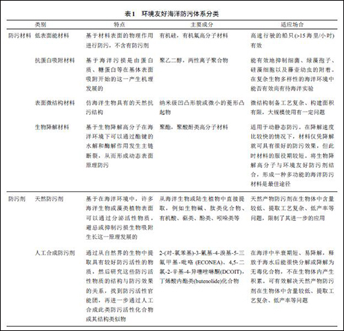
环境友好防污体系的研究主要从两个方面进行(表1)。

1 防污材料
防污材料,即研制具有抗粘附的材料,赋予涂层以特殊的表面性能,如低表面能、抗蛋白性、表面微结构、生物降解性等。
1.1 低表面能材料
有机硅、有机氟是低表面能材料的典型代表。它们主要基于材料表面的物理作用进行防污,即污损生物不易在低表面能材料表面附着或附着不牢,在航行水流冲刷下或其他外力作用下容易脱落。低表面能材料表面平滑,这对降低航行阻力、减少燃油消耗以及降低温室气体的排放有重要的意义。低表面能材料存在涂膜质量不稳定、机械强度差、与基体粘附力差等问题,因此目前该类材料虽已应用,但其应用范围仅限于一些特殊场合。尤其是低表面能防污材料对航行速度依赖性强,例如其对于高速行驶的船只(>15 海里/小时)有效,而对长期停留在码头或者慢速航行的轮船防污效果不佳;同时对硅藻类生物附着效果差,即使航速达到30 海里/小时以上,硅藻类生物也难以去除。因此,对低表面能材料进行物理或化学改性提升其防污和力学性能是目前发展的方向。
1.2 抗蛋白吸附材料
抗蛋白材料主要基于海洋污损是由蛋白质、糖蛋白等在基体表面吸附开始的这一产生机理发展的。该类材料中研究最多的是聚乙二醇和两性离子聚合物,其他还有两亲性聚合物、水凝胶、两性离子液体等。这些材料在海洋中的长效防污性有待考查。图1 为具有两性离子侧链的聚氨酯结构式及其形成的涂层抗蛋白吸附示意图。

1.3 表面微结构仿生材料
表面微结构是主要基于仿生的原理发展起来的。Wooley 等合成了超支化含氟聚合物-聚乙二醇网状结构树脂,通过微相分离形成纳米级的凹凸形貌,据报道对污损生物如石莼的附着阶段有阻碍作用,同时减少了蛋白质和脂多糖的吸附。Brennan 等制备了由微小的菱形凸起物组成的仿鲨鱼皮表面,在一定程度上能防止藻类孢子、藤壶幼虫的附着。微结构制备工艺复杂、构建面积十分有限,而且在海水浸泡中很难长期保持稳定,因而该材料的大规模使用有一定问题。
1.4 生物降解材料
作者所在课题组发展了系列生物降解聚合物基海洋防污材料,并最早在海洋实验中获得成功。我们发现,生物降解高分子在海洋环境下可以通过酯键的水解和酶解作用发生主链断裂,从而形成动态表面,使污损生物不易粘附在其表面。在降解速度比较快的情况下,材料仅凭降解具有很好的防污效果,但此时材料的服役期较短。将生物降解高分子与环境友好防污剂结合,形成一种多功能的海洋防污材料是目前的最佳途径(图2)。

1.5 其他新型仿生防污材料
除了以上材料外,近年来还出现了一些新型仿生防污材料,如受猪笼草启发在具有纳米微结构的透气性材料中注入润滑液形成的“超滑”表面;在涂料中加入纳米五氧化二钒(V2O5),以仿造自然界中已存在的植物(藻类)的天然防御机制。在涂料中加入酶或蛋白质等形成耗氧表面,从而不利于污损生物粘附;但相关材料还处于实验室研究阶段,其海洋环境下的防污性能有待进一步研究。
2 防污剂
防污剂,即寻找合适的高效无毒、环境友好的防污剂,在不破坏环境的前提下防止生物附着,主要分为天然防污剂和人工合成防污剂。
2.1 天然防污剂

天然防污剂,主要基于在海洋环境中,许多海洋生物或藻类植物表面可以通过分泌活性物质,避忌或抑制污损生物吸附生长这一原理发展的。通过提取这些具有防污活性的天然产物作为防污剂,可防止海洋生物附着(图3)。例如英国研究人员从大型褐藻-鹿角菜(fucus)表面附生细菌中分离出具有抑菌活性的物质,经甲醇溶解并与树脂混合试制成防污涂料,针对海洋细菌表现防污效果。另外,从红藻中提取的生物碱,海绵中分离纯化得到的肽类化合物等均表现出优异的防污活性。香港科技大学钱培元教授在这方面做了大量的工作,已经分离鉴定了50 多个由细菌、真菌产生的抗污损活性物质。但是天然产物防污剂在生物体中含量较低、提取工艺复杂、低产率等问题,限制了其进一步的应用。
2.2 人工合成防污剂

为解决天然产物防污剂在生物体中含量较低、提取工艺复杂、低产率等问题,通过从自然界生物中提取具有较好防污活性的物质,研究其结构与防污效果的关系,找到防污活性官能团,再进一步人工合成此类防污活性化合物或其结构类似物,是环境友好防污剂研究中的一条重要途径(图4)。例如目前新出现的绿色防污剂2-(对-氯苯基)-3-氰基-4-溴基-5-三氟甲基-吡咯(ECONEA)就是通过对微生物链霉菌(streptomyces fumanus)的代谢产物(dioxapyrrolomycin)结构仿生制备;目前广泛使用的4,5-二氯-2-辛基-4-异噻唑啉酮(DCOIT),其异噻唑啉酮结构是由一种生物防污剂的结构改造而来;香港科技大学钱培元教授课题组开发的丁烯酸内酯类(butenolide)防污剂是通过对海洋链霉菌代谢物的化学结构改造而来。该类防污剂在海洋中半衰期短、易降解,释放于海水后能很快分解或降解为无毒化合物,不在生物体内产生积累。需要说明的是,该类防污剂在海洋工程化应用之前,还有很多技术难题需要克服。例如:如何解决该防污剂与涂料树脂的相容性和可控释放性,实现低含量有效等等。
海洋防污材料的方向是发展高效、环境友好、多功能性材料。使用无毒、环境友好防污剂也是未来发展的重要方向。将环境友好高分子(如生物降解高分子)与环境友好防污剂结合,形成一种多功能的海洋防污体系是最佳途径。
更多关于材料方面、材料腐蚀控制、材料科普等等方面的国内外最新动态,我们网站会不断更新。希望大家一直关注中国腐蚀与防护网http://www.ecorr.org 责任编辑:王元 《中国腐蚀与防护网电子期刊》征订启事
投稿联系:编辑部
电话:010-62313558-806
邮箱:ecorr_org@163.com
中国腐蚀与防护网官方 QQ群:140808414
免责声明:本网站所转载的文字、图片与视频资料版权归原创作者所有,如果涉及侵权,请第一时间联系本网删除。
官方微信
《腐蚀与防护网电子期刊》征订启事
- 投稿联系:编辑部
- 电话:010-62316606-806
- 邮箱:fsfhzy666@163.com
- 腐蚀与防护网官方QQ群:140808414



