一、学校概况
哈尔滨工程大学前身是创建于1953年的中国人民解放军军事工程学院(“哈军工”)。学校隶属于工业和信息化部,是工业和信息化部、教育部、黑龙江省、哈尔滨市人民政府共建高校,是“国防七子”之一、首批“211工程”重点建设高校、“985工程”优势学科创新平台建设高校、国家“双一流”建设高校。学校以“三海一核”为办学特色,以“双一流”建设为引领,以敢为的自信、必成的劲头、开放的眼界、合作的气度,开启全面创建特色鲜明世界一流大学新航程。
当前,学校船舶与海洋工程学科进入国家“一流学科”建设行列,船舶与海洋工程获评A+,位列全国第一;核科学与技术学科位列全国第三,军用核动力位列全国第一;控制科学与工程学科获评国内前列,力学、管理科学与工程等基础与文管学科排名持续创高,参评的一级博士点学科均进入全国前30%,工程学进入ESI全球前1‰,材料科学、化学、计算机科学进入ESI全球前1%行列。
适逢国家海洋强国战略实施,学校依托“三海一核”办学特色,迎来发展的历史性机遇期,在此诚挚邀请全球优秀人才加盟哈尔滨工程大学从事博士后研究,共同谱写新篇章!
二、招收需求及联系方式
哈尔滨校区:
面向国家重大战略需求,聚焦船海核领域,打造“高峰凸现、高原崛起”的“三海一核”特色学科体系,构建一流培优学科、一流培育学科、骨干支撑学科、基础前沿学科、人文社会学科和新兴交叉学科相互支撑、协同发展的学科生态。重点支持并推动船舶与海洋工程学科在特定领域方向上取得创新性突破性标志成果,解决国家深远海和海军新型作战力量建设领域重大颠覆性技术和重大关键性技术问题,打造中国特色、世界一流的学科标杆。
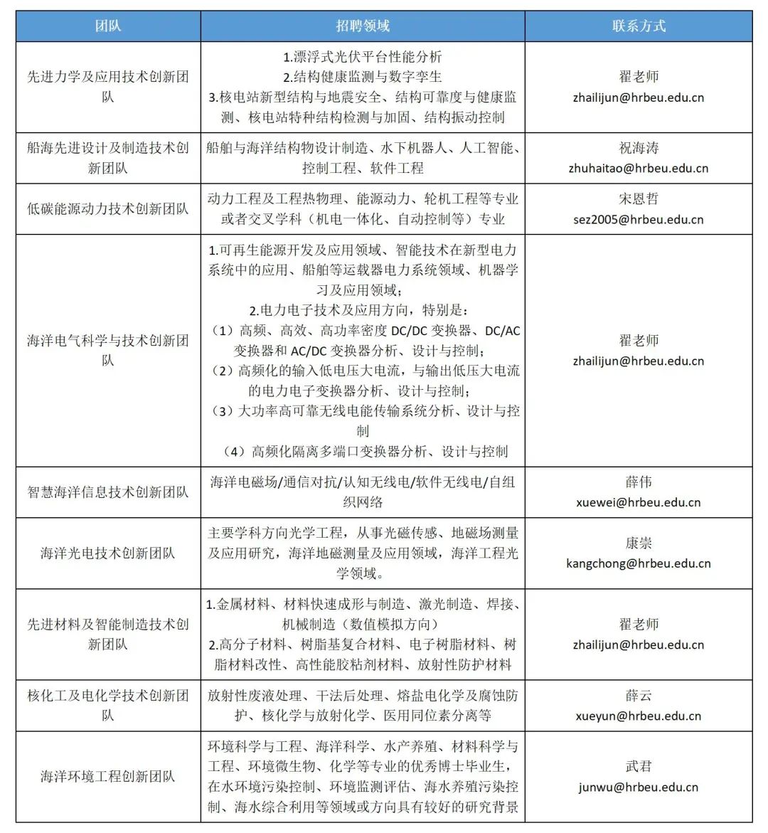
点击图片可放大查看
青岛创新发展基地:
青岛创新发展基地由哈尔滨工程大学与青岛市政府联合共建,办学旨在秉承“哈军工”精神,发挥学校“三海一核”特色办学优势,以敢为的自信、必成的劲头、开放的眼界、合作的气度,深度对接海洋强国发展战略和山东半岛蓝色海洋经济发展蓝图,打造成学校特色办学的出海口、综合改革的试验田、吸引高层次创新人才的新高地,更好地支撑国家战略和船海行业发展。
青岛博士后创新实践基地依托哈尔滨工程大学本部共设置12个博士后学科点,借助两地科研平台和师资力量,与校本部实现博士后联合培养,并依托地缘优势,大力培养具备独立科研能力、学术水平强、综合素质高的博士后研究人员队伍。
有意者可将1、个人简历;2、学位证毕业证/资格证书/获奖证书复印件;3、进站后工作设想,发送联系人邮箱,并在邮件主题注明“博士后申请+姓名+学校+博士后招聘网”。
烟台研究院:
紧扣“大海工”核心定位,充分发挥东北亚经济圈节点城市、山东黄渤海新区建设城市、山东海洋经济高质量发展支撑极优势,集聚烟台市全门类工业资源,依托核电核岛产业计量测试中心、山东省智慧海洋产业技术研究院、山东省大海工类产教融合研究生联合培养基地等7个省部级以上科研创新平台资源以及校本部科研平台、12个博士后学科点等有效载体,开展产教融合协同攻关,培养造就一批跨学科、复合型、具有国际视野的战略性博士后青年人才。
有意者可将1、个人简历;2、学位证毕业证/资格证书/获奖证书复印件;3、进站后工作设想,发送联系人邮箱,并在邮件主题注明“博士后申请+姓名+学校+博士后招聘网”。
三、招收类型及薪酬待遇
四、博士后培养与发展
(一)国内优势科研平台和保障措施
科研工作一直是学校发展的先行力量,学校2022年全年科研经费到款超20亿元。学校设有40多个科研平台以及150多个科研和教学实验室,其中国家级重点实验室等国家级科研平台20余个,充分保障博士后的科研工作。
根据工作需要为学科博士后提供政策资源和条件配套,可将学科博士后人员纳入绩效津贴分配,为在站师资博士后提供10万元的科研经费支持。
(二)优质的子女教育
从哈尔滨工程大学幼儿园、哈尔滨工业大学附属小学及中学为博士后子女提供哈市最优秀的贯通式培养教育。三所学校均分布于学校院区,轻松兼顾子女接送与工作。附属中学为全国“办学特色示范学校”“全国十佳办学单位”,办学质量有保障,真正让学校教工省心与放心。
(三)发展潜力及路径
师资博士后人员期满出站后,表现优秀的,可申请进入专任教师队伍。
博士后在站期间可参加专业技术职务评审。
五、招收条件
(一)具有博士学位和学历,品学兼优,身体健康,获得博士学位一般不超过3年;
(二)师资博士后年龄原则上不超过32周岁,科研博士后年龄不超过35周岁;
(三)具有较强的科研能力和发展潜力,符合各团队岗位招聘要求。
免责声明:本网站所转载的文字、图片与视频资料版权归原创作者所有,如果涉及侵权,请第一时间联系本网删除。
官方微信
《腐蚀与防护网电子期刊》征订启事
- 投稿联系:编辑部
- 电话:010-62316606
- 邮箱:fsfhzy666@163.com
- 腐蚀与防护网官方QQ群:140808414







