根据《宁波市事业单位公开招聘工作人员实施办法》的有关规定,宁波财经学院决定面向全国公开招聘高层次人才 (教师)75名,现就有关事项公告如下:
一、招聘单位简介
宁波财经学院坐落于国家历史文化名城、现代化国际港口城市——浙江省宁波市,是一所以经济、管理学科为主,经、管、工、文、艺等多学科协调发展的地方应用型本科高校,为公益二类事业单位。学校现有本部校区、杭州湾校区、象山校区等3个校区,占地面积1700余亩,建筑面积78万平方米;设有国际经济贸易学院、金融与信息学院、工商管理学院、财富管理学院、数字技术与工程学院、人文学院、艺术设计学院、象山影视学院、基础学院、马克思主义学院、成人继续教育学院、国际教育学院、公共文体部等教学单位,42个本科专业,全日制本科在校生近2万人;拥有教职工千余人,其中硕士及以上学位教师占比89.89%,副高及以上教师占比37%,双师双能型教师占比48.46%,省151人才、省高校领军人才、省级中青年学科带头人、省教学名师、市领军拔尖人才等高层次人才百余人。现有国家级一流本科专业建设点4个,省级一流本科专业建设点7个,省级新兴特色专业4个、优势重点专业7个。国家级一流本科课程5门,省级一流课程127门;省一流学科3个、市重点学科4个。近五年,获批省部级以上纵向科研项目200项,其中国家社科基金项目21项;获得省哲学社会科学优秀成果奖等省部级奖项8项,21篇资政报告获省部级领导批示。立项建设教育部产学合作协同育人项目83项,获得省、市教学成果奖26项,在校生获国家级各类竞赛奖项1800余项。
二、招聘原则和办法
招聘工作坚持公开、平等、竞争、择优原则,按照德才兼备的用人标准,采取公开报名、统一考试和择优聘用的办法进行,通过资格审查、试讲、体检和考核等程序面向社会公开招聘高层次人才。
三、招聘对象基本条件
(一)遵守中华人民共和国宪法、法律和法规;
(二)遵守纪律、品行端正,具备良好的职业素质;
(三)具有招聘岗位所需的学历、资历、专业、任职资格、职业(执业)资格及技能要求;
(四)具有适应岗位要求的身体条件;
(五)具备岗位所需的其他条件。
四、招聘岗位、人数、专业、学历和范围及资格条件
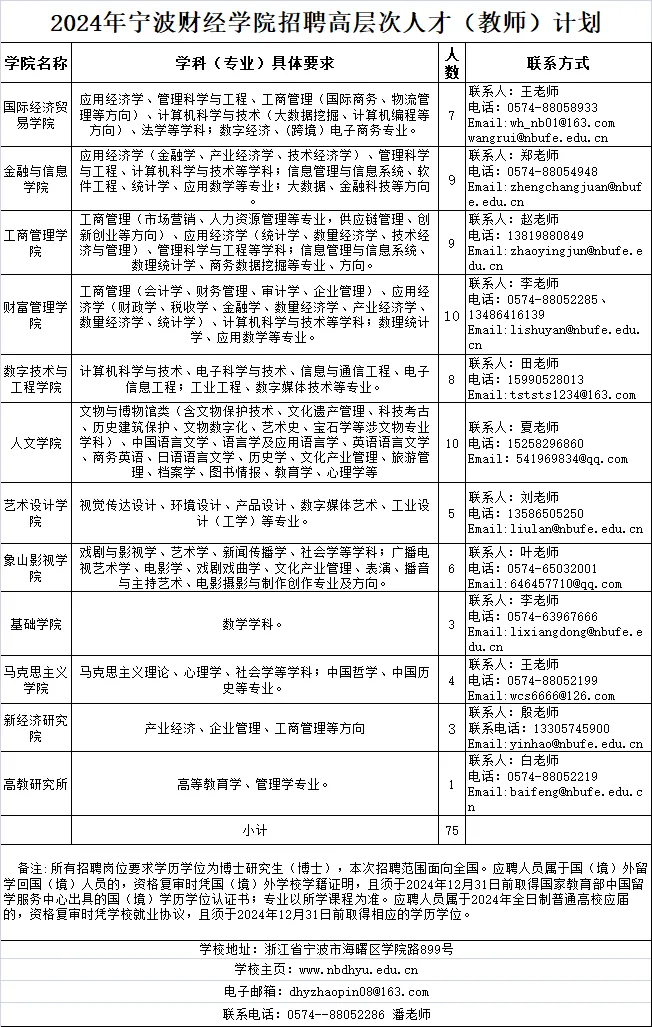
详见《2024年宁波财经学院招聘高层次人才(教师)计划》(见附件1)
|
人才 类别 |
学校安家补助 |
市人才安家补助及购房补贴 |
年薪 |
科研启动费 |
直聘政策 |
其他待遇 |
|
A1 |
协商 |
学校协助申请宁波市各类人才相应的安家补助与购房补贴 |
面议 |
面议 |
直聘正高 |
1. 宁波市事业编; 2. 住房过渡政策二选一:学校提供过渡性住房/享受租房补贴(每月2千元,享受2年) |
|
A2 |
260 |
≥70 |
60 |
|||
|
B |
180 |
≥45 |
30 |
|||
|
C1 |
130 |
≥30 |
20 |
直聘副高 |
||
|
C2 |
110 |
≥25 |
10 |
|||
|
D |
100 |
≥25 |
10 |
/ |
||
|
E |
60 |
≥23 |
8 |
详见《宁波财经学院高层次人才引进类型、要求和待遇》(见附件2)
D类优秀博士应聘条件,需要同时具备以下条件:
1.年龄不超过40周岁,且具有博士学位;
2.近4年内,在本领域B类期刊发表论文1篇或C类期刊学术论文2篇(其中一篇C类期刊,可为导师一作,博士本人二作)。
六、招聘办法和步骤
(一)报名与资格初审
1、报名时间:从公告发布之日起到2024年12月31日为止。报名办法:先从宁波财经学院 网站(http://www.nbufe.edu.cn)的“师资建设”栏目下的“人事管理”上下载并填好《宁波财经学院高层次人才(教师)报名表》(详见附件3), 在规定时间内,连同简历电子稿和相关证件扫描件发送邮件至dhyzhaopin08@163.com 邮件主题 请标明“应聘学院+人才类别+姓名”。
2、资格初审
应聘人员提供的个人信息必须真实有效,报名时,宁波财经学院人事处将对应聘人员的报考资格进行初审,向初审未通过者说明理由。证件不全或提供证件与报考资格条件不相符者,不能通过报名资格初审。
根据往年招聘情况,认定本次招聘岗位为紧缺岗位,符合报考条件的应聘人数与招聘计划数之比不足3:1时,按实际应聘人数进入考试程序。
通过资格初审进入试讲的人员将由人事处通知本人,同时通知试讲时间、地点及资格复审的时间、地点。
(二)考试
公开招聘考试采取试讲的办法进行,由招聘单位具体组织实施。
1、资格复审
试讲前,在规定时间内携带身份证、户口本、学历(学位)证书(2024年全日制普通高校应届毕业生凭学生证和学校推荐表报名;国外、港澳台留学归来人员也可先持国境外学校学籍证明)、职称证书等相关证件的原件和复印件和近期免冠1寸照片1张到指定地点进行现场资格复审。证件(证明)不全或所提供的证件(证明)与招聘资格条件不相符者,不得参加试讲。未按时参加资格复审的,视作放弃试讲资格。
2、成绩
在试讲合格人员中,按试讲成绩从高分到低分按1:1的比例确定体检、考核对象,试讲成绩相同的,增加考试课目。试讲成绩和进入体检、考核人员名单于试讲结束2个工作日在宁波财经学院网站上公布,并由人事处通知考核对象。
(三)体检与考核
参加体检人员接到通知后按要求时间到指定地点参加体检,体检参照公务员录用标准要求。
体检结束后,招聘单位将对体检合格者的思想政治表现、道德品质、业务能力、工作实绩等情况进行详细考核,考核不合格者淘汰。
(四)公示与聘用
拟聘用人员名单经宁波市人力资源和社会保障局核准后,同时在宁波人力资源和社会保障局网站及宁波财经学院网站上公示七个工作日。公示期满后无异议,办理人事关系转移手续并签订聘用合同。在办理人事关系转移手续时仍将审核档案资料,若发现招聘人员档案资料有不符合报考条件的,将取消聘用资格。
公开招聘监督电话:0574-88044810
应聘邮箱:dhyzhaopin08@163.com
联系人:潘老师0574--88052286
免责声明:本网站所转载的文字、图片与视频资料版权归原创作者所有,如果涉及侵权,请第一时间联系本网删除。
官方微信
《腐蚀与防护网电子期刊》征订启事
- 投稿联系:编辑部
- 电话:010-62316606
- 邮箱:fsfhzy666@163.com
- 腐蚀与防护网官方QQ群:140808414





