第五层次待遇:聘任副教授,120平住房,6千元/每月人才津贴,50万科研启动经费! Part 1 学院概况 辽宁工程技术大学电子与信息工程学院其前身为电子与信息工程系,成立于1994年,2006年撤系成立电子与信息工程学院。学院现有师资近80人,其中教授14人,副教授23人,高级工程师1人。在校学生近2700人,其中本科生2300余人,研究生300余人。 学院拥有信息与通信工程、计算机科学与技术两个一级学科硕士学位授权点,电子信息专业学位类别硕士授权点及电子科学与技术建设学科,每年招收研究生近150人。开设计算机科学与技术、通信工程、电子信息工程、电子科学与技术4个本科专业,每年招生500人以上。计算机科学与技术专业、通信工程专业均获批辽宁省普通高等学校一流本科示范专业,通信工程获批辽宁省普通高等学校本科工程人才培养模式改革试点专业。获批建设“辽宁省无线射频大数据智能应用重点实验室”,“辽宁省数字化矿山装备工程技术研究中心”及“辽宁省矿山安全数据科学研究中心”等学科平台;建有“智能无线射频”和“人工智能与大数据”2个校级学科创新团队;设有电信学院实验中心,24个实验室,使用面积3000平方米,实验设备4000余台件,设备资金3000万元,拥有射频微波高端测试设备和器件制备设备;内设5个研究所。 近年来,学院注重产-学-研-用项目的推进,承担国家“863”项目、国家自然科学基金、国家科技支撑计划、省自然基金、省部级项目等国家级、省级项目60余项,横向企业课题百余项。发表学术论文700余篇,出版专著、教材20部,获省部级奖励10余项,年均发表学术论文百余篇。 学院坐落于美丽的葫芦岛市,该市位于渤海辽东湾内,作为辽宁西部门户,覆盖整个辽西走廊,地处渤海湾畔,素有“关外第一市”、“北方的海上传奇”等别称。这里是连接东北和华北两大经济区的节点城市和交汇地带,是环渤海经济圈的重要组成部分。拥有国家级森林城市、最美中国文化旅游目的地城市、最具潜力避暑城市、国家级园林城市和中国优秀旅游城市等荣誉称号。 葫芦岛市具有丰富的沿海岸线资源优势,沿海地区覆盖我市中心城区和四个县(市)区、30多个乡镇,人口占全市的五分之二,土地占全市的三分之一,经济总量占全市五分之四以上。葫芦岛着力打造沿海经济带,加快实现全面振兴,占据天时、地利、人和等各种有利因素,机遇难得,优势明显,条件具备,时机成熟。 Part 2 招聘范围 1. 信息与通信工程、计算机科学与技术、电子科学与技术一级学科,所属二级学科以及与以上学科紧密相关学科的博士人才。 2. 以上学科具有高级职称的教师和工程技术人才。 3. 以上学科具有硕士学位且未获得高级职称的毕业生,可报考学校公开招聘紧缺学科师资,招聘信息和条件可关注学校人事处网站。 Part 3 招聘条件
我院招聘各层次人才,重点面向第五、第六层次人才。招聘人才应具备我校公开招聘文件规定的政治素质、道德水平、健康条件,第五、第六层次人才年龄一般小于35周岁(有工程背景等特殊人才年龄可适当放宽),并具备但不仅限于以下业务条件:
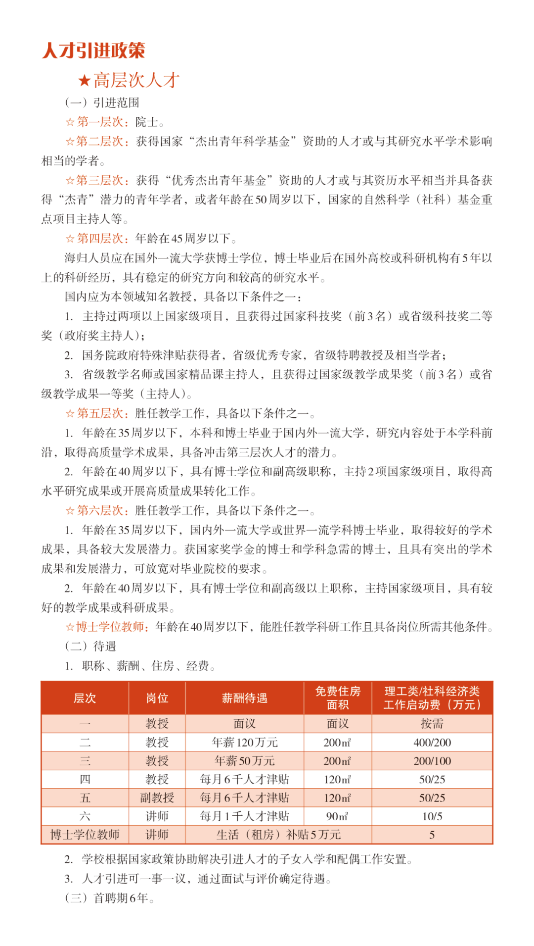
应聘第五层次人才
国内外一流大学获得学士学位和博士学位,研究内容处于本学科世界前沿,在 ESI 刊源权威期刊(本学科前 5%)或行业公认顶刊第一作者发表 2 篇以上论文,或获省级优秀博士学位论文奖,具备在 5 年内获得“优青”的潜力。
应聘第六层次人才应具备以下条件之一 1. 国内外一流大学或一流学科博士毕业,学科急需,第一作者在权威期刊发表过 SCI、SSCI 论文 2 篇或 CSSCI 论文 3 篇(2 篇 EI 论文或作为第一完成人获得 2 项发明专利可代替 SCI 论文 1 篇)。 2. 第一作者在权威期刊发表 SCI、SSCI 论文 3 篇或 CSSCI 论文 4 篇(2 篇 EI 论文或作为第一完成人获得 2 项发明专利可代替 SCI 论文 1 篇),潜力突出的博士。 3. 获省级优秀博士学位论文提名的博士。 其他层次待遇如下表所示,也可登录辽宁工程技术大学官网“人才招聘”栏目或致电联系人咨询。 科学发展,人才为先。学校高度重视人才引进工作,人才引进政策灵活,一事一议,一人一策,待遇优厚,能够解决人才后顾之忧,特殊急需人才可放宽条件,待遇并适当倾斜。学院常年招聘符合上述条件的优秀人才,协助办理人才引进等相关手续,做好服务工作。欢迎各界人才加入我们,有意愿者可直接与学科秘书、学院领导详谈。 学院领导(洽谈) 辽宁工程技术大学电子与信息工程学院院长 南敬昌 电话:13591990197 QQ:185900838;微信:njc185900838 邮箱:nanjingchang@lntu.edu.cn;nanjc886@sina.com 辽宁工程技术大学电子与信息工程学院副书记(主持工作)兼副院长 孟祥福 电话:13591999589 QQ:174099455;微信:xiangfu-aai 邮箱:marxi@126.com 学科秘书(咨询) 辽宁工程技术大学电子与信息工程学院计算机学科秘书 贾迪 电话:13591991636 QQ:19927402;微信:apple_jiadi 邮箱:lntu_jiadi@163.com 辽宁工程技术大学电子与信息工程学院电子与通信学科秘书 翟雷应 电话:18342946385 QQ:379299924;微信:18217473726 邮箱:zlygsl@hotmail.com Part 4 学校概况 学校创建于1949年,1978年被国务院确定为全国88所国家重点大学之一,2013年获批为国家“中西部高校基础能力建设工程”重点建设高校,2019年入选辽宁省重点建设的10所国内一流大学之列。 学校现建有阜新校区中华路校园、玉龙校园和葫芦岛校区龙湾校园,占地4240亩。在校博士生、硕士生、本科生、留学生2.9万人。学校拥有4个博士后科研流动站、8个一级学科博士学位授权点、20个一级学科硕士学位授权点、10个硕士专业学位授权点;拥有1个国家重点培育学科、3个辽宁省一流学科、7个省级重点学科;拥有11个国家一流专业、8个国家级特色专业、7个教育部卓越工程师教育培养计划试点专业、10个辽宁省一流专业、10个专业通过国际工程教育认证;拥有1个国家级实验教学示范中心、6个国家级工程实践教育中心、15个省级实验教学示范中心、14个省级大学生校外实践教育基地;建有1个教育部重点实验室、1个国家地方联合工程研究中心、1个国家安全生产技术基础研究中心、1个省部共建协同创新中心、6个省部级协同创新中心、2个原国家安全生产监督管理总局科技研发平台;建有国家大学科技园、国家级科技企业孵化器、国家技术转移示范机构,2个辽宁省高等学校重大科技平台、18个省部级重点实验室、5个省级专业技术创新中心、2个省级工程研究中心、2个省级社科基地。
免责声明:本网站所转载的文字、图片与视频资料版权归原创作者所有,如果涉及侵权,请第一时间联系本网删除。
官方微信
《腐蚀与防护网电子期刊》征订启事
- 投稿联系:编辑部
- 电话:010-62316606-806
- 邮箱:fsfhzy666@163.com
- 腐蚀与防护网官方QQ群:140808414







