科技论坛 | 港珠澳大桥桥梁混凝土结构 附加防腐蚀措施设计
导言:港珠澳大桥位于伶仃洋海域,设计使用寿命120年,大桥主体混凝土结构面临的耐久性问题极为严重,为保证大桥主体混凝土结构120年耐久性设计使用寿命,除采用高质量的混凝土和足够的保护层厚度,采用必要的附加防腐措施亦非常必要。本文介绍了大桥桥梁混凝土结构附加防腐措施的设计思路和方法,为以后类似工程的防腐设计提供参考。
一、工程概况及必要性
港珠澳大桥是连接香港特别行政区、广东省珠海市、澳门特别行政区的大型跨海通道,大桥跨越珠江口伶仃洋海域,是国家高速公路网规划中珠江三角洲地区环线的组成部分和跨越伶仃洋海域的关键性工程。( 图 1 是港珠澳大桥的总平面图。)大桥主体工程有桥梁工程和岛隧工程组成,海中桥隧工程总长约35.6km。岛隧工程由两个面积各约 10万 m 2 的人工岛以及长约 6.7km 的沉管隧道组成,桥梁工程长约28.9km,其中,香港段长约 6km,粤港澳三地共同建设的主体工程长约 22.6km。
港珠澳大桥位于亚热带海域,具有气温高、湿度大、海水含盐度高的特点,受海水、海风、盐雾、潮汐、干湿循环等众多因素影响。根据相似环境下的暴露试验和工程调查研究结果,钢筋混凝土结构腐蚀严重,耐久性问题突出。为了保证大桥 120 年的耐久性设计使用寿命要求,除了提高混凝土自身的质量外和采用足够的保护层厚度外,采用附加防腐措施是提高大桥耐久性寿命的最重要技术手段。

图1 港珠澳大桥工程平面图
二、港珠澳大桥主体混凝土结构附加防腐措施设计思路——提高耐久性安全储备
与钢结构不同的是,混凝土中的钢筋不是直接暴露于腐蚀环境中,钢筋周围包裹着混凝土,混凝土是钢筋的最重要保护屏障之一。因此,在港珠澳大桥主体混凝土结构 120 年耐久性设计时,首先提高混凝土自身的质量,降低氯离子在混凝土中的扩散系数,并采用足够的保护层厚度,依靠混凝土自身对氯离子的抵抗作用,即可保证大桥 120 年的耐久性设计使用寿命。但是,设计是基于理想的状态,一些设计参数的获得也是基于暴露试验和室内试验的结果。考虑到施工过程中的一些不可控的因素,如混凝土原材料波动、施工偏差等,以及各种实体结构受到多种因素耦合作用,加速钢筋混凝土结构耐久性退化。因此,必须采用必要的附加防腐蚀措施提高大桥混凝土结构的耐久性安全储备。
根据相似环境实体工程调研的结果,不同腐蚀区域,混凝土结构面临的耐久性严重程度不同,具体为:浪溅区 > 水变区 > 大气区 > 水下区。
根据相似环境实体工程耐久性调研结果,并结合大桥的实际情况,提出了不同腐蚀环境混凝土构件的耐久性安全储备要求。水下区的混凝土构件,因贫氧,钢筋面临的腐蚀问题不是太严重,大桥在水下区的混凝土构件设计时已有足够的耐久性安全储备,可考虑不采取附加措施提高耐久性安全储备;大气区的混凝土构件,其面临的耐久性问题要高于水下区的混凝土构件,但是要轻于浪溅区和水变区的混凝土构件,对大气区的混凝土构件考虑增加约 20 年耐久性安全储备;水变区和浪溅区基本分布于同一混凝土构件上,处于水变区的混凝土构件的耐久性安全储备可按耐久性更为严酷的浪溅区来考虑,水变区和浪溅区的混凝土构件可考虑增加 40 年以上的耐久性安全储备。表 1 给出了位于不同腐蚀环境的混凝土构件的耐久性安全储备要求。

三、附加防腐措施设计
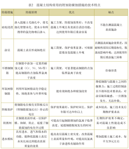
1.混凝土结构附加防腐的技术特点
混凝土结构附加防腐蚀措施有很多,现行的混凝土结构防腐蚀技术规范将涂层、硅烷、环氧涂层钢筋、阻锈剂、透水模板和外加电流阴极保护作为主要的附加防腐措施予以规定 。不锈钢钢筋具有良好的防护效果,可以显著的提高钢筋发生点蚀的临界氯离子浓度 ,在国外的许多使用寿命较长的重大工程中得以应用 ,但在国内尚未得到大规模应用,港珠澳大桥设计使用寿命达 120 年,是一座有重要影响力的超级工程。因此,在考虑港珠澳大桥桥梁混凝土结构可选用的附加防腐措施时,将不锈钢钢筋作为一种重要的附加防腐措施加以考虑。表 2 给出了上面所述几种防腐措施的防腐原理和技术特点。

2.保护效果
混凝土结构附加防腐措施的保护效果是进行混凝土结构耐久性设计时选则附加防腐措施的关键。目前,对不同附加防腐措施的保护效果还缺乏准确的定量研究结果,这里根据实体工程调查、暴露实验和室内快速实验的结果,并结合相关的资料调研,半定量的给出当前技术条件下,不同附加防腐措施的保护效果,如表 3 所示。
这里需要说明的是,阻锈剂作为一种有效的防腐措施在许多工程中得以应用,但是,阻锈剂的主要作用是提高钢筋的点蚀临界氯离子浓度,港珠澳大桥桥梁混凝土结构耐久性设计使用寿命为 120 年,钢筋发生点蚀发生在 100 年之后,此时,掺到混凝土中的阻锈剂的成分和含量是否能维持稳定很难保证,因此,对港珠澳大桥桥梁混凝土结构,从技术角度来说,不建议采用阻锈剂作为附加防腐措施。

3.附加防腐蚀措施
初选根据港珠澳大桥桥梁混凝土结构的耐久性安全储备要求,结合不同外加防腐措施的技术特点和保护效果分析结果,初步选定了不同腐蚀环境下桥梁混凝土结构可采取的附加防腐措施,如表 4 所示,可满足桥梁浪溅区和水位变动区混凝土结构耐久性安全储备不小于 40 年,大气区混凝土结构的耐久性安全储备接近 20 年。

4.全寿命成本分析
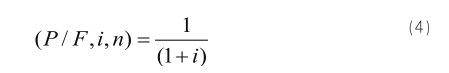
全寿命成本分析是在保证工程设计使用寿命的前提下,使综合成本最少,实现技术可靠、经济合理。在进行全寿命成本分析时,由于各成本发生的时间年限不同,货币具有时间价值,为便于比较,采用“费用现值法”或“年费用法”
将未来成本折算成现在成本进行比较分析。项目全寿命计算周期相同时,宜采用现值法,也可采用年费用法;项目全寿命计算周期不同的方案,宜采用年费用法 [19]。本论文中,各腐蚀环境中的计算期相同,故采用“费用现值法”进行不同附加防腐措施的全寿命成本比较分析。费用现值法的计算公式可表示为:


式中,PC 为费用现值,I 为全部投资(包括建设投资和流动资金),C 为营运期费用,Sv 为计算期末回收的固定资产余值,t 为年份,n 为计算期(年),i 为折现率,取 7%。
初选的附加防腐蚀措施的全寿命成本计算结果如表 5所示,浪溅区 / 水变区的混凝土构件采用“透水模板 + 两次硅烷浸渍 + 后期通电阴极保护”的费用成本最低,“环氧涂层钢筋 + 两次硅烷浸渍”次之,不锈钢钢筋最贵;大气区的混凝土构件采用涂层和硅烷浸渍的费用成本分别为103.93 元 /m 2 和 102.21 元 /m 2 ,全寿命成本相近。
5.港珠澳大桥附加防腐蚀措施
在保证技术可靠,全寿命成本最优的前提下,最终提出港珠澳大桥混凝土结构的附加防腐蚀措施设计建议,具体建议如下:
(1)桥梁大气区混凝土结构采用硅烷浸渍防腐蚀措施
从耐久性安全储备要求和全寿命成本角度,大气区的混凝土结构采用涂层和硅烷均可,但是涂层本身及后期的颜色退化会影响大桥外观,且涂层后期维护和重涂困难,而硅烷浸渍不仅不改变混凝土外观,且有憎水自清洁功能,后期维护和重涂容易。因此,建议大气区的混凝土结构采用一次硅烷浸渍的外加防腐措施;
(2)桥梁浪溅区 / 水位变动区混凝土结构采用外层不锈钢钢筋或环氧涂层钢筋加硅烷浸渍联合的外加防腐蚀措施
透水模板、硅烷浸渍与后期通电阴极保护联合的外加防护措施全成本最低。但在全长 22.179km 的海上分散的桥墩阴极保护实施难度大,后期维护困难;而不锈钢钢筋和环氧涂层钢筋虽然全寿命成本高,但却是相对较保险的措施。因此,经全寿命成本、技术可靠性和耐久性安全储备三方面综合分析,建议桥梁浪溅区 / 水变区的混凝土构件采用外层不锈钢钢筋或环氧涂层钢筋加硅烷浸渍联合的外加防腐蚀措施。
不锈钢钢筋施工简单,可以实现永久性的防腐,环氧涂层钢筋成本相对较低,但涂层一旦破坏,不仅不会起到保护作用,反而会促进钢筋的腐蚀,环氧涂层钢筋对施工控制要求高。鉴于港珠澳大桥桥梁浪溅区 / 水变区的混凝土构件的施工既有工厂预制,也有现场浇筑。混凝土现浇构件因是外海施工,质量控制起来相对较难,结构出现缺陷的几率大,发生腐蚀的风险比预制构件要大;预制构件采用工厂标准化施工,混凝土质量控制起来相对容易,且采用工厂标准化施工可实现对环氧涂层钢筋的施工过程的严格控制,有效降低因施工造成环氧树脂涂层的破损。因此,从技术可靠性、腐蚀风险和全寿命成本等各方面综合考虑,建议浪溅区 / 水位变动区的现浇混凝土构件附加防腐蚀措施设计采用外层不锈钢钢筋的附加防腐措施,浪溅区 / 水位变动区的预制混凝土构件附加防腐蚀措施设计采用环氧涂层钢筋加硅烷浸渍(两次)联合的附加防腐措施。
四、结语
根据相似环境下实体工程耐久性调查结果,结合大桥的实际情况提出了大桥不同腐蚀区域混凝土构件的耐久性安全储备要求。根据耐久性安全储备的要求,通过对不同附加防腐措施的技术特点、防护效果和全寿命成本的综合分析,建议桥梁大气区混凝土构件附加防腐蚀措施设计采用一次硅烷浸渍附加防腐蚀措施,浪溅区 / 水变区混凝土构件附加防腐蚀措施设计采用外层不锈钢钢筋或环氧涂层钢筋加硅烷浸渍联合的防腐措施。
本设计的思路和方法得到了业主单位的认可,并在大桥建设中采纳了提出的附加防腐蚀措施建议,为港珠澳大桥达到 120 年设计使用寿命提供了有力的保障,也为后续类似工程的附加防腐蚀设计提供参考。
作者简介:

汤雁冰,男,副教授,1982 年 12 月生,安徽肥西人。2010 年毕业于中国科学院金属研究所金属腐蚀与防护国家重点实验室,获博士学位。同年 6 月进入中交四航工程研究院有限公司,从事海港工程腐蚀与防护及腐蚀监测研究。2016 年 1 月调入江苏科技大学海洋装备研究院,从事海洋工程与装备的腐蚀与防护及腐蚀监测研究。
免责声明:本网站所转载的文字、图片与视频资料版权归原创作者所有,如果涉及侵权,请第一时间联系本网删除。
相关文章
官方微信
《腐蚀与防护网电子期刊》征订启事
- 投稿联系:编辑部
- 电话:010-62316606-806
- 邮箱:fsfhzy666@163.com
- 腐蚀与防护网官方QQ群:140808414
点击排行
PPT新闻
“海洋金属”——钛合金在舰船的
点击数:8135
腐蚀与“海上丝绸之路”
点击数:6475



