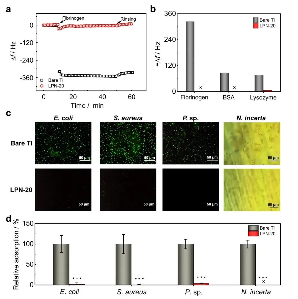
华南理工大学海洋工程材料团队研制了一种新型原位自构筑海洋防污涂层,该涂层由聚N-异丙基丙烯酰胺(PNIPAM)在钛合金表面原位自组装形成,可有效解决以往防污涂层在内海水系统难以涂装施工的难题。相关工作以“Poly(N-isopropylacrylamide) Self-Fabricated Coating for Marine Anti-Biofouling”为题,发表于Advanced Functional Materials。 原文链接:https://advanced.onlinelibrary.wiley.com/doi/10.1002/adfm.202525696 海洋生物污损是指海洋微生物、动植物在海洋设备表面粘附、生长所形成的生物垢,严重影响海洋工业与海洋开发。 随着海洋经济的蓬勃发展和海洋产业结构的调整升级,海洋防污的应用领域不断扩大,不止是船舶,各类深海装备、海洋能源装备、滨海核电站等,都面临着海洋污损的问题。特别是,随着海洋装备不断更新换代,其装备选材也随之迭代。 钛金属及其合金因其优异的耐腐蚀性、高比强度及抗疲劳性能,素有“海洋金属”之称,已在核电站、热电站、船舶等海洋装备与设施内海水系统(Internal Seawater Systems, ISS)等推广应用。然而,钛合金具有优异的生物相容性,污损生物更容易在其表面粘附生长,进一步加剧了内海水系统的防污问题,严重影响系统冷却效率。 目前,船舶领域常用的防污涂层法因内海水系统结构复杂、空间有限而难以涂装,而在系统内投放防污药剂的方法则存在用量大、环境不友好等问题。因此,内海水系统高效、环保防污技术是一个极具挑战性的问题。 华南理工大学海洋工程材料团队长期从事海洋先进防护高分子材料研究,提出“动态表面防污”策略,研制了针对船体的可控降解高分子基防污材料(Acc. Chem. Res. 2022, 55, 1586)和螺旋桨的聚合物陶瓷防污材料(Prog. Polym. Sci. 2024, 154, 101840),相关技术已在船舶、海洋能源装备等规模化应用。 近期,针对内海水系统防污需求,他们沿“动态表面防污”思路,研制了一种新型原位自构筑海洋防污涂层,该涂层由聚N-异丙基丙烯酰胺(PNIPAM)在钛合金表面原位自组装形成,可有效解决以往防污涂层在内海水系统难以涂装施工的难题。PNIPAM作为一种温敏性聚合物而被广泛关注,是一种经典的高分子材料,但其以往研究主要聚焦于其温敏性及其生物医学领域的应用潜力。 在本工作中,该团队利用PNIPAM适宜的亲疏水性以及与钛合金表面的配位作用,实现了材料的原位成膜防护,探索出PNIPAM在海洋工业的创新应用。在合适的分子量下,PNIPAM聚合物链可自发吸附于钛合金表面并形成稳定涂层,部分链段通过相互作用力稳定锚定于管壁,另一部分则在溶液中伸展形成水合层,从而有效抑制污损生物的粘附。特别是,若涂层在海水冲刷过程逐渐脱落,可通过相同操作实现涂层的再生,可操作性强。 图1.原位自构筑海洋防污涂层示意图 图2.PNIPAM在钛合金表面吸附行为及自构筑涂层示意图 图3.原位自构筑涂层的抗蛋白、抗菌以及抗藻性能 图4.管道系统中钛合金表面及原位自构筑涂层表面生物膜生长情况 综上所述,该工作开发了一种基于聚N-异丙基丙烯酰胺(PNIPAM)的原位自构筑海洋防污涂层,可有效防止内海水系统中钛合金表面的生物污损。该涂层在维持钛基材耐腐蚀性能的同时,具备优异的抗污损生物粘附能力。 在流动海水条件下,涂层可维持一定周期,且可随时通过补加PNIPAM使涂层得到原位修复,持续发挥防污作用。该方法操作简便、用量少、效率高,为钛合金表面防污提供了创新途径,有望在海洋装备与设施的内海水系统防污中得到应用。华南理工大学博士生陈炯延为论文第一作者,张广照教授、马春风教授与谢庆宜专职研究员为通讯作者。
免责声明:本网站所转载的文字、图片与视频资料版权归原创作者所有,如果涉及侵权,请第一时间联系本网删除。
官方微信
《腐蚀与防护网电子期刊》征订启事
- 投稿联系:编辑部
- 电话:010-62316606
- 邮箱:fsfhzy666@163.com
- 腐蚀与防护网官方QQ群:140808414









