切换导航
首页
资讯中心
行业聚焦
网站动态
会展动态
热点资讯
数据共享
数据服务
权威专题数据
自然环境腐蚀数据
业界视点
高端访谈
深度解析
专题专栏
行业专题
会议专题
科普专题
产经专栏
企业理事会
供需平台
业界动态
会员风采
科普专栏
科普动态
科普活动
科普PPT
科普视频
科普讲堂
试验资源
试验台站
检测分析
环试服务
检测服务
防护技术
技术应用
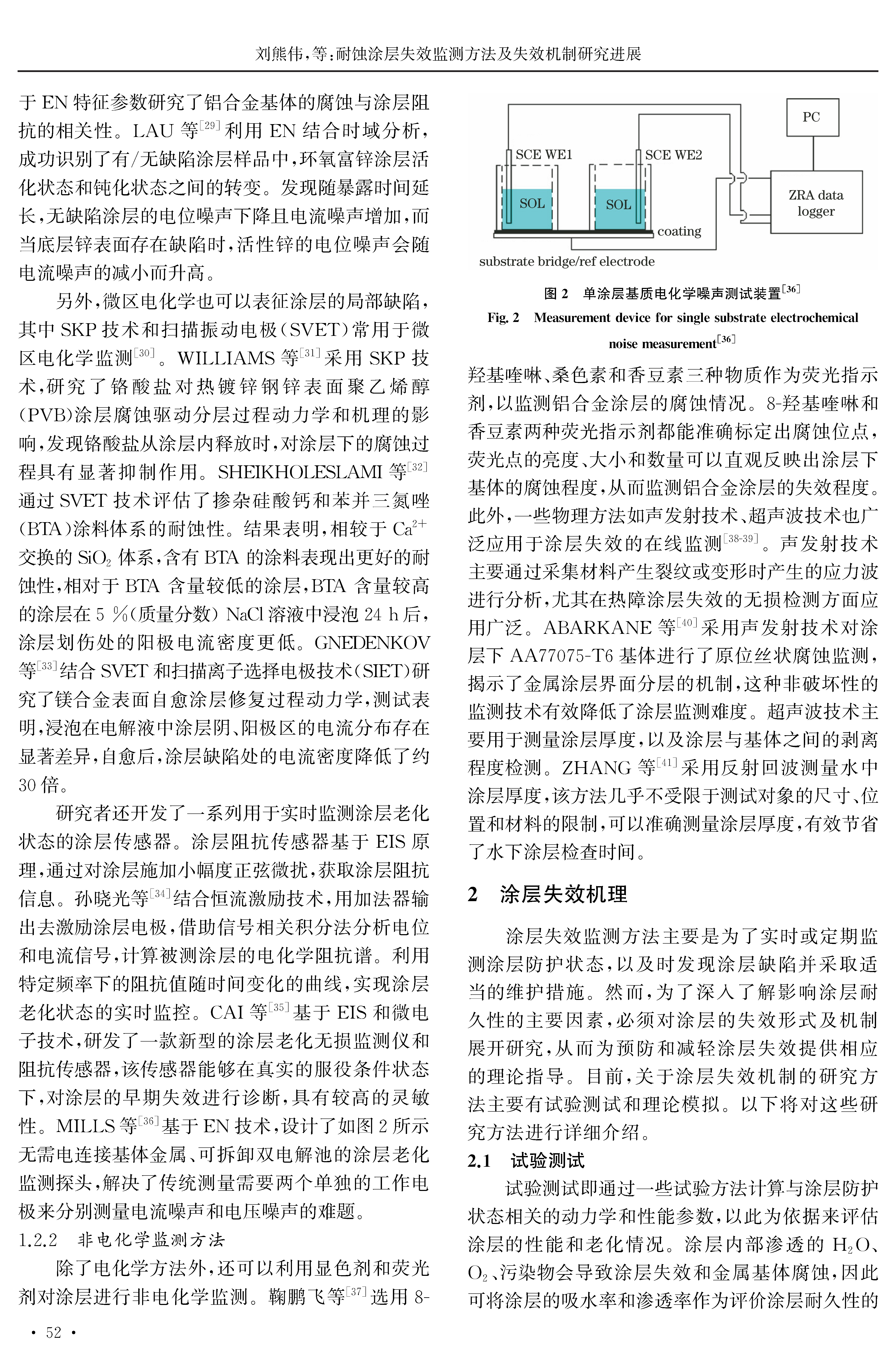
技术成果
信息资源
科普期刊
专家库
企业库
招聘信息
其他信息
培训信息
成果鉴定
关于我们
网站简介
网站机构
联系我们
搜索
首页
>
导航
>
防护技术
>
技术应用
耐蚀涂层失效监测方法及失效机制研究进展
2025-08-07 15:01:01
作者:刘熊伟, 蒋婉娟, 张志宏, 葛鹏莉, 申成袆, 魏晓静,
来源:腐蚀与防护
分享至:
免责声明:本网站所转载的文字、图片与视频资料版权归原创作者所有,如果涉及侵权,请第一时间联系本网删除。
标签:
相关文章
无相关信息
官方微信
《腐蚀与防护网电子期刊》征订启事
投稿联系:
编辑部
电话:
010-62316606
邮箱:
fsfhzy666@163.com
腐蚀与防护网官方QQ群:
140808414
文章推荐
英北海油气管道因腐蚀泄露 业内危机感加...
防治船舶锚链锈蚀损坏简便易用方法...
腐蚀环境对暖气片性能的影响...
防腐蚀材料多数易燃易爆 注意远离明火...
点击排行
9883
1
侯保荣院士:“腐蚀调查”为防腐新技术推广应用打响第一炮
9770
2
一文读懂高熵合金
9007
3
专家讲座2:断裂失效分析之金属断裂的微观机理与典型形貌
8608
4
2021年度全国『杰青优青』最新立项名单汇总发布!
8248
5
【材料学堂】最全整理!EBSD的工作原理、结构、操作及分析方法!
7881
6
2021年各省市杰青优青拟立项最新名单:近千人入选!
7244
7
2021年度全国『杰青、优青项目』评审立项最新名单
7007
8
(神器+干货)EBSD技术在材料科学研究中的妙用
PPT新闻
“海洋金属”——钛合金在舰船的
点击数:10776
腐蚀与“海上丝绸之路”
点击数:8279