石油污染海水中的钢铁微生物腐蚀机理研究 | npj Materials Degradation
海洋微生物是引发海洋重要工程设施装备腐蚀破坏的重要诱因之一,据统计,与微生物有关的材料腐蚀失效和破坏已达到涉海材料总量的70%-80%。海洋微生物在材料表面附着形成生物膜,膜内不同功能的微生物通过群落水平的整体代谢活动影响腐蚀过程。一些国家重要的海洋公共和基础设施如近海及深远海采油平台及其附属设施、海底输油输水管线、船舶压载水舱及原油储罐设施等,常处于石油污染的海水环境中。在这些石油污染环境中形成的腐蚀微生物群落可能具有独特的组成和代谢特点,因而对钢铁材料的腐蚀破坏行为和机理也可能与未被石油污染的海水环境不同。
最近,中国科学院海洋研究所侯保荣院士团队通过模拟石油污染的海水环境,综合采用表面分析技术、矿物成分分析技术和高通量测序技术等技术方法,发现:在石油污染的表层海水中,海洋石油烃类降解菌Alcanivorax和Marinobacter不仅在海水中富集,也在钢铁材料表面快速富集,以其为优势物种进行的微生物代谢活动,在石油污染初期(85天内)对钢铁腐蚀起到重要的促进作用。这一发现为海洋石油污染环境中微生物腐蚀机理的研究拓宽了思路。研究成果以“Microbiologically influenced corrosion of steel in coastal surface seawater contaminated by crude oil”为题发表于npj Materials Degradation 6, 35 (2022),张一梦博士为第一作者,段继周研究员和张瑞永研究员为共同通讯作者。
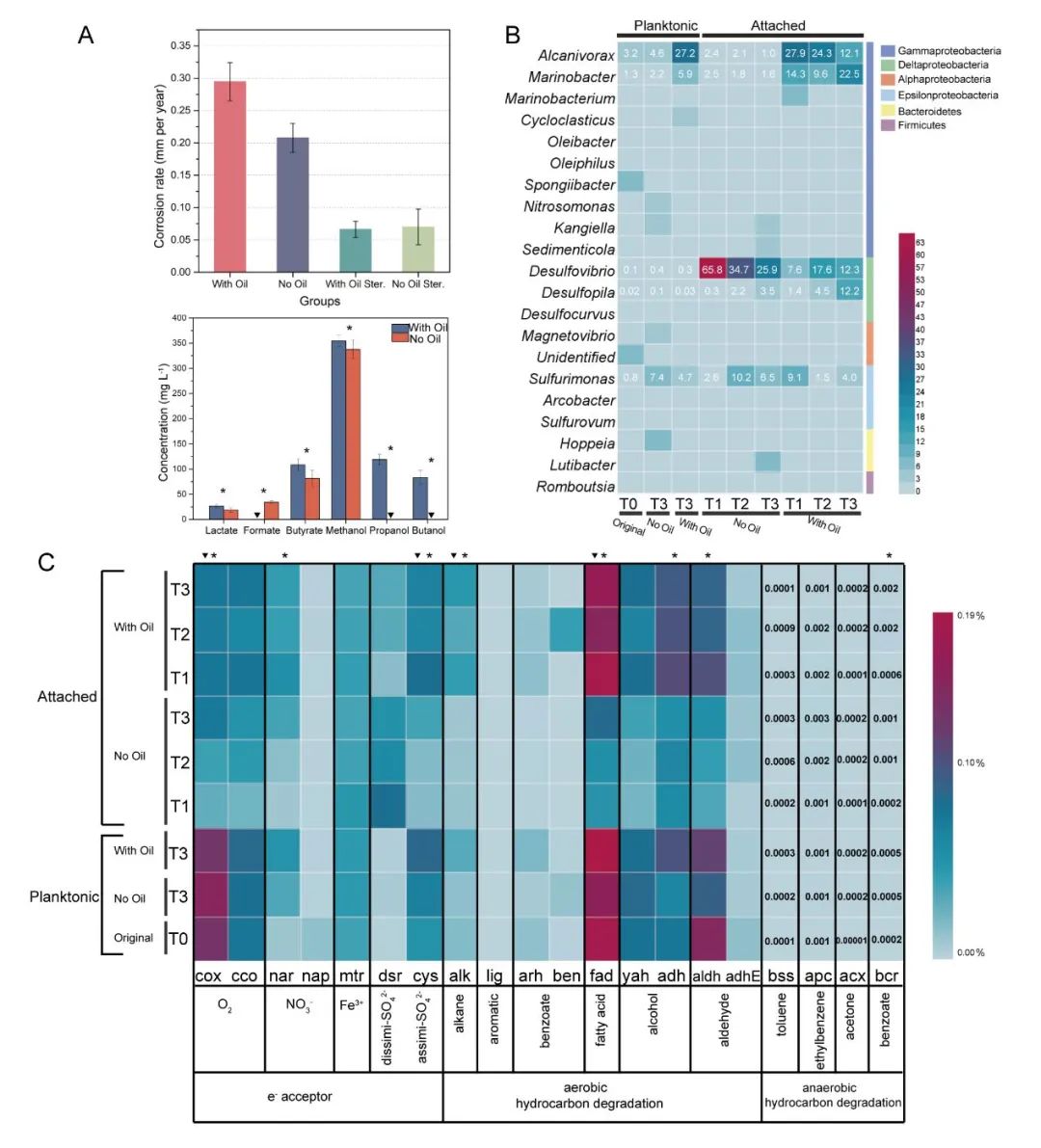
图1 | 石油污染组(With Oil)和无油组(No Oil)的(A)腐蚀失重速率(上)和小分子代谢产物浓度(下)(B)浮游及附着微生物群落组成(C)浮游及附着微生物群落的功能基因
通过分析石油污染85天内X70钢的局部腐蚀形貌,发现在被石油污染的海水环境中X70管线钢平均点蚀坑深度为35.8 μm,而在未被石油污染的海水中其平均点蚀坑深度为28.9 μm,说明石油污染加重了海水中钢铁材料的局部腐蚀。腐蚀失重结果进一步表明(图1 A上),X70钢在石油污染海水中的平均腐蚀失重速率高达0.29 mm/y,高于未被石油污染海水中的平均腐蚀速率(0.21 mm/y),也明显高于无菌对照组的平均腐蚀速率(0.07 mm/y)。这说明,石油污染加速了钢铁在海水中的腐蚀速率,并主要通过加速微生物腐蚀的形式,而引起整体腐蚀速率的增加。
为进一步探究石油污染下的腐蚀微生物群落组成、代谢特点及其对钢铁腐蚀的影响,采用高通量测序技术对石油污染体系中的浮游和附着微生物群落进行研究(图1B),发现海水中的浮游微生物和钢铁表面的附着微生物都形成了以海洋石油降解菌Alcanivorax和Marinobacter为主的群落结构;虽然附着在钢铁表面的典型腐蚀微生物硫酸盐还原菌(SRB)不断增长,但其相对丰度明显低于石油降解菌。而与之相比,未被石油污染的海水中则始终富集着高丰度的SRB。这说明石油污染改变了腐蚀微生物群落结构,海洋石油降解菌在石油污染初期的海水中可能对钢铁腐蚀起到重要作用。
功能基因受石油污染的影响与微生物群落结构变化特点较一致:钢铁表面参与好氧和厌氧烃降解的功能基因显著增加,而参与硫酸盐还原反应的标志性基因dsr并未因石油污染而显著增加(图1C)。同时,石油污染后海水中的微生物代谢产物小分子有机酸和有机醇浓度也显著增加(图1A下)。本研究结果初步表明在石油污染初期的海水中,海洋石油降解菌附着在钢铁材料表面,可能通过形成具有空间异质性的好氧和厌氧腐蚀微环境和产生酸性物质而共同加速钢铁腐蚀。
免责声明:本网站所转载的文字、图片与视频资料版权归原创作者所有,如果涉及侵权,请第一时间联系本网删除。
相关文章
官方微信
《腐蚀与防护网电子期刊》征订启事
- 投稿联系:编辑部
- 电话:010-62316606-806
- 邮箱:fsfhzy666@163.com
- 腐蚀与防护网官方QQ群:140808414
点击排行
PPT新闻
“海洋金属”——钛合金在舰船的
点击数:8154
腐蚀与“海上丝绸之路”
点击数:6486




