金相分析
金相分析是金属材料试验研究的重要手段之一,采用定量金相学原理,由二维金相试样磨面或薄膜的金相显微组织的测量和计算来确定合金组织的三维空间形貌,从而建立合金成分、组织和性能间的定量关系。其重要性,大家都明白了吧,今天咱们就通过下面这个PPT了解一下金相分析的整个过程。
首先,我们先将常见的40种侵蚀剂及其适用对象与方法简单列在下表中(听说这些都是宝贝,你们可收藏也可转发给好友):

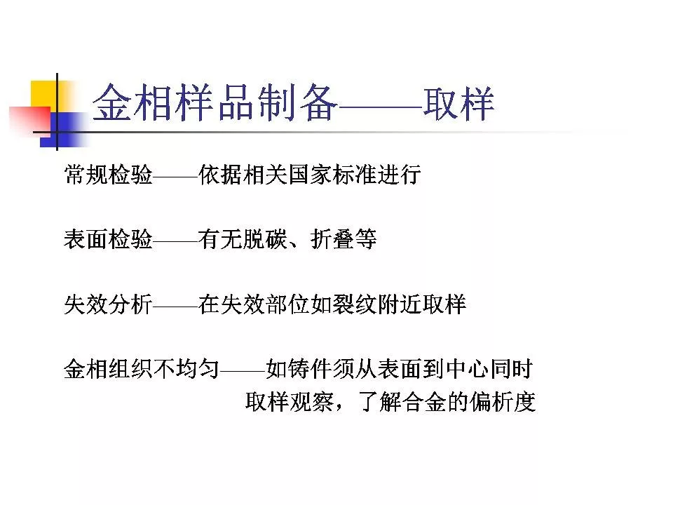
接下来,咱们就正式开始金相实验技术分享:
更多内容请: 阅读原文
免责声明:本网站所转载的文字、图片与视频资料版权归原创作者所有,如果涉及侵权,请第一时间联系本网删除。
相关文章
官方微信
《中国腐蚀与防护网电子期刊》征订启事
- 投稿联系:编辑部
- 电话:010-62316606-806
- 邮箱:fsfhzy666@163.com
- 中国腐蚀与防护网官方QQ群:140808414
点击排行
PPT新闻
“海洋金属”——钛合金在舰船的
点击数:7130
腐蚀与“海上丝绸之路”
点击数:5741














