1、陕西省:2022年高等教育(研究生)国家级教学成果奖名单
根据教育部《关于开展2022年国家级教学成果奖评审工作的通知》精神和陕西省教育厅办公室《关于开展2022年国家级教学成果奖申报工作的通知》要求,省教育厅组织开展了2022年高等教育(研究生)国家级教学成果奖推荐工作。经学校申报、专家遴选,遴选出2022年高等教育(研究生)国家级教学成果奖陕西省拟推荐成果28项,现予以公示,接受社会监督。2022年10月17日至21日。
2、河南省:2022年高等教育(研究生)国家级教学成果奖拟推荐名单
根据《教育部关于开展2022年国家级教学成果奖评审工作的通知》要求,经个人(单位)申报、省教育厅组织专家评审,现将河南省2022年高等教育(研究生)国家级教学成果奖拟推荐名单予以公示。自公示之日起5个工作日内,任何单位和个人如对公示内容有异议,请以书面形式向省教育厅提出。
3、湖南省:2022年高等教育(研究生)国家级教学成果奖推荐结果
根据《教育部关于开展2022年国家级教学成果奖评审工作的通知》要求,经高校申报,我厅组织专家评审,共遴选出2022年高等教育(研究生)国家级教学成果奖拟推荐成果27项,现予以公示。公示期为2022年10月11日—10月17日。
4、河北省:2022年高等教育(研究生)国家级教学成果奖推荐项目
现对河北省2022年高等教育(研究生)国家级教学成果奖推荐项目进行公示,公示期为2022年10月13日至10月19日。
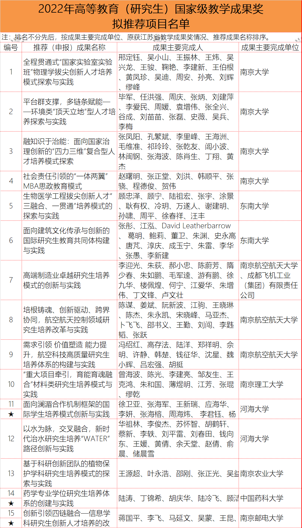
5、江苏省:推荐申报2022年高等教育(研究生)国家级教学成果奖项目
6、山东省:推荐申报2022年高等教育(研究生)国家级教学成果奖项目
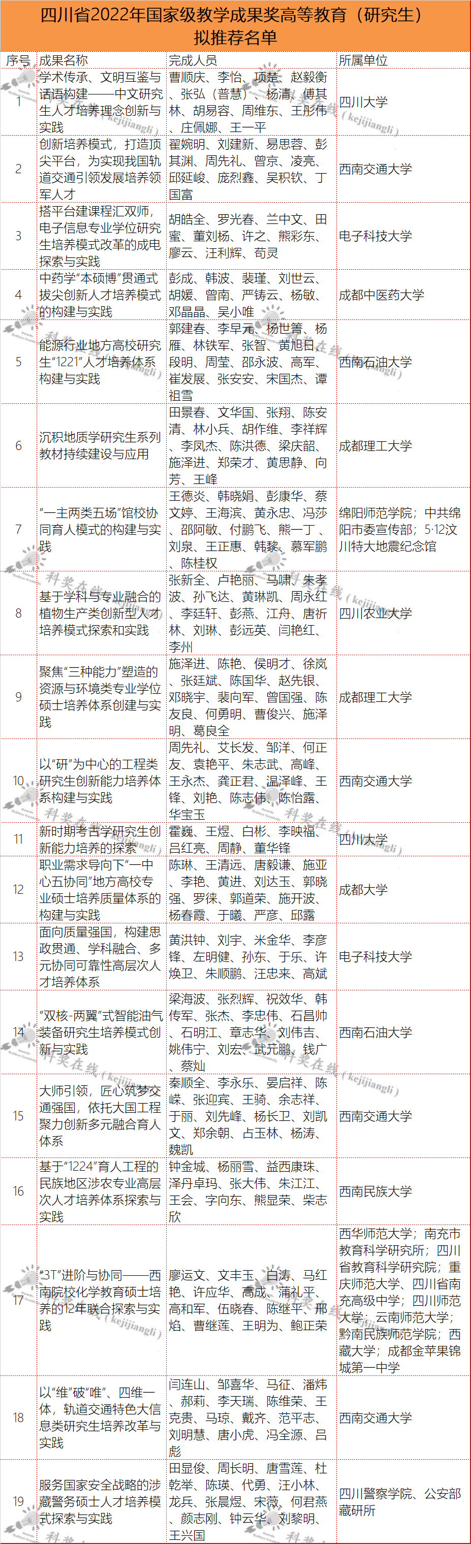
7、四川省:2022年高等教育(研究生)国家级教学成果奖推荐项目
免责声明:本网站所转载的文字、图片与视频资料版权归原创作者所有,如果涉及侵权,请第一时间联系本网删除。
相关文章
官方微信
《腐蚀与防护网电子期刊》征订启事
- 投稿联系:编辑部
- 电话:010-62316606-806
- 邮箱:fsfhzy666@163.com
- 腐蚀与防护网官方QQ群:140808414
点击排行
PPT新闻
“海洋金属”——钛合金在舰船的
点击数:8196
腐蚀与“海上丝绸之路”
点击数:6513





















