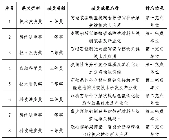
2月9日下午,全省建设一流创新生态打造最具竞争力营商环境大会在杭州召开,会上公布并表彰了2024年度浙江省科学技术奖获奖成果。中国科学院宁波材料技术与工程研究所(以下简称“宁波材料所”)以第一完成单位获一等奖2项、二等奖1项、三等奖1项;作为参与单位获二等奖3项、三等奖1项,获奖数量创历史新高。 宁波材料所紧扣抢占科技制高点核心任务,秉持“服务国家战略、赋能产业发展”的“一体两翼”发展思路,锚定“建设世界一流新材料研究机构”发展目标,贯通“人才培养—基础研究—技术攻关—工程化与系统集成—产业应用”的完整创新链条,持续提升原始创新、重大科技任务攻关、高水平科技成果转化等能力。此次8项获奖成果覆盖高端防护材料、光电功能材料等多个领域,为相关产业发展提供了有力科技支撑,充分彰显了宁波材料所在推动科技创新与产业创新深度融合、赋能新质生产力发展方面的显著成效。 浙江省技术发明一等奖: 高端装备新型抗耦合损伤防护涂层 关键技术与应用 围绕航天、航空、核能高端装备在极端复杂服役环境下材料耦合损伤重大共性问题,针对传统涂层强韧、防腐、耐磨、抗辐照性能相互制约、难以协同的技术瓶颈,创新提出三级递进式抗耦合损伤涂层的表界面精细调控策略。突破耐湿热-力耦合损伤涂层的多元掺杂-超晶格界面-晶面取向协同调控技术、发明抗热盐-力耦合损伤涂层的异质层电化学匹配与仿生结构构筑技术、攻克耐高温腐蚀抗辐照涂层的高稳定相控制技术,成功研发三大类新型抗耦合损伤防护涂层材料,解决了多型装备的高安全和长寿命服役重大难题,经济与社会效益显著。 航天特殊环境 关键零部件 大型高温复合热扩渗 工程化装备 航空高温环境 关键零部件 四代核电快堆 关键组件 浙江省科技进步一等奖: 高强韧超低摩擦碳基防护材料 与关键装备及产业化 面向深海装备与制冷压缩机动力系统的先进表面防护需求,率先揭示了微量金属掺杂降低碳基涂层内应力的普适物理机制,建立金属–碳成键特征导向的材料设计准则,创制出系列双元金属掺杂碳基涂层新体系。提出了多环境低摩擦碳基涂层表/界面调控新原理,发展悬键钝化、固液适配与致密强韧协同技术,开发了干摩擦、固油与海水等多工况超低摩擦防护涂层材料。自主研制出两类高离化稳定受控电弧复合涂层装备,突破强界面结合与均匀制备延寿关键技术,实现了压缩机领域引领示范应用与深海装备防护涂层自主可控,取得显著经济和社会效益。 除两项一等奖外,我所牵头完成的“石榴石透明光功能陶瓷与模块关键技术及应用”获技术发明二等奖,“浸润性高分子复合薄膜及其乳化油水分离性能调控”获自然科学三等奖;作为参与单位完成的“高效晶体硅全背电极钝化接触太阳能电池的关键技术研发及产业化”获技术发明二等奖;“非稳态条件下层状镍钴锰氢氧化物均匀结晶技术及产业化”“重大埋地钢制装备耐蚀新材料与智慧运维关键技术”获科技进步二等奖,“冠心病早期筛查、智能诊断与精准治疗技术的创新与应用”获科技进步三等奖。 中国科学院宁波材料所2024年度 浙江省科学技术奖获奖名单 + + + + 面向未来,中国科学院宁波材料所将努力践行国家战略科技力量主力军使命职责,持续深化学科交叉融合,强化有组织科研,深度融入“创新浙江”建设,因地制宜发展新质生产力,以“顶天立地”的卓越创新实践勇攀科技高峰,为我国实现高水平科技自立自强作出更大贡献!
免责声明:本网站所转载的文字、图片与视频资料版权归原创作者所有,如果涉及侵权,请第一时间联系本网删除。
官方微信
《腐蚀与防护网电子期刊》征订启事
- 投稿联系:编辑部
- 电话:010-62316606
- 邮箱:fsfhzy666@163.com
- 腐蚀与防护网官方QQ群:140808415









