导读:材料的许多性质是互不相容的,甚至是完全排斥的。本文针对材料性能的权衡悖论提出了一个新概念,即根据材料的具体使用要求定向设计材料的微观结构,以最大限度地精准利用材料的性能。利用这一概念,作者成功地解决了高速列车中铜接触线的高强度和高导电性的悖论。该概念可以用来解决功能和结构材料的其他性质悖论。
随着现代工业的快速发展,迫切需要同时具有两种以上优异性能的多功能材料。不幸的是,材料的许多优异性能很少共存,即所谓的性能权衡悖论。作为自然界的普遍规律,这种悖论广泛存在于结构和功能材料的重要性质中,如电池材料的能量和功率密度、热电材料的电导率和Seebeck系数/热导率、介电材料的极化和击穿强度、磁性材料的磁化和矫顽力、催化材料的反应物迁移率和催化活性位、结构材料的强度和延展性/电导率/热稳定性等。在过去的半个世纪里,人类利用新兴的纳米技术对这个难题发起了顽强而不懈的挑战。例如,双峰和异质复合材料概念可以通过将有利于独特性能的相应微结构组合在一起而或多或少地优化性能。
对于物质表现悖论的答案,我们不得不从自然本身的艺术家身上寻找。为了抵抗横向断裂和纵向运输营养物质,竹子和其他树干沿着纵向进化出了纤维结构。同样,贝壳进化出了多层结构来抵抗垂直断裂,牙齿进化出了表面上的纳米结构来抵抗磨损。大自然巧妙而精细地优化了生物材料的微观结构根据其特定的服务要求而变化,从而演化出多种功能。相对于生物材料,现在的人造材料还是比较简单的。比如从原子结构来看,大部分人造材料都是单相的;从性能的角度来看,它们中的大多数是各向同性的,这导致材料性能没有被充分利用,因为特定的服务部件总是宏观的和定向的。
纳米中心赵永好教授团队受大自然的启发,独辟蹊径地提出根据材料具体使用环境而把材料的微观结构在宏观上进行定向精细设计的新概念。并利用这一概念具体成功解决了高铁铜导线的高强、高导的悖论难题(图1-3)。不同于文献上所报道的异质异构复合优化这些概念,这一基于材料具体使役条件而将微观结构在宏观上进行有目的设计的新理念为解决材料相互矛盾的性能提供了别样的方法和思路,是人类主观能动的改造自然的一个体现和从0到1的原创突破,真正做到了精准使用材料,并把材料的性能发挥到了极致。相关研究成果以题“Breaking Material Property Trade-offs via Macrodesign of Microstructure”发表在Nano Letters上。论文作者为毛庆忠(南理工)、张于胜(西北有色院),刘吉梓(南理工),赵永好(南理工,通讯作者)。
链接:https://doi.org/10.1021/acs.nanolett.1c00451

此外,这一概念可以被应用解决其它的材料性能悖论,可以给不同领域的学者新的启发;比如对于电池材料,可以根据宏观充放电方向去有目的的调整微观结构;对于催化材料,可以根据反应的方向去调整反应通道和催化点;对于结构材料,可以根据受力方向去调整其微观结构;对于热电材料,根据导热和导电方向去优化性能等等。
表1 性能1和2的典型相悖的代表


图1 ε=2.5的锻造铜的显微组织。(a)CG和锻造铜棒的图片。(b)侧视图中的EBSD晶体取向图。(c)从顶视图(c-1、c-3)和侧视图(c-3)看的EBSD晶体取向图(c-1、c-3)和GB图(c-2)。insets分别是反极图和颜色示例。c-2中的黑线和红线分别代表2到15之间的高角度GBs (>15)和低角度GBs。(d)俯视(d-1)和侧视(d-2)的TEM图像。插图是选定的区域电子衍射(SAED)图案。(e)低角度晶界的高分辨率TEM图像。傅里叶逆变换(e-4)揭示了由多边形位错墙形成的锯齿形低角GBs。

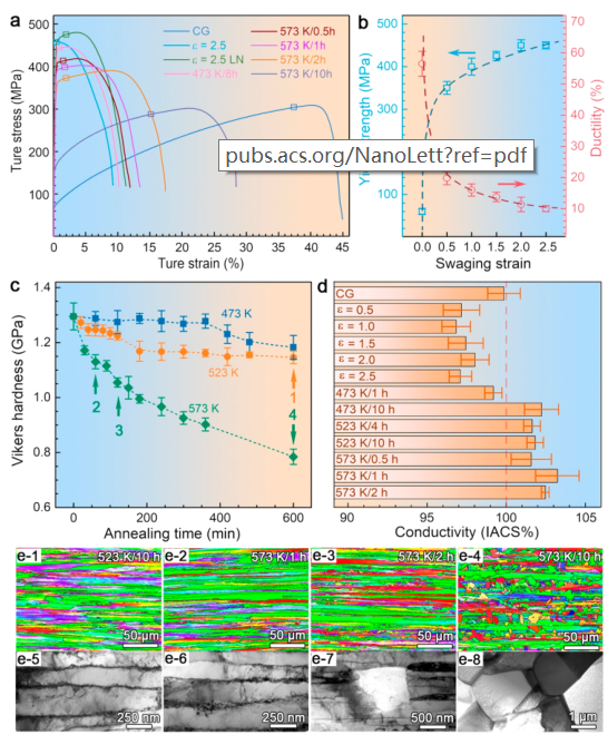
图2 ε=2.5的锻造铜的机械、热和导电性能。(a)在室温和液氮温度下测试的锻造铜和重心铜的准静态拉伸曲线。颈缩的起始处用空方块标出。(b)屈服强度和延展性(断裂伸长率)与型锻变形应变的关系。(c)在473、523和573 K的等温退火过程中的显微硬度演变。(d)CG、锻造和退火Cu的导电性。(e)等温退火过程中微观结构的演变。
与文献中双峰或异质复合材料的传统概念不同(图3d-1),该的概念旨在根据特定的工作方向进行微观结构的宏观方向设计,以便充分利用材料的性能,如图3d-2所示。我们的概念可以用来解决物质属性的其他悖论。用于电池、热电、催化等。功能材料和结构材料,我们可以分别根据充放电、热传导和传导、反应和加载的宏观工作方向,有目的地设计它们的微观结构。显然,我们没有改变物质属性悖论的自然规律。一个方向上的优秀特性是以另一个方向上的特性为代价的(图3d-2)。这告诉我们,我们不一定要花精力去做各方面都完美的材料,而是要在刀刃上用钢。最后,微观结构的宏观设计(包括晶粒尺寸、形貌和取向等。)可以进一步扩展到成分(不同元素)、相 (面心立方、体心立方、六方密堆积等不同结构)等宏观设计。在这方面,梯度材料和分级微结构也可以归入这一类。

图3 通过不同的严重塑性变形和粉末烧结方法制备的纯铜的屈服强度和导电性/热稳定性之间关系的文献综述。(a)屈服强度与导电性。(b)晶粒尺寸与退火温度的关系。ED,电沉积;SPS,放电等离子烧结;ECAP/R/E,等通道转角挤压/轧制/挤压;DCT,深冷处理;低压/直流,液体压制/拉伸;DPD,动态塑性变形;CR,冷轧;SMGT,表面机械研磨处理;LSEM,大应变挤压加工。(c)铜在型锻和退火过程中微观结构演变的示意图及其对机械和导电性能的影响。(d)传统的权衡性能优化和我们根据服务方向进行微观结构宏观设计的概念的示意图。
简而言之,作者提出了一个基于材料特定的应力、应变、应力、应变条件的材料微观结构宏观设计的概念。通过旋锻制备了一种具有超长晶粒的铜线,该铜线具有良好的热稳定性和高强度。通过随后的退火,伴随着380MPa以上的屈服强度,获得了103%的IACS电导率。我们的工作为性能权衡悖论提供了另一种解决方案。
免责声明:本网站所转载的文字、图片与视频资料版权归原创作者所有,如果涉及侵权,请第一时间联系本网删除。
官方微信
《中国腐蚀与防护网电子期刊》征订启事
- 投稿联系:编辑部
- 电话:010-62316606-806
- 邮箱:fsfhzy666@163.com
- 中国腐蚀与防护网官方QQ群:140808414



