背景
无论表面化学或材料特性如何,开发通用稳定的表面涂层都是非常必要但极具挑战的问题。当前,大多数传统表面涂覆方法仅限于特定类型的基材或表面结合力很弱,缺乏适用于任何表面的通用表面涂覆方法。
亮点
浙江工业大学杨晋涛教授和美国阿克伦大学郑洁教授团队发现环氧基团作为一种更牢固稳定的粘合单元原则上可以在存在胺基的情况下附着在任何类型的表面上。因此研究人员提出了一种简单通用的表面涂覆方法,通过一步开环反应将任何刺激响应的甲基丙烯酸缩水甘油酯(GMA)基共聚物(由一个环氧基表面粘合部分和一个刺激响应部分组成)附着到任何类型的表面上,GMA基共聚物不仅牢固地粘附在不同的基材上,而且具有独特的刺激响应功能,包括细菌杀灭效率,热、pH和盐响应性细菌释放效率,可调荧光辐射和高毒性Hg2+离子检测等功能。该涂覆方法还与GMA基共聚物的定向季铵化兼容,能进一步改善表面粘合和功能性。
与其他由自粘聚多巴胺、主客体分子相互作用和金属配位作用控制的物理涂层方法不同,GMA基共聚物涂层表现出超物理化学稳定性,可以抵抗剥离力、紫外线辐射甚至大多数有机溶剂的侵蚀。这项工作提供了一种将任何种类的功能性聚合物附着到任何表面上的涂层策略,对表面工程领域具有很大影响。

制备方法
图1显示了一步通用开环表面涂层的制备方法,即首先将GMA与刺激响应性物质共聚,其中GMA作为表面粘附基元,而刺激响应性物质充当表面功能单元。其次,共聚的GMA残基的环氧基通过亲核攻击诱导的开环反应与胺化底物的胺基相互作用,将GMA基共聚物锚定在任何胺化基材上,构成独特和稳定的涂层。研究人员合成了7种不同的GMA基刺激响应性共聚物,包括盐响应性的poly(GMA-co-DVBAPS)、pH响应性的poly(GMA-co-DMAEMA)、热响应性的poly(GMA-co-NIPAM)、抗菌剂poly(GMA-co-METAC)和荧光响应性的poly(GMAco-PyMA)、poly(GMA-co-NDBCB)、poly(GMA-co-SPMA)。

图1.功能性GMA基共聚物的合成
共聚物涂层的表征
GMA基共聚物的结构组成由图2中的1H-NMR光谱证实,所有聚合物涂层在2.7-3.5 ppm处均显示出对称的化学位移,对应于环氧基的亚甲基质子。
通常表面改性首先改变表面润湿性。如图2所示,将七种基于GMA的聚合物涂覆到胺改性的硅基材上,胺基与环氧基相互作用,接触角结果表明材料的表面润湿性皆发生变化。原子力显微镜图像证实,poly(GMA-co-METAC)涂层完全覆盖了硅基板,并很大程度地保留了表面连续性。上述结果表明该方法能够将GMA基共聚物连接到任何均一光滑的胺改性表面上。

图2.GMA基共聚物涂层的表面和成分表征
聚合物涂层的刺激响应性
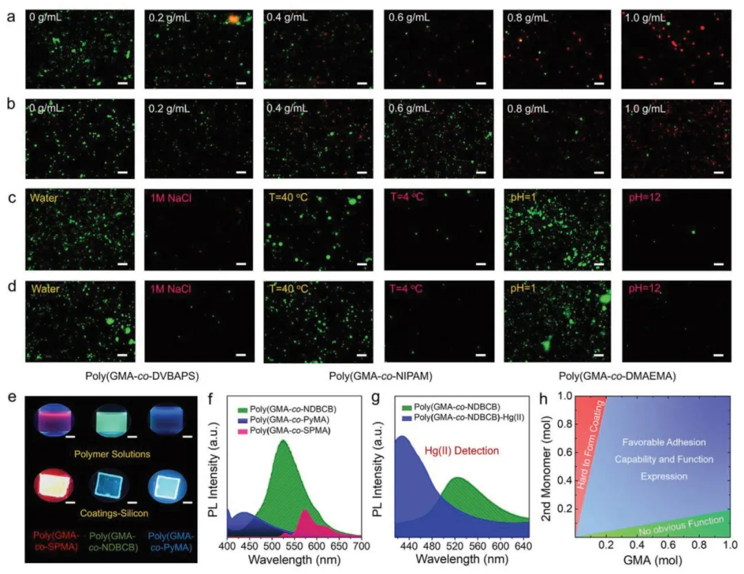
研究人员测试了不同的刺激响应性聚合物涂层的独特功能。如图3所示,poly(GMA-co-METAC)涂层具有优异的细菌杀灭性能,能杀灭8.9%-95.1%的大肠杆菌和20%-94.8%的金黄色葡萄球菌。这归因于季铵基团的接触杀灭能力,可中断细菌的代谢。
盐响应性的poly(GMA-co-DVBAPS)、pH响应性的poly(GMA-co-DMAEMA)、热响应性的poly(GMA-co-NIPAM)均具有优异的细菌释放功能。大肠杆菌的释放率依次为91.1%、98.8%和87.4%,金黄色葡萄球菌的释放率依次为93.5%、92.1%和93.2%。这种细菌释放性能主要源于聚合物涂层的刺激诱导相变。
poly(GMA-co-SPMA)、poly(GMA-co-NDBCB)、poly(GMAco-PyMA) 聚合物涂层在365nm紫外光的激发下可以直接可视化,分别发出强烈的红色、绿色和蓝色,每个涂层在550-600、450-600和380-400nm处也显示出明显的强荧光带。特别地,poly(GMA-co-NDBCB)涂层在存在Hg2+离子的情况下,可以迅速将绿色发光切换为蓝色发光,具有传感能力。

图3.不同GMA基共聚物的不同功能
通用表面粘接性
本研究设计的另一个特点是能实现GMA基共聚物在任何表面上的粘接。如图4所示,通过非常简单的浸渍操作,就可以在不同类型的固体基材上涂覆GMA基共聚物。

图4.GMA基共聚物在不同基材上的粘附性
聚合物涂层的抗菌应用
研究人员通过对GMA基聚合物涂层进行季铵化修饰来改善GMA基涂层聚合物的细菌杀灭和释放特性。以改性的poly(GMA-co-DVBAPS)为例,实验表明这种季铵化修饰不会影响盐响应性能段,其中含有季铵基团的QGMA可以作为细菌杀灭剂。进一步将这种改性的poly(QGMA-co-DVBAPS)涂在不同基材上,发现三种新型涂层表现出相似的细菌释放特性和更高的杀菌效率。这表明,细菌杀灭效率与季铵化程度高度相关,而盐响应性细菌释放特性不受该季铵化过程的影响,同时季铵化过程也取决于底物锚固共聚物的密度。

图5.GMA基聚合物的季铵化改性及抗菌性能
在这篇文章中,研究人员提出了一种通用而简单的涂覆方法,通过一步式开环反应,可在不同基材上实现不同刺激响应性GMA基共聚物的牢固通用粘合。粘附在基材上的GMA基共聚物涂层具有强大的粘合性能和独特的刺激响应功能,包括>95%的细菌杀灭效率,≥96%的热、pH和盐响应性细菌释放效率,可调荧光辐射和高毒性Hg2+离子的离子响应检测功能,这对各种表面涂层和工程应用都将产生新的影响。
免责声明:本网站所转载的文字、图片与视频资料版权归原创作者所有,如果涉及侵权,请第一时间联系本网删除。
官方微信
《中国腐蚀与防护网电子期刊》征订启事
- 投稿联系:编辑部
- 电话:010-62316606-806
- 邮箱:fsfhzy666@163.com
- 中国腐蚀与防护网官方QQ群:140808414



